2024年中级经济基础 第四章 市场结构理论 重点.docx

上传人:夺命阿水 文档编号:1340680 上传时间:2024-06-06 格式:DOCX 页数:8 大小:37.46KB
返回 下载 相关 举报
2024年中级经济基础 第四章 市场结构理论 重点.docx_第1页
第1页 / 共8页
2024年中级经济基础 第四章 市场结构理论 重点.docx_第2页
第2页 / 共8页
2024年中级经济基础 第四章 市场结构理论 重点.docx_第3页
第3页 / 共8页
2024年中级经济基础 第四章 市场结构理论 重点.docx_第4页
第4页 / 共8页
2024年中级经济基础 第四章 市场结构理论 重点.docx_第5页
第5页 / 共8页
点击查看更多>>
资源描述

《2024年中级经济基础 第四章 市场结构理论 重点.docx》由会员分享,可在线阅读,更多相关《2024年中级经济基础 第四章 市场结构理论 重点.docx(8页珍藏版)》请在课桌文档上搜索。

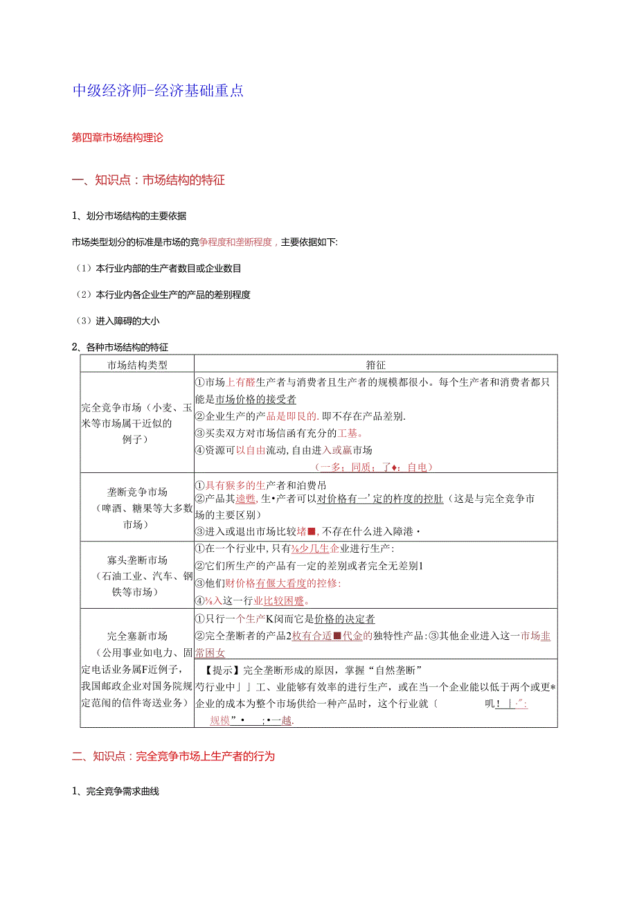
1、中级经济师-经济基础重点第四章市场结构理论一、知识点:市场结构的特征1、划分市场结构的主要依据市场类型划分的标准是市场的竞争程度和垄断程度,主要依据如下:(1)本行业内部的生产者数目或企业数目(2)本行业内各企业生产的产品的差别程度(3)进入障碍的大小2、各种市场结构的特征市场结构类型箝征完全竞争市场(小麦、玉米等市场属干近似的例子)市场上有醛生产者与消费者且生产者的规模都很小。每个生产者和消费者都只能是市场价格的接受者企业生产的产品是即艮的.即不存在产品差别.买卖双方对市场信函有充分的工基。资源可以自由流动,自由进入或赢市场(一多;同质;了:自电)垄断竞争市场(啤酒、糖果等大多数市场)具有猴

2、多的生产者和泊费吊产品其逵甦,生产者可以对价格有一定的杵度的控肚(这是与完全竞争市场的主要区别)进入或退出市场比较堵,不存在什么进入障港寡头垄断市场(石油工业、汽车、钢铁等市场)在一个行业中,只有少几生企业进行生产:它们所生产的产品有一定的差别或者完全无差别1他们财价格有偃大看度的控修:入这一行业比较困蹙。完全塞新市场(公用事业如电力、固定电话业务属F近例子,我国邮政企业对国务院规定范闱的信件寄送业务)只行一个生产K闵而它是价格的决定者完仝垄断者的产品2枚有合适代金的独特性产品:其他企业进入这一市场韭常困女【提示】完全垄断形成的原因,掌握“自然垄断”芍行业中工、业能够有效率的进行生产,或在当一

3、个企业能以低于两个或更*企业的成本为整个市场供给一种产品时,这个行业就叽!:规模”;一越.二、知识点:完全竞争市场上生产者的行为1、完全竞争需求曲线项目整个行业需求曲线个别企业的需求曲战利润最大化原则完全竞争市场向右下方假斜一条平行于横轴的水平线边际收益二边际成本完全竞争市场供求曲线完全竞争市场个别企业需求曲线(一线天)为什么一线天,因为完全竞争市场个别企业的价格是由市场供求决定的,企业只是价格的接受者,高于市场价卖不出去,低于市场价赔钱,所以艮能接受市场供求给出的价格三、知识点重点解释一下:边际成本与边际收益,实现利润最大化1、边际成本:每一单位新增生产的产品带来的总成本的增量。MC2、边际

4、收益:增加一单位产品的销售(或者消费)所增加的额外收益CMR3、经济学中的成本,包括各种隐形成本,比如机会成本就是典型的隐形成本。mr=mc时,me里也包含了隐形成本,这个成本是不全在会计成本里的,所以在计算会计成本的时候还是有收益的。举个随意点的例子:老王卖面包,边际成本5元,注意,这里包含了2块钱食材1块钱店面费用+2块钱机会成本收益:一个面包卖五块,所以收益就是五块钱。这时mr=5,me=5,但是注意:因为me里算进去了两块钱的机会成本,所以mr才能等于mc当计算会计成本的时候,一个包子的边际成本只有三块钱,所以老王卖一个面包还是有两块钱毛利的。现实生活中,老王不会把机会成本记在自己的小

5、账本上,所以mr=mc和生活还是有点距离的。(先解决同学们的一个困惑,很多经济学问题不能深究,背后的条件太多,实在不理解,你就死死地记住它。)4、边际成本边际收益,你多生产一个产品的成本都大于收益了,明显的亏欠,你还干嘛!5、边际收益边际成本,你多卖出一个产品的收益大于成本,有利可得,你肯定还是继续干的。6、边际成本=边际收益时,实现利润最大化,达到了盈亏平衡点。曲线的知识要多总结,图形多用自己理解的口诀记忆。经济基础第四章(第3、4节)划重点一、知识点:完全垄断市场的需求曲线和收益曲线图4-4完全垄断企业的需求曲线和收益曲线DD曲线就是完全垄断企业的需求曲线,AR是平均收益曲线,需求曲线和平

6、均收益曲线是完全重合的。MR为边际收益曲线,位于平均收益曲线的下方,而且比平均收益曲线陡峭,说明随着销售鼠的增加边际收益下降得比平均收益更快。1.完全垄断市场的需求曲线(完全垄断一个行业只有一个企业)(I)完全垄断企业的需求曲线就是行业的需求曲线,二者完全相同,这是完全垄断企业和完全竞争市场中企业的一个重要区别。(2)完全垄断企业的需求曲线是向右下方倾斜,斜率为负.2.完全垄断企业的平均收益和边际收益(1)在完全垄断市场上,企业的平均收益等于单位产品的价格.(2)企业的边际收益不等于平均收益或价格,而是小于平均收益.(3)结论:平均收益曲线与需求曲线是重合的;但是由于单位产品价格随着销售量的增

7、加而下降,因此边际收益小于平均收益,所以边际收益曲线位于平均收益曲线的下方,而且比平均收益曲线陡峭.二、知识点:完全竞争市场、完全垄断市场、垄断竞争市场供求曲线、收益曲线及决策原则(通过汇总记忆会好一些,不会乱、不理解就记住)1、完全竞争、完全垄断、垄断竞争需求曲线的汇总事目整个行业需求曲蜻个别企业的需求曲线利润最大化原则完全竞争市场向右下方候解一条平行于横轴的水平线边际收益=边际成本完全塞新崛向右下方倾斜向右下方便斜(更陡峭)边际收益=边际成本垄新竞争市场向右下方倾斜向右下方倾斜(更平坦)边际收益=边际成本2、需求曲线、边际收益线、平均收益线三者之间的关系1 .完全竞争市场P(AR:MR)完

8、全竞争市场上单个小业的边际(平均)收益战;需求曲线(三经合)完全竞争企业,产品市场价格=平均收益=边际收益2 .完全垄断市场完全塞新企业,产品市场价格=平均收益边际心,、P(AR:MR)完全拿新市场上单个企业(两线t合)JR(DD)平均收益线与需求曲线重合:边际收益曲线位于平均收益曲线的:ES3、完全垄断市场、垄断竞争市场、寡头垄断市场不存在供给曲线.完全竞争市场上企业的短期供给曲线就是处于平均可变成本之上的边际成本曲线,它表示,企业在每一个价格水平的供给量都是能够为企业带来最大的利润或最小的亏损的最优产量。三、知识点:价格歧视1、价格歧视的类型价格核视美型含义一级价格歧视(完全价格歧视)1.

9、企业对每一单位产品都按消费者R京支付的量高价格出售。2.所有消费者剩余都被垄断者占有了.二级价格歧视(批量作价)1,按不同价格出售不同单位产量2.垄断者侵蚀了一部分消费者剩余.三级价格歧视对不同需求价格弹性的消费者收取不同价格2、实行价格歧视的基本条件第一,必须有可能根据不同的需求价格弹性划分出两组或两组以上的不同购买者;第二,市场必须是能够有效的隔离开,同一产品不能在不同市场之间流动.3、企业实行价格歧视的基本原则是,不同市场的边际收益相等并且等于边际成本.4、一级价格歧视举例子:看人定价,最近比较火的打车软件价格问题,革果手机打车系统价格要的高,安卓手机打车系统价格要的比革果的低.二级价格

10、歧视举例子:按量定价,根据批发量不同,价格不同,批发市场。三级价格歧视举例子:按群体定价,根据不同市场收取不同价格,例如公园收取儿宣票、成人票、老年票。知识点四、垄断寡头市场价格形成的模型价格形成模型具体内容协议价格制生产者或销售者之间共同维持一个协议价格,使得行业净收益最大,其方式是限制各生产者的产量使行业边际收益等于行业边际成本。【注1】k挣尔:企业联合起来一起行动,世界上最著名的K特尔是石油生产输出国组织欧佩克(OPEC)【注2】我国企业之间实施共谋或卡特尔是一种违法行为,受到反垄断法律法规的严格禁止价格领袖制行业中某一个占支配地位的企业率先确定价格,其他企业则参照这个价格来制定和调整本

11、企业产品的价格,与其保持一致。调整本企业产品的价格,与其保持一致。第四章易错点分析一、四个市场结构的特征容易混(以教材原文原话记忆)1、完全竞争市场:(1)有很多生产者和消费者,被动接受市场价格,对市场价格没有任何控制的力量。(2)产品是同质的。(3)进出市场是自由的,没有任何障碍。(4)买卖双方市场信息了解充分。以上四个特征中,前两个是主要的。在现实生活中,很难找到完全符合这些特征的市场。某些农产品,如小麦、玉米等的市场属于近似的例子。2、完全垄断市场:(1)只有一个生产者,因而生产者是价格的决定者,而不是价格的接受者。(2)完全垄断者的产品是没有合适替代品的独特性产品。(3)其他企业进入这

12、一市场非常困难。在实际生活中,公用事业如电力、固定电话业务近似于完全垄断市场。3、垄断竞争市场:(1)具有很多的生产者和消费者。这一点和完全竞争市场相同,而与完全垄断市场不同。(2)产品具有差别性。这是与完全竞争市场的主要区别。在垄断竞争市场中,生产者可以对价格有一定程度的控制,而不再是完全的价格接受者。(3)进入或退出市场比较容易,障碍较小。垄断竞争市场是比较符合现实生活的市场结构,许多产品都可列入这种市场,如啤酒、糖果等产品就是明显的例子。4、寡头垄断市场:(1)一个行业中,只有很少几个企业进行生产。(2)它们所生产的产品有一定的差别或者完全无差别。(3)它们对价格有较大程度的控制权。(4

13、)其他企业进入这一行业比较困难。在美国,石油工业就是典型的寡头垄断市场。在其他国家,汽车、钢铁等工业部门也都可划入寡头垄断市场。二、四大市场结构的需求曲线和供给曲线(不总结,容易乱)1、完全竞争市场、完全垄断市场、垄断竞争市场需求曲线(只总结教材内容,教材未提及的内容属于超纲内容,不在总结范围之内)需求曲线分为行业需求曲线和个别企业的需求曲线唯独是完全竞争市场中个别企业的需求曲线是一条平行于横轴的水平线外,其他不论行业还是个别企业都是向右下方倾斜,只是有倾斜程度的区分。需求价格弹性小的陡一些,需求价格弹性大的平坦一些。2、完全垄断市场、垄断竞争市场、寡头垄断市场不存在供给曲线。原因是供给曲线的

14、影响因素不仅仅是价格,还有需求曲线等因素,造成供给曲线没有规律性。你注意看这三个市场结构是不是都有控制价格的能力在里面。完全竞争市场的供给曲线就是正常的市场供给曲线,因为他控制不了价格,完全是价格的接受者。三、价格歧视满足基本条件的定价策略,理解少销厚利和薄利多销垄断企业可以对需求价格弹性较小的市场制定较高的价格,实行“少销厚利”;而对需求价格弹性较大的市场制定较低的价格,实行“薄利多销”。第四章记忆口诀记忆口诀系列是对应2024经济基础258天通关班的学习进度而来,配套划重点系列同时推出的,希望对你理解和记忆经济基础知识有所帮助。需要把第四章基础知识过完一遍后使用。第四章市场结构理论(第四章

15、需要理解的多)1、完全竞争小麦玉米(补考就考察了此处)掌握原文举例2、完全垄断电力电话3、垄断竞争糖果啤酒4、寡头垄断石油汽车5、唯有完全竞争市场个别企业需求曲线是一线天,其他都是右下倾斜(理解为什么是一线天:完全价格接受者)6、带垄断的市场没有供给曲线7、完全竞争对价格被动接受8、完全垄断对价格决定者9、垄断竞争对价格一定控制10、寡头垄断对价格较大控制(根据对价格的影响,总结需求曲线:垄断竞争比完全垄断需求曲线更平坦)11、完全垄断和完全竞争市场(两完全,边成等边收)边际成本=边际收益(翻译:增加的成本=增加的收益,成本等收益,没有利润,生产来到了临界点,再增加生产的话,增加的成本就会高过增加的收益)12、价格歧视(一级看人下菜,二级批发便宜,三级学生票)13、垄断竞争市场(主观需求曲线和实际需求曲线)主观需求曲线:异想天开实际需求曲线:实际发生14、垄断企业对需求价格弹性小定价高,实行少销厚利。对需求价格弹性大的定价低,实行薄利多销。

展开阅读全文
相关资源
猜你喜欢
相关搜索
资源标签

当前位置:首页 > 在线阅读 > 生活休闲


备案号:宁ICP备20000045号-1

经营许可证:宁B2-20210002

宁公网安备 64010402000986号