预制楼楼梯吊装施工组织设计.doc

上传人:夺命阿水 文档编号:15649 上传时间:2022-06-29 格式:DOC 页数:12 大小:160.10KB
返回 下载 相关 举报
预制楼楼梯吊装施工组织设计.doc_第1页
第1页 / 共12页
预制楼楼梯吊装施工组织设计.doc_第2页
第2页 / 共12页
预制楼楼梯吊装施工组织设计.doc_第3页
第3页 / 共12页
预制楼楼梯吊装施工组织设计.doc_第4页
第4页 / 共12页
预制楼楼梯吊装施工组织设计.doc_第5页
第5页 / 共12页
点击查看更多>>
资源描述

《预制楼楼梯吊装施工组织设计.doc》由会员分享,可在线阅读,更多相关《预制楼楼梯吊装施工组织设计.doc(12页珍藏版)》请在课桌文档上搜索。

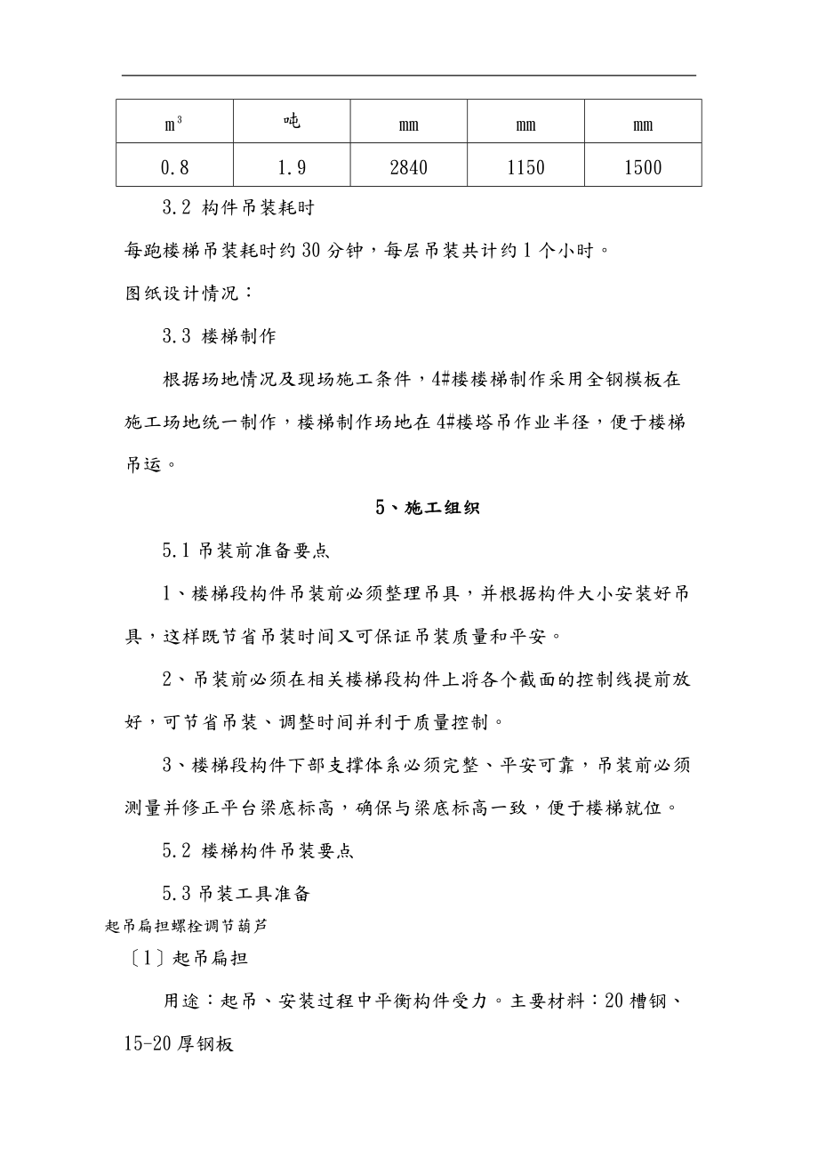
1、预制楼梯吊装施工方案1、工程概况工程名称:建立单位:设计单位:监理单位:施工单位:2、编制依据塔吊使用说明书建筑施工计算手册建筑构造荷载规*施工图纸3、劳动力组织编号工种人数备注1协调人员2技术、平安管理人员2起重工6地面2人,楼面4人3混凝土工24司机15塔吊指挥16小工2现场总负责协调人:杜剑波4、方案确认3.1 楼梯构件统计单件数据体积总重量LWHm吨mmmmmm0.81.92840115015003.2 构件吊装耗时每跑楼梯吊装耗时约30分钟,每层吊装共计约1个小时。图纸设计情况:3.3 楼梯制作根据场地情况及现场施工条件,4#楼楼梯制作采用全钢模板在施工场地统一制作,楼梯制作场地在4

2、#楼塔吊作业半径,便于楼梯吊运。5、施工组织5.1吊装前准备要点1、楼梯段构件吊装前必须整理吊具,并根据构件大小安装好吊具,这样既节省吊装时间又可保证吊装质量和平安。2、吊装前必须在相关楼梯段构件上将各个截面的控制线提前放好,可节省吊装、调整时间并利于质量控制。3、楼梯段构件下部支撑体系必须完整、平安可靠,吊装前必须测量并修正平台梁底标高,确保与梁底标高一致,便于楼梯就位。5.2 楼梯构件吊装要点5.3吊装工具准备起吊扁担螺栓调节葫芦1起吊扁担用途:起吊、安装过程中平衡构件受力。主要材料:20槽钢、15-20厚钢板2螺栓用途:受力主要机械、联系构件与起重机械之间受力。3调节葫芦用途:调节起吊过

3、程中水平。5.4 吊装过程吊装过程构造完成构件安装1构件安装2构造连接5.5 施工安装及后期处理1构件安装控制尺寸误差标高3mm,平面尺寸3mm 2现浇结合部位及预留钢筋位置偏差标高5mm,平面尺寸10mm 3应使用吊梁、吊葫芦,尽量保证吊点垂直受力4安装流程:构件检查起吊就位精度调整吊具撤除5现浇梁挑板应到达构造受力需求强度的前提下方可撤除支撑(6) 安装施工应综合考虑塔吊构造施工间隙建议24层楼梯构件集中吊装(7) 结合部位可使用与构造等标号或更高标号的微膨胀砼或砂浆8施工过程应注意成品保护,防止对周边的污染9结合部位到达受力要求前楼梯制止使用5.6平安管理1工人进场必须进展有针对性的平安

4、教育,每天吊装前必须进展平安交底。2吊装前必须检查吊具、钢梁、葫芦、钢丝绳等起重用品的性能是否完好。3严格遵守现场的平安规章制度;所有人员必须参加大型平安活动。4正确使用平安带、平安帽等平安工具。5特种施工人员持证上岗。6对于平安负责人的指令,要自上而下贯彻到最末端,确保对程序、要点进展完整的传达和指示。7在吊装区域、安装区域设置临时围栏、警示标志,临时撤除平安设施洞口保护网、洞口水平防护时也一定要取得平安负责人的许可,离开操作场所时需要对平安设施进展复位。工人不得制止在吊装围下方穿越。8梁板吊装前在梁、板上提前将平安立杆和平安维护绳安装到位,为吊装时工人佩戴平安带提供连接点。9所有人员吊装期

5、间进入操作层必须佩戴平安带10操作完毕时一定要收拾现场、整理整顿、特别在完毕后要对工具进展清点。11需要进展动火作业时,首先要拿到动火许可证,作业时要充分注意防火,准备灭火器等灭火设备。12高空作业必须保持身体状况良好。13构件起重作业时,必须由起重工进展操作,吊装工进展安装。绝对制止无证人员进展起重操作。5.7吊装质量管理吊装质量的的控制是装配整体式构造工程的重点环节,也是核心容,主要控制重点在施工测量的精度上。为到达构件整体拼装的严密性,防止因累计误差超过允许偏差值而使后续构件无常吊装就位等问题的出现,吊装前须对所有吊装控制线进展认真的复检。1对从事吊装的员工进展平安及质量交底,重点强调如

6、下容:从事构造吊装人员必须充分重视工程质量。要认识到楼梯构件吊装工程质量是建筑物的主体工程质量的重要组成局部,它直接关系到建筑物的平安性、使用功能和耐久性能。2在进展构件的吊装前,必须认真对构件的制作质量进展复查验收。此前,施工单位须先行自查,然后提交构件质量合格证明书附混凝土试块强度报告,并在自查合格的构件上加盖合格印章。3复查验收容主要包括楼梯构件的混凝土强度和构件的观感质量。检查混凝土强度的工作,主要是查阅混凝土试块的试验报告单,看其强度是否符合设计要求和吊装要求。检查构件的观感质量,主要是看构件有无裂缝或裂缝宽度、混凝土密实度蜂窝、孔洞及露筋情况和外形尺寸偏差是否符合设计要求和规要求。

7、4吊装前根据吊装顺序检查构件顺序是否对应,吊装标识是否正确。5楼梯构件的吊装标高控制不得大于5mm,定位控制不大于5mm。6吊装前准备工作充分到位。7吊装顺序合理,班前质量技术交底清晰明了。8构件吊装标识简单易懂。9吊装人员在作业时必须分工明确,协调合作意识强。10指挥人员指令清晰,不得模糊不清。11工序检验到位,工序质量控制必须做到有可追溯性。5.8 吊装现场的平面布置1平面布置的原则1满足吊装顺序的要求。预制楼梯构件吊装时混凝土强度须到达设计要求,预制构件制作完成以后须有序堆放,同时根据预制构件制作时间进展编号,堆放时要考虑塔吊吊装的方便。2简化机械操作。即将预制楼梯构件堆放在适当位置,使

8、起吊安装时,起重机的跑车、回转和起落吊杆等动作尽量减少。5.9 起重吊装平安技术操作要求1防止起重机械事故措施1起重机械塔吊起重吊装前须进展试吊,试吊过程中对塔吊各平安装置的可靠性进展检查,同时检查起吊构件是否平稳,所用起吊配件是否平安可靠。2制止斜吊。这里讲的斜吊,是指所要起吊的重物不在起重机起重臂顶的正下方,因而当将捆绑重物的吊索挂上吊钩后,吊钩滑车组不与地面垂直,而与水平线成一个夹角。斜吊会造成超负荷及钢丝绳出槽,甚至造成拉断绳索。斜吊还会使重物在离开地面后发生快速摆动,可能碰伤人或其他物体。3绑扎构件的吊索需经过计算,绑扎方法应正确牢靠。所有起重工具应定期检查。4制止在六级级以上大风、

9、大雨、大雾等恶劣的情况下进展吊装作业。4起重吊装的指挥人员必须持证上岗,作业时应与起重机驾驶员密切配合,执行规定的指挥信号。驾驶员应听从指挥,当信号不清或错误时,驾驶员可拒绝执行。5严禁起吊重物长时间悬挂在空中,作业中遇突发故障,应采取措施将重物降落到平安地方,并关闭发动机或切断电源后进展检修。在突然停电时,应立即把所有控制器拨到零位,断开电源总开关,并采取措施使重物降到地面。6起重机的吊钩和吊环严禁补焊。当吊钩吊环外表有裂纹、严重磨损或危险断面有永久变形时应予更换。2、防止高空坠落事故1操作人员在进展高处作业时,必须正确使用平安带。平安带一般应高挂低用,即将平安带绳端的钩环挂于高处,而人在低

10、处操作。2在高处使用撬杠时,人要立稳,如附近有脚手架或已安装好的构件,应一手扶住,一手操作。撬杠插进深度要适宜,如果撬动距离较大,则应逐步撬动,不宜急于求成。3雨天和雪天进展高处作业时,必须采取可靠的防滑、防寒和防冻措施。作业处和构件上有水、冰、霜、雪均应及时去除。暴风雪及台风暴雨后,应对高处作业平安设施逐一加以检查,发现有松动、变形、损坏或脱落等现象,应立即修理完善。4登高用梯子必须结实。梯脚底部应坚实,不得垫高使用。梯子的上端应有固定措施。立梯工作角度以755为宜,踏板上下间距以30cm为宜,不得有缺档。5电梯井口必须设防护栏杆或固定栅门;电梯井应每隔两层并最多隔10m设一道平安网。3防止

11、高处落物伤人措施1地面操作人员必须戴平安帽。2高处操作人员使用的工具、零配件等,应放在随身佩带的工具袋,不可随意向下丢掷。3地面操作人员,应尽量防止在高空作业面的正下方停留或通过,也不得在塔吊的起重臂或正在吊装的构件下停留或通过。4楼梯构件安装后,必须检查连接质量,只有连接确实平安可靠,才能松钩或撤除临时固定工具。5设置吊装禁区,制止与吊装作业无关的人员入。附件1:吊装工具计算书一、吊装工具计算依据,GB50009-2012,GB50017-2014。吊钩螺杆局部截面验算:1.吊钩螺杆局部截面验算:吊钩螺杆局部可按受拉构件由下式计算:式中: t吊钩螺杆局部的拉应力; F单个吊钩所承当的起重力,

12、取 F=10000.00N; A1螺杆扣除螺纹后的净截面面积:其中 d1螺杆扣除螺纹后的螺杆直径(mm),取d1=20.00mm; t钢材容许受拉应力。经计算得:螺杆扣除螺纹后的净截面面积 A1=3.1420.002/4=314.16mm2;螺杆局部的拉应力t=10000.00/314.16=31.83N/mm2。由于吊钩螺杆局部的拉应力31.83(N/mm2),不大于容许受拉应力50.00(N/mm2),所以满足要求!2.吊钩水平截面验算:水平截面受到偏心荷载的作用,在截面侧的K点产生最大拉应力c,可按下式计算:式中: F吊钩所承当的起重力,取 F=10000.00N; A2验算2-2截面的

13、截面积,其中: h截面高度,取 h=38.00mm; b1,b2分别为截面长边和短边的宽度,取 b1=30.00mm,b2=25.00mm; M*在2-2截面所产生的弯矩,其中: D吊钩的弯曲局部圆的直径(mm),取 D=35.00mm; e1梯形截面重心到截面侧长边的距离,*截面塑性开展系数,取*=1.00; W*截面对*-*轴的抵抗矩,其中: I*水平梯形截面的惯性矩, c钢材容许受压应力,取 c=70.00N/mm2; 2-2截面的截面积 A2=38.00(30.00+25.00)/2=1045.00mm2;解得:梯形截面重心到截面侧长边的距离 e1=18.42mm;在2-2截面所产生的

14、弯矩M*=10000.00;解得:水平梯形截面的惯性矩 I*=125401.92mm4;截面对*-*轴的抵抗矩 W*=125401.92/18.42=6806.35mm3;经过计算得c=10000.00/1045.00+359242.42/6806.35=62.35N/mm2。由于吊钩22截面局部的压应力62.35(N/mm2),不大于容许受压应力70.00(N/mm2),所以满足要求!3.吊钩垂直截面验算:垂直截面的应力计算与水平截面验算一样: h截面高度,取 h=38.00mm; b1,b2分别为截面长边和短边的宽度,取 b1=30.00mm,b2=25.00mm; 3-3截面的截面积 A

15、3=38.00(30.00+30.00)/2=1045.00mm2;解得:梯形截面重心到截面侧长边的距离 e1=18.42mm;在2-2截面所产生的弯矩M*=10000.00;解得:水平梯形截面的惯性矩 I*=2125401.92mm4;截面对*-*轴的抵抗矩 W*=125401.92/18.42=6806.35mm3;经过计算得c=10000.00/1045.00+359242.42/6806.35=62.35N/mm2。垂直截面的剪应力按下式计算:式中: F吊钩所承当的起重力,取 F=10000.00N; A33-3截面的竖截面面积,取 A3=1045.00mm2。经过计算得=10000.

16、00/(21045.00)=4.78N/mm2。根据强度强度理论公式按下式验算:经过计算得 =(62.352+34.782)1/2=62.90N/mm2。由于吊钩33截面局部的压应力62.90(N/mm2),不大于钢材的容许综合应力140.00(N/mm2),所以满足要求!整体吊环计算:1在横杆中点截面的弯矩M1和拉力P1按下式验算:其中:式中: P作用于整体吊环上的荷截 P=10000.00N; l横杆跨度,取 l=100.00mm; *转角处到横杆中线的距离,取 *=40.00mm;吊环两斜杆间的夹角,取 =15.00度;经过计算得 P1=10000.00tg(15.00/2)/2=658

17、.26N; M1=10000.00100.00/6+658.26。2在吊环转角处截面中(A点)的弯矩M2按下式计算:经过计算得 M2=10000.00。3在斜杆中的拉力 P2按下式计算:经过计算得 P2=10000.00/(2cos(15.00/2)=5043.14N;4横杆中点截面的最大拉应力1按下式计算:式中: F1横杆中点截面面积 F1=400.00N; W横杆中点抗弯截面抵抗矩 W=2500.00mm3;经过计算得到1=192997.17/2500.00+658.26/400.00=78.84N/mm2;由于横杆中点截面的最大拉应力78.84(N/mm2),不大于容许应拉力80.00(

18、N/mm2),所以满足要求!5斜杆中点截面的拉应力2按下式计算:式中: F2斜杆中点截面面积 F2=300.00N;经过计算得到2=5043.14/300.00=16.81N/mm2。由于斜杆中点截面的拉应力16.81(N/mm2),不大于容许应拉力80.00(N/mm2),所以满足要求!附件2:钢丝绳计算书依据,GB50009-2012,GB50017-2014。钢丝绳容许拉力计算:钢丝绳容许拉力可按下式计算:其中: Fg钢丝绳的容许拉力(kN); Fg 钢丝绳的钢丝破断拉力总和(kN),取 Fg=151.50(kN);考虑钢丝绳之间荷载不均匀系数, =0.85; K 钢丝绳使用平安系数,取

19、 K=5.50;经计算得 Fg=151.500.85/5.50=23.41 (kN)。钢丝绳的复合应力计算:钢丝绳在承受拉伸和弯曲时的复合应力按下式计算:其中: 钢丝绳承受拉伸和弯曲的复合应力(N/mm2); F钢丝绳承受的综合计算荷载,取 F=151.50(kN); A钢丝绳钢丝截面面积总和,取 A=111.53(mm2); d0单根钢丝的直径(mm),取 d0=0.80(mm); D滑轮或卷筒槽底的直径,取 D=50.00(mm); E0钢丝绳的弹性模量,取 E0=78400.00(N/mm2)。经计算得=151.50/111.53+0.8078400.00/50.00=1255.76(N/mm2)。钢丝绳的冲击荷载计算:钢丝绳的冲击荷载可按下式计算:其中: Fs冲击荷载(N) Q静荷载(N),取 Q=20500.00(N); E钢丝绳的弹性模量,取 E=78400.00(N/mm2); A钢丝绳截面面积,取 A=111.53(mm2); h落下高度,取 h=250.00(mm); L钢丝绳的悬挂长度,取 L=5000.00(mm)。经计算得=20500.00(1+(1+278400.00111.53250.00/20500.00/5000.00)1/2)=155945.01(N)。156kN 满足要求

展开阅读全文
相关资源
猜你喜欢
相关搜索

当前位置:首页 > 在线阅读 > 生活休闲


备案号:宁ICP备20000045号-1

经营许可证:宁B2-20210002

宁公网安备 64010402000986号