纵六路海绵城市设计施工图总说明.docx

上传人:夺命阿水 文档编号:347455 上传时间:2023-04-20 格式:DOCX 页数:8 大小:51.22KB
返回 下载 相关 举报
纵六路海绵城市设计施工图总说明.docx_第1页
第1页 / 共8页
纵六路海绵城市设计施工图总说明.docx_第2页
第2页 / 共8页
纵六路海绵城市设计施工图总说明.docx_第3页
第3页 / 共8页
纵六路海绵城市设计施工图总说明.docx_第4页
第4页 / 共8页
纵六路海绵城市设计施工图总说明.docx_第5页
第5页 / 共8页
点击查看更多>>
资源描述

《纵六路海绵城市设计施工图总说明.docx》由会员分享,可在线阅读,更多相关《纵六路海绵城市设计施工图总说明.docx(8页珍藏版)》请在课桌文档上搜索。

1、设计依据1、建设方设计委托书及与我院签订的建设工程设计委托。2、建设方提供的1:500片区地形图(电子版)。3、道路及相关专业施工图设计文件。4、我院设计人员现场踏勘收集的相关资料及其他相关资料。5、国家或地方相关规范和标准室外排水设计标准(GB50014-2021)室外给水设计标准(GB50013-2018)山地城市室外排水管渠设计标准(DBJ50/T-296-2018)给水排水工程构筑物结构设计规范(GB50069-2002)给水排水工程管道结构设计规范(GB50332-2002)城市工程管线综合规划规范(GB50289-2016)给水排水管道工程施工及验收规范(GB50268-2008)

2、给水排水工程构筑物工程施工及验收规范(GB50141-2008)埋地塑料排水管道施工04S520室外给水排水和燃气热力工程抗震设计规范(GB 50032-2003)园林绿化工程施工及验收规范(CJJ / T 82-2012)砂基透水砖JG/T 376-2012重庆市城市道路与开放空间低影响开发雨水设施(DJBT-103)重庆市海绵城市建设工程设计文件编制深度规定低影响开发设施施工及验收标准(DBJ50/T-290-2018)纵六路海绵城市设计施工图总说明低影响开发雨水系统设计标准(DBJ50/T-292-2018)海绵城市绿地设计技术标准(DBJ50/T-293-2018)城市雨水利用技术标准

3、(DBJ50/T-295-2018)山地城市室外排水管渠设计标准(DBJ50/T-296-2018)建设工程海绵城市建设效果专项评估技术指南(试行)2020年海绵城市建设项目评价标准(DBJ50/T-365-2020)2设计原则(1)道路LID设施的主要是以渗透、滞留、净化城市道路径流雨水为主要功能,对实施方案、实施计划中提出的总目标年径流总量控制指标中的不外排指标主要通过其他地块中的相关设施实现。(2)道路IJD设施的选择应与规划用地性质相协调,因地制宜、经济有效、方便易行,充分结合道路红线内外绿化带进行设计。(3)道路LID设施的选择应充分考虑设计道路及周边的土壤、地质特征。(4)道路LI

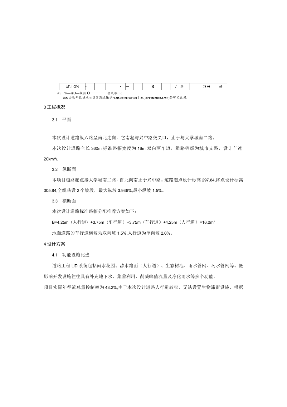
4、D设施的选择及施工应尽量减少对综合管网及附属设施设计的调整。(5)对于人行道较窄段的道路:商业、交通站场及教育用地段一一仅采用透水铺装;居住、绿化用地段一一生物滞留带与渗透铺装结合。(6)道路位于泄流通道上的道路应满足洪涝水的顺坡排放至下游泄流通道,且道路不应存在低洼地点,若因地势受限应保证低洼处设计雨水塘等雨水调蓄设施。低影响开发设施比选一览表电项设俺功能控制目标处置方式出污Jfttt去除承(以SSi.%),.果集K利川雨K补充地下水削减峰值流量化M水转输林流总展他流埠值校潦污柒分敝相对集中建造费用Kl护费用透水力铺装00000Q低代80-90遗水水过渔歌1:0000000而80-90造水浙

5、吊弘凝t00000000高中80-90绿色反Ai0000000高70-80好下沉大缥地00000低长般椅/里生物潇雷00Q00Q低低好复杂型生物滞留设於0000中长70-95好淮透塘000G4中中70-80f谭力00000低虱温地000C高中50-80好间水湿地*0J而50*80好普水it00000高80-90甫出*000000J修区80-90!0000商做调2泡000000而中转输十桶。:沟000004低35-90般干式梢草沟00Q00低长35-90好海KM9:沟00J中虱if港管保0Q00Q0G中中35-70机被愎冲缶00低长50-75做初期雨水充灌000一004低40*60.i-.O0高

6、75-95好注:1O较强O弱或很小:2SS去除率散抵来fl员国海域保护*13(CenterForWuU)dProtection.CwP)的研究数据.3工程概况3.1 平面本次设计道路纵六路呈南北走向,它南起与兴中路交叉口,止于与大学城南二路。本次设计道路全长360m,标准路幅宽度为16m,双向两车道,道路等级为城市支路,设计车速20kmh.3.2 纵断面本项目道路起点接大学城南二路,自北向南止于兴中路。道路起点设计标高297.84,终点设计标高305.84,全线共设2个坡段,最大纵坡3.936%,最小纵坡1.5%。3.3 横断面本次设计道路标准路幅分配推荐方案如下:B=4.25m(人行道)+3

7、.75m(车行道)+3.75m(车行道)+4.25m(人行道)=16.0m地面道路的车行道横坡为双向坡1.5%,人行道为单向坡2.0%。4设计方案4.1 功能设施比选道路工程LlD系统包括雨水花园、渗水路面(人行道)、生态树池、雨水管网、污水管网等。低影响开发设施往往具有补充地下水、集蓄利用、削减峰值流量及净化雨水等多个功能。项目实际年径流总量控制率为43.2%,由于本次设计道路人行道较窄,无法设置生物滞留设施,根据重庆市主城区海绵城市专项规划一一排水分区海绵城市规划深化,横五路属于虎溪河九分区,未能消纳的年径流总量通过位于虎溪河九分区公共海绵设施X9-1进行消纳,需要公共海绵设施的容积38.

8、6立方米,面积约129平方米。下垫面一览表道路总面积(mt)不可控车行道面积(肝)透水铺装面积(mi)综合雨量径流系数RV综合流量径流系数巾5057.12657.82399.30.570.62年径流总量控制率及年径流污染物去除率计算表下垫面及低影响开发设施控制面积(V)年径流总量控制率(%)单项设施污染物去除率(%)年径流污染去除率(%)不受控车行道2657.8000透水铺装2399.3807056.0合计5057.143.226.65透水铺装5.1 透水铺装材料目前市场上有硅砂透水砖、混凝土透水砖、陶瓷透水砖三种透水砖,混凝土透水砖虽然透水性较好,但由于缝隙大,难于将水保持在砖中涵养水份少,

9、调整环境温度的功能差;陶瓷透水砖其孔隙虽较混凝土透水砖孔隙均匀,但仍属于大孔各类用地中低影响开发设施选用一览表技术类型(按主饕功能)单项设施用地类一建筑与小区城市道路绿地。广场城市水系淮透技术透水破铺装Q透水水泥混凝tOOOO透水沏行混凝上OOOO绿色屋顶OOO下沉式绿地OO立杂型生物滞用设俺OO漆透城OO淮井口O储存技术淞塘O雨水海地蓄水池OOOO南水磁OOO调。技术调节播Q调节池OOOO转输技术打输P柚坐沟O卜式植草沟O海式植草沟海省/梁O松污沙化技术植被缓冲带初期雨水弁流设施OOO人工土壤淮胧OOOO注:直选用O可选用O不宜选用.本次设计道路等级为城市支路,人行道宽度4m。本次道路海绵城

10、市设计内容考虑透水铺装,不设置生物滞留设施。道路LlD设计考虑选用透水砖铺装。根据重庆市主城区海绵城市专项规划一一排水分区海绵城市规划深化,虎溪河九分区年径流总量控制率应取68%,根据低影响开发雨水系统设计标准(DBJ50/T-292-2018),路侧带宽度比大于40%,年径流总量控制率应取75%,本隙透水砖,堵塞后难以处理,防滑性差;硅砂透水砖透水时效长,砖体内有大量的细微毛细管,能涵养大量水份,且防老化与防滑性能较好。经综合考虑,本次道路LID设施建议选用硅砂透水彼。本工程采用硅砂透水砖的透水系数不应小于等于1.5X10-2ml/(mincm2),外观质量、尺寸偏差、力学性能、物理性能等其

11、他要求应符合现行行业标准砂基透水破JG/T376-2012的规定。用于铺筑人行道的硅砂透水砖其防滑性能(BPN)不应小于7()、保水率不小于0.06gcm2、耐磨性的磨坑长度不应大于35mm。5.2 透水砖技术要求透水砖的强度等级应通过设计确定,可根据不同的道路类型按下表选用。硅砂透水砖强度等级道路类型抗压强度(MPa)抗拆强度(MPa)平均值单块最小值平均值单块最小值小区道路(支路)广场、停车场40.0235.025.04.0人行道、步行街235.0230.024.023.2透水砖面层应与周围环境相协调,其砖型选择、铺装形式由设汁人员根据铺装场所及功能要求确定。透水砖的铺砌完成并养护24h后

12、,进行填缝处理,分多次进行:填缝砂应采用干的细沙,不得使用湿砂。接缝用砂级配应符合下表的规定:透水砖接缝用砂配级筛孔尺寸(mm)4.752.361.180.600.300.15通过质量百分率(%)10095Ioo80100258510400-105.3 找平层透水砖面层与基层之间应设置透水找平层,其透水性能不宜低于面层所采用的透水砖。透水粘结找平层用砂应宜采用透水性能较好的中砂和粗砂,含泥量宜小于5%,泥块含量小于2%,含水率小于3%,人行道厚度应在30mm40mm;停车场及车行道应在40mm50mm05.4 基层(1)基层类型可包括刚性基层、半刚性基层和柔性基层,可根据地区资源差异选择透水粒

13、料基层、透水水泥混凝土基层、水泥稳定碎石基层等类型,并应具有足够的强度、透水性和水稳定性。连续孔隙不应小于10%。(2)级配碎石基层应符合下列规定:1)级配碎石可用于土质均匀,承裁能力较好的土基。2)基层顶面压实度按重型击实标淮,应达到95%以上。3)级配碎石集料基层压碎值不应大于26%;公称最大粒径不宜大于26.5mm,集料中小于或等于O.075un颗粒含量不应超过3%o碎石级配可按下表采用。级配碎石基层集料级配筛孔尺寸(mm)26.519.013.29.54.752.360.075通过质量百分率(Q10085956580557055700-2.50-2(3)透水水泥混凝土基层应符合下列规定

14、:1)水泥混凝土的性能要求应符合现行行业标准透水水泥混凝土路面技术规程CJJ/T135的规定。2)基层集料压碎值不应大于26%;公称最大粒径不宜大于31.5mm;集料中小于或等于2.36mm颗粒含量不应超过7乐透水水泥混凝土基层集料级配可按下表采用。3)透水水泥混凝土基层的配比应通过试验确定,满足强度和透水性要求。透水水泥混凝土基层集料级配筛孔尺寸(mm)31.526.519.09.54.752.36通过质量百分率(%)IOO90100728917-71816075.5透水铺装排水(1)当土基、土壤透水系数及地下水位等条件不满足本规程的规定及降雨强度超过渗透量及单位储存量时,应增加透水砖路面的

15、排水设计内容。(2)透水砖路面的排水可分表面排水和内部排水。应结合市政管网、绿化景观、生态建设及雨水综合利用系统进行踪合设计,并应符合现行行业标谁城市道路工程设计规范CJJ37的规定。(3)透水砖路面内部雨水收集可采用多孔管道及排水盲沟等形式,管径根据汇水区域雨水量进行水力计算。(4)应防止多孔管材及盲沟周围被雨水携带的颗粒堵塞。5.6透水铺装施工、验收及维护要求城市道路低影响开发设施的竣工验收应由建设单位组织市政、园林绿化等部门验收,确保满足城镇道路工程施工与质量验收规范(CJJI)及低影响开发设施施工及验收标准DBJ50/T-2932018相关要求,并对设施规模、竖向、等关键环节进行重点验

16、收,验收合格后方能交付使用。1)透水砖的透水系数,抗滑性、耐磨性、块状、颜色、厚度、强度符合设计要求。2)结构层的透水性验收,其性能应符合设计要求。3)透水砖的铺筑形式应符合设计要求,透水砖渗水不得对路基强度和稳定性产生不良影响,不得导致次生灾害或地下水污染发生。562透水铺装验收、维护与管理的要求1)公共项目的低影响开发设施由城市道路、排水、园林等相关部门按照职责分工负责维护监管。其他低影响开发雨水设施,由该设施的所有者或其委托方负责维护管理。2)应建立健全低影响开发设施的维护管理制度和操作规程,配备专职管理人员和相应的监测手段,并对管理人员和操作人员加强专业技术培训。3)低影响开发雨水设施的维护管理部门应做好雨季来临前和雨季期间设施的检修和维护管理,保障设施正常、安全运行。4)低影响开发设施的维护管理部门宜对设施的效果进行监测和评估,确保设施的功能得以正常发挥。5)应加强低影响开发设施数据库的建立与信息技术应用,通过数字化信息技术手段,进行科学规划、设计,并为低影响开发雨水系统建设与运行提供科学支撑。6)应加强宣传教育和引导,提高公众对海绵城市建设、低影响开发、绿色建筑、城市节水、水生态修复、内涝防治等工作中雨水控制与利用重要性的认识,鼓励公众积极参与低影响开发设施的建设、运行和维护。5.6.1透水铺装施工要求

展开阅读全文
相关资源
猜你喜欢
相关搜索
资源标签

当前位置:首页 > 在线阅读 > 生活休闲


备案号:宁ICP备20000045号-1

经营许可证:宁B2-20210002

宁公网安备 64010402000986号