清廉机关建设任务分工考评细则评分表.docx

上传人:夺命阿水 文档编号:470778 上传时间:2023-07-14 格式:DOCX 页数:14 大小:34.64KB
返回 下载 相关 举报
清廉机关建设任务分工考评细则评分表.docx_第1页
第1页 / 共14页
清廉机关建设任务分工考评细则评分表.docx_第2页
第2页 / 共14页
清廉机关建设任务分工考评细则评分表.docx_第3页
第3页 / 共14页
清廉机关建设任务分工考评细则评分表.docx_第4页
第4页 / 共14页
清廉机关建设任务分工考评细则评分表.docx_第5页
第5页 / 共14页
点击查看更多>>
资源描述

《清廉机关建设任务分工考评细则评分表.docx》由会员分享,可在线阅读,更多相关《清廉机关建设任务分工考评细则评分表.docx(14页珍藏版)》请在课桌文档上搜索。

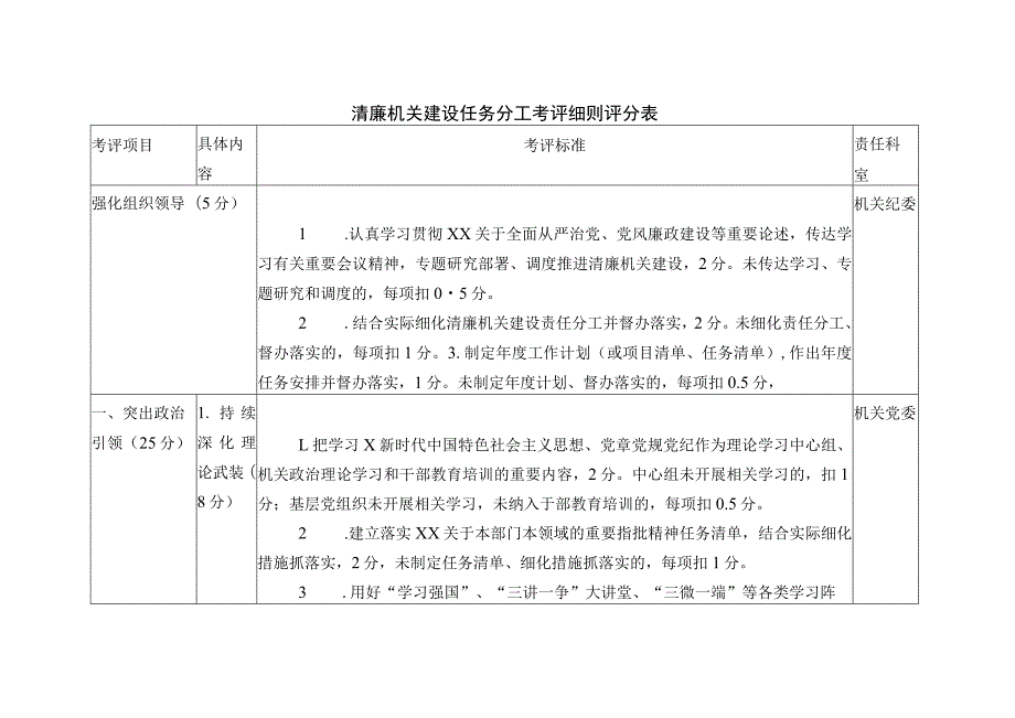
1、清廉机关建设任务分工考评细则评分表考评项目具体内容考评标准责任科室强化组织领导(5分)1 .认真学习贯彻XX关于全面从严治党、党风廉政建设等重要论述,传达学习有关重要会议精神,专题研究部署、调度推进清廉机关建设,2分。未传达学习、专题研究和调度的,每项扣05分。2 .结合实际细化清廉机关建设责任分工并督办落实,2分。未细化责任分工、督办落实的,每项扣1分。3.制定年度工作计划(或项目清单、任务清单),作出年度任务安排并督办落实,1分。未制定年度计划、督办落实的,每项扣0.5分,机关纪委一、突出政治引领(25分)1.持续深化理论武装(8分)L把学习X新时代中国特色社会主义思想、党章党规党纪作为理

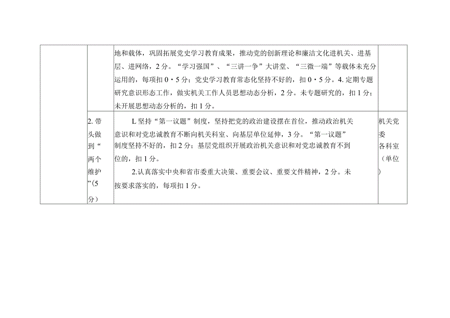
2、论学习中心组、机关政治理论学习和干部教育培训的重要内容,2分。中心组未开展相关学习的,扣1分;基层党组织未开展相关学习,未纳入于部教育培训的,每项扣0.5分。2 .建立落实XX关于本部门本领域的重要指批精神任务清单,结合实际细化措施抓落实,2分,未制定任务清单、细化措施抓落实的,每项扣1分。3 .用好“学习强国”、“三讲一争”大讲堂、“三微一端”等各类学习阵机关党委地和载体,巩固拓展党史学习教育成果,推动党的创新理论和廉洁文化进机关、进基层、进网络,2分。“学习强国”、“三讲一争”大讲堂、“三微一端”等载体未充分运用的,每项扣05分;党史学习教育常态化坚持不好的,扣05分。4.定期专题研究意识

3、形态工作,做实机关工作人员思想动态分析,2分。未专题研究的,扣1分;未开展思想动态分析的,扣1分。2.带L坚持“第一议题”制度,坚持把党的政治建设摆在首位,推动政治机关机关党头做意识和对党忠诚教育不断向机关科室、向基层单位延伸,3分。“第一议题”委到“制度坚持不好的,扣2分;基层党组织开展政治机关意识和对党忠诚教育不到各科室两个位的,扣1分。(单位维护2.认真落实中央和省市委重大决策、重要会议、重要文件精神,2分。未)”(5按要求落实的,每项扣1分。分)考评项目具体内容考评标准责任科室一、突出政治引领(25分)3,严肃党内政治生活(6分)L严格执行关于新形势下党内政治生活的若干准则,认真贯彻执

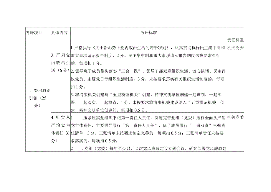
4、行民主集中制和重大事项请示报告制度,2分。民主集中制和重大事项请示报告制度未按要求执行的,每项扣1分。2 .领导班子成员带头落实“三会一课”、领导干部双重组织生活、谈心谈话、民主评议党员、主题党日等组织生活制度,3分,未按要求落实有关组织生活制度的,每项扣1分。3 .将清廉机关创建与“五型模范机关”创建、精神文明单位创建一起谋划、一起部署、一起落实、一起检查,1分。未按要求将清廉机关建设纳入“五型模范机关”创建、精神文明单位创建的,每项扣0.5分。机关党委4.压实从严治党主体责任(6分)1 .压紧压实党组织书记第一责任人责任,制定完善党组(党委)履行全面从严治党主体责任、主要领导履行“第一责任

5、人责任”、班子成员履行“一岗双责”三张责任清单,3分。三张清单未按要求制定完善的,每项扣0.5分;三张清单责任未按要求落实的,每项扣05分,2 .党组(党委)每年至少召开2次党风廉政建设专题会议,研究部署党风廉政建机关党委设工作,党组(党委)书记每年至少讲1次廉政党课,1分。未按要求每年召开2次以上党风廉政建设专题会议的,扣0.5分;党组(党委)书记未讲廉政党课的,扣05分。3 .健全完善党组(党委)议事决策规则,1分。未建立党组(党委)议事决策规则的,扣0.5分;议事决策规则执行不到位的,扣0.5分。4 .党员干部逐级签定党风廉政建设承诺书,1分。未按要求签定承诺书的,每例扣0.5分。1,落

6、实党中央和省市委关于加强对“一把手”和领导班子监督的意见要求,认机关党5.建立健真落实“一把手”述责述廉、接受评议等措施,2分。未落实上级“一把手”委全权力监定期开展监督谈话、下级“一把手”在上级党组(党委)会议上述责述廉、接受督制度评议等要求的,每项扣0.5分。二、规范分)2.全面推行党务政务公开,严格执行“三重一大”集体决策制度,认真抓好巡权力运行视巡察、审计监督等反馈问题整改落实,2分。未落实党务政务公开要求的,各科室(30分)扣0.5分;未严格执行集体决策制度的,扣1分;问题整改不到位的,每项扣(单位0.5分。)3.以“最多跑一次”为目标,深入推进流程再造,3分。未开展流程再造的,扣2

7、分;工作流程不符合“最多跑一次”的,每项扣0.5分。4.健全完善本单位本部门“13710”工作制度,“明责、履责、督责、迫责”机制运行顺畅,2分。未建立本单位本部门“13710”工作制度的,扣1分;相关机制未按要求运行的,扣1分,5.注重用制度管人管事管权,结合机关职责权限,健全完善制度机制,发挥审计、财政、统计等部门作用,加强对权力运行的监督制约,防止违纪违法问题发生,2分。未落实相关要求的,每项扣0.5分。各科室(单位)考评项目具体内容考评标准责任科室二、规范权6.驰而L坚持有案必查,严肃查处各类违纪违法案件,10分。压案不查,扣机关纪力运行(30分不息正10分;市管干部受轻处分每人次扣1

8、分,受重处分每人次扣2分,移送司法委)风肃纪机关每人次扣5分;机关科级及以下干部和直属单位主要负责人受轻处分每反腐(12人次扣0.5分,受重处分每人次扣1分,移送司法机关每人次扣2分;主动报分)告线索或查处问题的酌情扣分;未落实以案促改要求的,扣1分。2.聚焦“人、财、物、权”等关键环节,定期开展廉政风险点排查,1分。未开展廉政风险点排查的,扣1分;廉政风险点排查未聚焦关键环节的,扣0.5分。3.健全落实廉政警示教育制度,落实处分决定宣布等以案促改促治工作,1分。未开展以案促改促治工作的,扣1分。7,持之1进一步改进文风会风、规范督查考核,整治文山会海、指尖上的形机关纪以恒纠式主义等突出问题,

9、切实为基层减负,2分。未落实相关要求的,每项扣委“四风0.5分;发现一起相关违规问题扣1分。各科室”树新2,采取有效措施积极开展“躺平式干部”专项整治,1分。未开展专项(单位风(7分整治行动的,扣1分;发现一起“躺平式干部”现象的,扣0.5分。)3 .严格执行公务接待、公车管理、办公用房、操办婚丧喜庆事宜等相关规定,1分。发现一起相关违规问题扣1分。4 .严把预算支出关,落实过“紧日子”要求,规范各项津补贴和福利发放,2分。未落实预算要求的,扣1分;存在滥发津补贴和福利的,扣2分。5 .严肃查处违规吃喝、餐饮浪费、违规收送礼品礼金或福利等违规违纪行为,1分。发现一起相关违规违纪问题扣1分。办公

10、室机关纪委三、强化监8.坚持1.坚持新时代好干部标准,树立重实干重实绩重担当的选人用人导向,人事科督管理(25正确用严把选人用人政治关、品行关、作风关、廉洁关,没有出现“带病提拔”“分)人导向(7分)带病上岗”情况,2分。未落实相关要求,出现“带病提拔”“带病上岗”情况的,扣2分。2严格执行干部选拔任用“凡提四必”、全程纪实、任前公示等,1分o每缺一项扣0.5分,3 .持续完善“正向激励、容错纠错、澄清保护”机制,落实“三个区分开来”,让干部在制度和规矩范围内干净干事、放心工作,1分。每缺一项机制扣0.5分。4 .建立完善考评体系,强化考核结果应用,充分发挥考核奖优罚劣、激励担当、促进发展的指

11、挥棒、风向标作用,1分。未建立考评体系的,扣1分;未运用考核结果的,扣0.5分。5 .落实干部轮岗交流、挂职锻炼等多种培养措施,为干部成长搭建平台,1分Q未落实相关要求的,每项扣05分。6 .及时做好受处理处分干部跟踪回访和教育帮扶工作,为受到不实举报的干部澄清正名,1分。应开展回访教育帮扶未开展的,扣0.5分;应开展澄清正名未开展的,扣0.5分。考评项目具体内容考评标准责任科室三、强化监督管理(25分)9.推进纪法衔接贯通(4分)1 .积极开展党章学习月、普法宣传月、宪法宣传周、法制宣传日等活动,引导党员干部敬畏党纪国法、自觉遵纪守法,2分。未开展相关活动的,每项扣05分。2 .专题组织中国

12、共产党纪律处分条例中华人民共和国公职人员政务处分法等党规党纪和法律法规学习,1分。未组织相关内容学习的,每项扣0.5分。3 .将干部遵纪守法情况记入干部廉洁档案,纳入年底述职内容,1分。未建立干部廉洁档案的,扣0.5分;干部遵纪守法情况未按要求记入档案、纳入述职的,每项扣0.5分.法规科机关纪委10.加强能力作风建设(5分)L建立健全作风建设监督检查办法,紧紧围绕朱书记“七问”,紧盯群众反映强烈的突出问题,节假日等时间节点,针对“怕、慢、假、懒、乱”等“机关病”,开展专题监督检查,3分。未建立作风建设监督检查办法的,扣1分;发现机关单位或个人出现作风方面问题纠治不及时、不彻底的,扣2分。2按照

13、“谁主管、谁负责”原则,积极开展行业系统监督检查,2分。机关纪委未按要求开展行业监督检查的,扣2分;监督检查图形式、走过场的,发现一例扣1分。11.完善机关监督体系(9分)1 .严格执行中国共产党党内监督条例,党组(党委)支持派驻纪检监察组、市直纪检监察工委、机关纪委监督执纪执法,2分。党组(党委)对派驻纪检监察组、市直纪检监察工委办理相关案件、开展工作配合不力的,扣L5分;对机关纪委发挥作用指导不力的,扣0.5分。2 .选优配强机关纪检干部队伍,适时对机关纪委委员和支部纪检委员进行轮训,2分。机关纪检干部出现空缺三个月内未及时增补的,扣1分;年度内机关纪委委员、支部纪检委员既未参加上级培训,

14、本级也未组织培训的,扣1分。3 .认真执行领导干部个人有关事项报告、领导干部出国(境)管理等制度,规范领导干部配偶、子女及其配偶经商办企业行为,落实任前廉政谈话要求,3分。相关制度规定执行不到位的,每发现一项扣1分;未落实任前廉政谈话要求的,扣0.5分,4 ,坚持抓早抓小,常态化开展谈心谈话,加强对党员干部特别是年轻机关纪委干部的日常教育管理监督,使咬耳扯袖、红脸、出汗成为常态,2分。未落实谈心谈话要求的,每人次扣0.5分;出现年轻干部违纪违法案件的,扣2分。考评项目具体内容考评标准责任科室四、树立崇廉导向(15分)12.推动清廉文化进机关(4分)1 .落实加强新时代廉洁文化建设要求,深入挖掘

15、本部门本系统的清廉元素,组织创作廉洁文化作品,开展寓教于乐的活动,推进机关廉洁文化建设,2分。未组织创作廉洁文化作品的,扣1分;未开展相关活动的,扣1分。2 .结合单位实际,精心打造清廉长廊、清廉书屋、初心展示窗等阵地,开办廉政课堂,创建康政故事会等廉政教育特色品牌,增强清廉文化宣传时代感和鲜活度,1分。未打造相关清廉文化宣传阵地的,扣1分o3.运用多媒体电子显示屏、“口袋书”、宣传标语、廉洁电脑桌面壁纸等载体加强宣传教育,1分。未运用相关载体开展廉洁宣传教育的,扣1分。13.丰富家庭助廉内涵(4分)1 .加强清廉家庭、家教、家风建设,开展“传家训、立家规、扬家风”活动,共筑家庭廉政防线,2分

16、。未开展“传家训、立家规、扬家风”活动的,扣2分。2 .加强“八小时内外”廉洁教育,净化社交圈、朋友圈、生活圈,2机关纪委分。发现一起利用社交圈、朋友圈、生活圈搞团团伙伙、拉拉扯扯,结党营私、拉帮结派,在党内拉私人关系,谋求小团体利益的,扣2分。14.用好用活红色文化资源(4分)1 .组织党员干部认真学习贯彻落实中央关于加强新时代廉洁文化建设的意见,涵养忠诚老实、克已奉公、甘于奉献、清正廉洁的精神境界,2分。未组织意见学习的,扣1分;未结合单位实际开展活动的,扣1分。2 .充分运用廉政教育基地、红色历史纪念馆和“不忘初心、牢记使命”主题展馆等红色资源,在红色教育中传承党的廉洁基因,2分。廉洁教

17、育形式单一,不注重运用红色资源开展廉洁教育的,扣1分;领导班子成员不主动带头参与相关活动的,扣1分。机关纪委15.培育选树清廉典型(3分)1 .积极组织清廉示范窗口、清廉标杆部门、清廉先进个人等典型评选活动,积极培育选树身边清廉典型,2分。未开展典型评选活动的,扣2分;评选的典型代表性不强,发现一例扣1分,2 .扎实开展清廉先进典型宣传教育活动,用身边的先进典型教育党员干部,1分。未开展清廉先进典型宣传教育活动的,扣1分。机关党委加减分项因涉及清廉机关创建的相关工作受到国家部委(局)或省委省政府表彰的每项加1分,受到通报批评的每项扣1分;受到市委市政府表彰的每项加0.5分,受到通报批评的每项扣0.5分。因清廉机关创建工作先进,在省级会议上作典型发言的每次加1分,工作落后作表态发言的每次扣1分;在全市会议上作典型发言的每次加0.5分,工作落后作表态发言的每次扣0.5分。注:L党员干部违纪违法案件在本考评细则的不同考核内容中不重复扣分,以扣分最高值为准。2.考评细则中,每个子项目扣分值不超过该子项目的赋分值。

展开阅读全文
相关资源
猜你喜欢
相关搜索

当前位置:首页 > 在线阅读 > 生活休闲


备案号:宁ICP备20000045号-1

经营许可证:宁B2-20210002

宁公网安备 64010402000986号