阿那曲唑片说明书.docx

上传人:夺命阿水 文档编号:489379 上传时间:2023-07-19 格式:DOCX 页数:9 大小:46.08KB
返回 下载 相关 举报
阿那曲唑片说明书.docx_第1页
第1页 / 共9页
阿那曲唑片说明书.docx_第2页
第2页 / 共9页
阿那曲唑片说明书.docx_第3页
第3页 / 共9页
阿那曲唑片说明书.docx_第4页
第4页 / 共9页
阿那曲唑片说明书.docx_第5页
第5页 / 共9页
点击查看更多>>
资源描述

《阿那曲唑片说明书.docx》由会员分享,可在线阅读,更多相关《阿那曲唑片说明书.docx(9页珍藏版)》请在课桌文档上搜索。

1、阿那曲嗖片说明书请仔细阅读说明书并在医师指导下使用【药品名称】通用名称:阿那曲嗖片英文名称:AnastrozoleTablets汉语拼音:AnaquzuoPlan【成份】化学名称:,l(-四甲基-5-(1H1,2,4三氮嗖1基甲基)-1,3.苯二乙懵化学结构式:分子式:Ci7H19N5分子量:293.4【性状】本品为薄膜衣片,除去包衣后显白色或类白色。【适应症】适用于绝经后妇女的晚期乳腺癌的治疗。对雌激素受体阴性的病人,若其对他莫昔芬呈现阳性的临床反应,可考虑使用本品。适用于绝经后妇女激素受体阳性的早期乳腺癌的辅助治疗。适用于曾接受2到3年他莫昔芬辅助治疗的绝经后妇女激素受体阳性的早期乳腺癌的

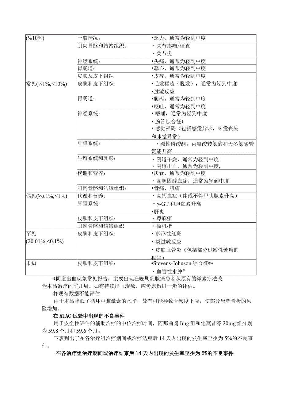
2、辅助治疗。【规格】Img【用法用量】成人(包括老年人):口服,每日一次,每次1片。儿童:本药不推荐儿童服用(见“药理毒理”、“药代动力学”节)。肾功能损害:轻度至中度肾功能损害患者不用调整剂量。肝功能损害:轻度肝功能损害患者不用调整剂量。对于早期乳腺癌,推荐的疗程为5年。【不良反应】除另有说明外,以下不良事件发生频率是根据对9366名可手术乳腺癌绝经后女性患者治疗5年开展的一项大型In期研究(ATAC研究)中报告的不良事件数目计算。频率器官系统类别不良反应十分常见血管系统:潮热,通常为轻到中度(10%)一般情况:乏力,通常为轻到中度肌肉骨骼和结缔组织:关节疼痛/僵直关节炎神经系统:头痛,通常为

3、轻到中度胃肠道:恶心,通常为轻到中度皮肤及皮下组织皮疹,通常为轻到中度常见(1%,10%)皮肤和皮下组织:毛发稀疏(脱发),通常为轻到中度过敏反应胃肠道:腹泻,通常为轻到中度呕吐,通常为轻到中度神经系统: 嗜睡,通常为轻到中度 腕管综合征* 感觉福碍(包括感觉异常,味觉丧失和味觉异常)肝胆系统:碱性磷酸酶,丙氨酸转氨酶和天冬氨酸转氨能升高生殖系统和乳腺:阴道干燥,通常为轻到中度阴道出血,通常为轻到中度,代谢和营养:厌食,通常为轻到中度高胆固醇血症,通常为轻到中度肌肉骨骼和结缔组织:骨痛、肌痛偶见(o.1%,1%)代谢和营养:高钙血症(伴或不伴甲状腺素升高)肝胆系统:-GT和胆红素升高肝炎皮肤和

4、皮下组织:尊麻疹肌肉骨骼和结缔组织扳机指罕见(20.01%,卵巢平均体积或子宫平均体积未出现具有临床意义的改变。与基线时的骨龄增长速率相比,给予治疗时,未见骨龄增长速率出现具有统计学意义的改变。从治疗前及第O个月至第12个月以及治疗前至第2个六个月(第7个月至第12个月),生长速率(Cnl/年)显著下降(p0.05)。在基线时存在阴道出血的患者中,治疗时28%患者出血日频率下降超过50%;40席的患者出现6个月以上的出血停止;12%的患者出现12个月以上的出血停止。对18岁以下儿童的不良事件的整体评价未显示任何安全性或耐受性顾虑。【老年用药】参见【用法用量】。【药物相互作用】安替比林和西咪替丁

5、药物临床相互作用的研究表明:本品同其他药物合用时不易引起由细胞色素P-450所介导的药物相互作用。对临床试验安全性数据进行回顾,未发现本品同其他临床常用药物之间有明显的相互作用。与双麟酸盐药物没有临床显著相互作用。含有雌激素的疗法可降低本品之药理作用,故不宜同本品合用。他莫昔芬可能降低本品的药理作用,故不应同本品合用。【药物过量】目前在意外药物过量方面的经验有限。动物试验证明阿那曲理的急性毒性很低。临床研究中也进行了不同剂量的研究:在健康男性志愿者中单次剂量最大达60mg,绝经后晚期乳腺癌妇女每日达IOmg时仍然可被良好耐受。尚未观察到出现危及生命症状的单次剂量。本品药物过量无专门解救药,治疗

6、只能对症处理。在处理药物过量时应考虑到同时应用了多种药物的可能性。若病人清醒则可以进行催吐。因本品蛋白结合率较低,故透析可以奏效。应给予一般的支持性监护包括密切观察病人并监测其生命体征。【药理毒理】药理作用阿那曲哇是一种选择性非常体芳香化酶抑制剂,可明显降低血清雌二醇浓度,而且不会对肾上腺皮质激素或醛固酮的生成产生明显影响。绝经后妇女雌二醇的主要来源为:雄烯二酮在外周组织中的芳香化酶复合物的作用下转化为雌酮,雌酮随后转化为雌二醇。减少循环中的雌二醇水平证明有利于乳腺癌治疗。对雌二醇的影响采用推荐的日剂量治疗时,即Img阿那曲哇,24小时内雌二醇水平大约降低70%,用药14天后大约降低80%o停

7、止每日给予阿那曲喋Img之后,对血清雌二醇的抑制作用持续存在,可维持6天。对皮质类固醇的影响在ACTH激发试验之前或之后进行测定,本品每日用量达IOmg仍不影响皮质醇或醛固酮的分泌。因此服用本品时无需补充皮质激素。对其他内分泌激素的影响本品没有孕激素样、雄激素样及雌激素样活性。如同所有治疗决定一样,乳腺癌妇女及其医师应评估治疗的相对获益和风险。当本品与他莫昔芬联合使用时,无论激素受体状态如何,其疗效和安全性与单独使用他莫昔芬相似。其确切的机制尚不清楚,但不认为是本品降低了抑制雌二醇的程度所引起的。毒理研究急性毒性在对啮齿类动物进行的急性毒性试验中,阿那曲哇的半数致死量为口服大于Ioomgkg天

8、、腹腔注射大于50mgkg天。犬的半数致死量为口服阿那曲哇大于45mgkg天。长期毒性使用大鼠和犬进行多次给药毒性试验,未建立阿那曲咏无作用剂量水平,在小剂量组(Img/公斤/日)和中剂量组(狗3mg公斤/日,大鼠5mg公斤/日)下所观察到的反应则同化合物本身的药理作用或阿那曲哇酶诱导的特性相关,未有明显毒性作用或变性改变。致突变试验用阿那曲咏进行遗传毒性研究证明其非诱变剂或分裂剂。生殖毒性雌性大鼠口服阿那曲嘤lmgkg天时有高的不育率,0.02mgkg天时胚胎植入前失败率增加。这些作用均发生在对应的临床应用剂量时。对人类的作用不能排除。这些作用和该化合物的药理学作用有关,停药5周后可完全逆转

9、。妊娠大鼠和家兔口服给予阿那曲喋,最高分别达1.0和0.2mgkg天,未发现致畸作用,所观察到的这些现象(大鼠胎盘增大,家兔流产)和该化合物的药理学作用有关。大鼠给予阿那曲嘎002mgkg天或以上剂量时(从怀孕后17天至分娩后22天的大鼠)其子代的存活率下降,这些现象和该化合物对分娩的药理学作用有关。对母代大鼠给予阿那曲噗治疗未见对第一代子代行为或生殖机能有副作用。致癌试验对大鼠进行为期2年的肿瘤形成研究结果表明,仅在高剂量阿那曲睫(25mgkg天)时雌性肝脏肿瘤和子宫基质息肉及雄性甲状腺瘤的发生率有增加。引起此类改变的剂量是人用治疗剂量的100倍,因此认为与阿那曲嗖的治疗没有临床相关性。对小

10、鼠进行为期2年的肿瘤形成研究结果表明,可诱发良性卵巢肿瘤和淋巴网状肿瘤发生率的紊乱(雌性组织细胞肿瘤减少和淋巴瘤引起的死亡增多)。此类改变被认为是芳香化酶抑制剂对小鼠的特殊作用,因此认为与阿那曲喋的治疗没有临床相关性。【药代动力学】阿那曲哇口服吸收较快,血浆最大浓度通常出现在服药以后2小时内(禁食条件下)o阿那曲喋清除较慢,血浆清除半衰期为40-50小时,食物轻度影响吸收速度,但不影响吸收程度。当每日一次顿服本品片剂时,食物对药物吸收速度轻微的影响不致影响血浆稳态浓度。服用七天以后血浆浓度可达稳态浓度的9095%,没有证据表明阿那曲哇的药代动力学参数是时间或剂量依赖性的。绝经后妇女的年龄不影响

11、本品的药代动力学。儿童中尚未进行该药的药代动力学研究。在患有青春期男子女性型乳房的男孩中,阿那曲嘤快速吸收,广泛分布,并缓慢消除,消除半衰期约为2天。阿那曲噗在女孩体内广泛分布,并缓慢消除,消除半衰期约为08天。阿那曲喋的血浆蛋白结合率仅为40%o性别和体表面积均明显影响口服清除率(CL/F)和中央室的表观容积(V/F)。比较阿那曲噗在男孩和女孩的药代动力学,得出女孩平均CL/F和V/F较男孩分别低约30%和40%o本品在绝经后妇女体内广泛代谢,服药后72小时内只有少于10%的剂量以原形从尿中排出。代谢过程包括N-去烷基、羟化和葡萄糖醛酸化。其代谢产物主要经尿排出,血浆中主要代谢产物三嘎并不抑制芳香化酶活性。稳定性肝硬化和肾功能损害的病人口服该药的表观清除率在健康志愿者的观测值范围之内。【贮藏】密封保存。【包装】运塑包装,10片/板,3板/盒;14片/板,1板/盒。【有奖期】24个月【执行标准】XXXXXXX【批准文号】国药准字H【生产企业】浙江海正药业股份有限公司ZHEJIANGHISUNPHARMACEUTICALCO.,LTD.生产地址:号邮政编码:318000电话号码:传真号码:网址:

展开阅读全文
相关资源
猜你喜欢
相关搜索

当前位置:首页 > 在线阅读 > 生活休闲


备案号:宁ICP备20000045号-1

经营许可证:宁B2-20210002

宁公网安备 64010402000986号