精密工具企业财务审计管理.docx

上传人:夺命阿水 文档编号:564171 上传时间:2023-08-27 格式:DOCX 页数:7 大小:105.54KB
返回 下载 相关 举报
精密工具企业财务审计管理.docx_第1页
第1页 / 共7页
精密工具企业财务审计管理.docx_第2页
第2页 / 共7页
精密工具企业财务审计管理.docx_第3页
第3页 / 共7页
精密工具企业财务审计管理.docx_第4页
第4页 / 共7页
精密工具企业财务审计管理.docx_第5页
第5页 / 共7页
点击查看更多>>
资源描述

《精密工具企业财务审计管理.docx》由会员分享,可在线阅读,更多相关《精密工具企业财务审计管理.docx(7页珍藏版)》请在课桌文档上搜索。

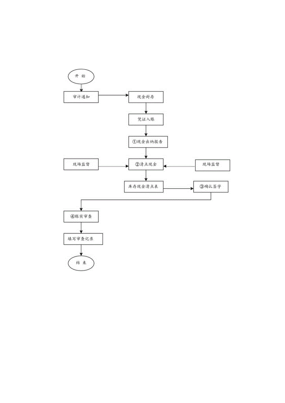
精密工具企业财务审计管理一、审计主管岗位职责职责1编制审计计划,确定审计程序细则职责2规划并进行审计,确认会计记录的真实性及符合会计准则要求职责3审阅财务报告,确认其真实性、准确性、完整性职责4分配数据输入,财务报告及其他职贲给适当的员工职费5对下属员工在审计程序和方法上进行指导和建议职责6指导对审计人员进行有关审计程序,财务准则要求的培训职费7定期或不定期地进行必要的专项审计、专案审计和财务收支审计职责8控制、考核、纠正各部门偏离公司整体财务目标计划的行为职责9协助外部审计工作的开展职责io负责或参与对公司重大经营活动、重大项目、重大经济合同的审计活动职贲)完成公司领导临时交办的工作二、审计工作流程参与部门:各相关部门、审计主管、财务部经理、财务总监信息归档四、存货审计流参与部门:审计人员、采购部、仓库、生产部五、收入审计流程参与部门;审计人员、销售人员、会计验:证收入核查会计处理销售退回审查六、成本审计流程参与部门:财务部、审计人员、仓库、人力资源部工资分配审查开始

展开阅读全文
相关资源
猜你喜欢
相关搜索

当前位置:首页 > 在线阅读 > 生活休闲


备案号:宁ICP备20000045号-1

经营许可证:宁B2-20210002

宁公网安备 64010402000986号