二次选拔实施细则.docx

上传人:夺命阿水 文档编号:64919 上传时间:2022-10-14 格式:DOCX 页数:2 大小:18.75KB
返回 下载 相关 举报
二次选拔实施细则.docx_第1页
第1页 / 共2页
二次选拔实施细则.docx_第2页
第2页 / 共2页
亲,该文档总共2页,全部预览完了,如果喜欢就下载吧!
资源描述

《二次选拔实施细则.docx》由会员分享,可在线阅读,更多相关《二次选拔实施细则.docx(2页珍藏版)》请在课桌文档上搜索。

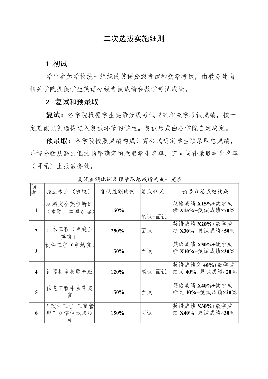
1、二次选拔实施细则1 .初试学生参加学校统一组织的英语分级考试和数学考试,由教务处向相关学院提供学生英语分级考试成绩和数学考试成绩。2 .复试和预录取复试:各学院根据学生英语分级考试成绩和数学考试成绩,按一定差额比例选拔进入复试环节的学生。复试形式由各学院自定决定。预录取:各学院按照成绩构成计算公式确定学生预录取总成绩,并按分数从高到低的顺序确定预录取学生名单,连同候补录取学生名单(可无)上报教务处。复试差额比例及预录取总成绩构成一览表序号招生专业(班级)复试差额比例复试形式预录取总成绩构成1材料类全英创新班(本硕、本博连读)160%笔试+面试英语成绩X15%+数学成绩X15%+复试成绩70%2

2、土木工程(卓越全英班)250%面试英语成绩X20%+数学成绩X30%+复试成绩50%3软件工程(卓越班)150%面试英语成绩X30%+数学成绩X40%+复试成绩30%4计算机全英联合班120%笔试+面试英语成绩义40%+数学成绩义40%+复试成绩20%5信息工程中法菁英班150%面试英语成绩X40%+数学成绩义40%+复试成绩20%6“软件工程+工商管理”双学位试点项目150%面试英语成绩X30%+数学成绩X40%+复试成绩30%序号招生专业(班级)复试差额比例复试形式预录取总成绩构成7“金融学+计算机科学与技术”双学位试点项目120%面试英语成绩X40%+数学成绩X40%+复试成绩20%8“

3、自动化+数学与应用数学”双学位试点项目150%面试英语成绩X30%+数学成绩X40%+复试成绩30%9广州国际校区生物医学工程专业200%面试英语成绩X35%+数学成绩义15%+复试成绩X50%10广州国际校区智能制造工程专业200%面试英语成绩X25%+数学成绩X25%+复试成绩50%11广州国际校区机器人工程专业200%面试英语成绩X25%+数学成绩X25%+复试成绩50%12广州国际校区分子科学与工程专业200%面试英语成绩X25%+数学成绩X25%+复试成绩50%13广州国际校区微电子科学与工程专业150%面试英语成绩X25%+数学成绩X25%+复试成绩50%14广州国际校区集成电路设计与集成系统专业150%面试英语成绩X25%+数学成绩X25%+复试成绩X50%15广州国际校区人工智能专业200%面试英语成绩X25%+数学成绩X25%+复试成绩50%16广州国际校区数据科学与大数据技术专业200%面试英语成绩X25%+数学成绩X25%+复试成绩50%3 .名单公示和正式录取教务处对各学院报送的预录取学生名单进行审核,并对拟同意录取学生名单进行公示,名单经公示无异议后正式予以公布。

展开阅读全文
相关资源
猜你喜欢
相关搜索

当前位置:首页 > 在线阅读 > 生活休闲


备案号:宁ICP备20000045号-1

经营许可证:宁B2-20210002

宁公网安备 64010402000986号