银行POS操作手册.docx

上传人:夺命阿水 文档编号:652842 上传时间:2023-09-26 格式:DOCX 页数:4 大小:32.09KB
返回 下载 相关 举报
银行POS操作手册.docx_第1页
第1页 / 共4页
银行POS操作手册.docx_第2页
第2页 / 共4页
银行POS操作手册.docx_第3页
第3页 / 共4页
银行POS操作手册.docx_第4页
第4页 / 共4页
亲,该文档总共4页,全部预览完了,如果喜欢就下载吧!
资源描述

《银行POS操作手册.docx》由会员分享,可在线阅读,更多相关《银行POS操作手册.docx(4页珍藏版)》请在课桌文档上搜索。

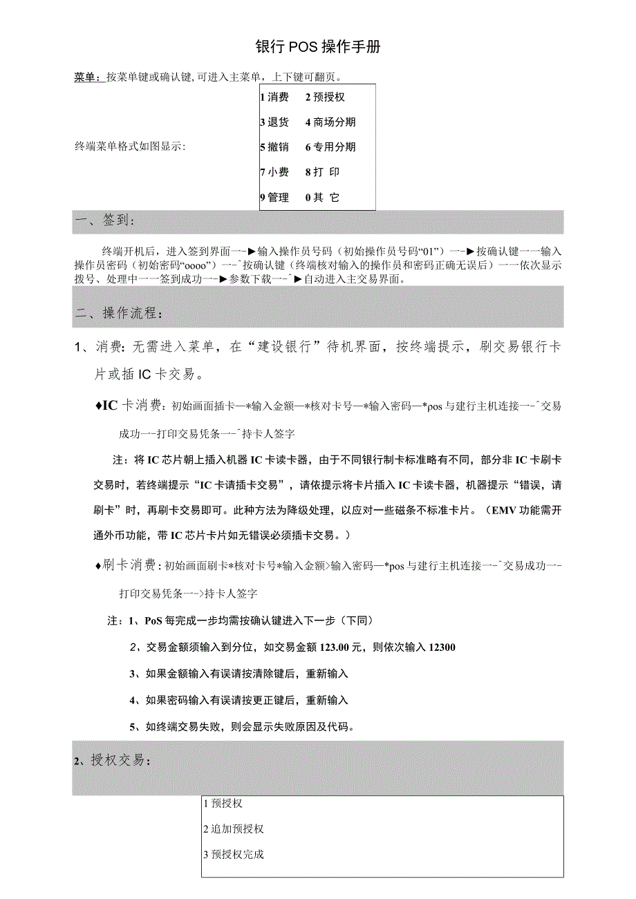
1、银行POS操作手册菜单:按菜单键或确认键,可进入主菜单,上下键可翻页。终端菜单格式如图显示:1消费2预授权3退货4商场分期5撤销6专用分期7小费8打 印9管理0其 它一、签到:终端开机后,进入签到界面一-输入操作员号码(初始操作员号码“01”)一-按确认键一一输入操作员密码(初始密码“oooo”)一-按确认键(终端核对输入的操作员和密码正确无误后)一一依次显示拨号、处理中一一签到成功一-参数下载一-自动进入主交易界面。二、操作流程:1、消费:无需进入菜单,在“建设银行”待机界面,按终端提示,刷交易银行卡片或插IC卡交易。IC卡消费:初始画面插卡*输入金额*核对卡号*输入密码*os与建行主机连接

2、一-交易成功一-打印交易凭条一-持卡人签字注:将IC芯片朝上插入机器IC卡读卡器,由于不同银行制卡标准略有不同,部分非IC卡刷卡交易时,若终端提示“IC卡请插卡交易”,请依提示将卡片插入IC卡读卡器,机器提示“错误,请刷卡”时,再刷卡交易即可。此种方法为降级处理,以应对一些磁条不标准卡片。(EMV功能需开通外币功能,带IC芯片卡片如无错误必须插卡交易。)刷卡消费:初始画面刷卡*核对卡号*输入金额输入密码*pos与建行主机连接一-交易成功一-打印交易凭条一-持卡人签字注:1、PoS每完成一步均需按确认键进入下一步(下同)2、交易金额须输入到分位,如交易金额123.00元,则依次输入123003、

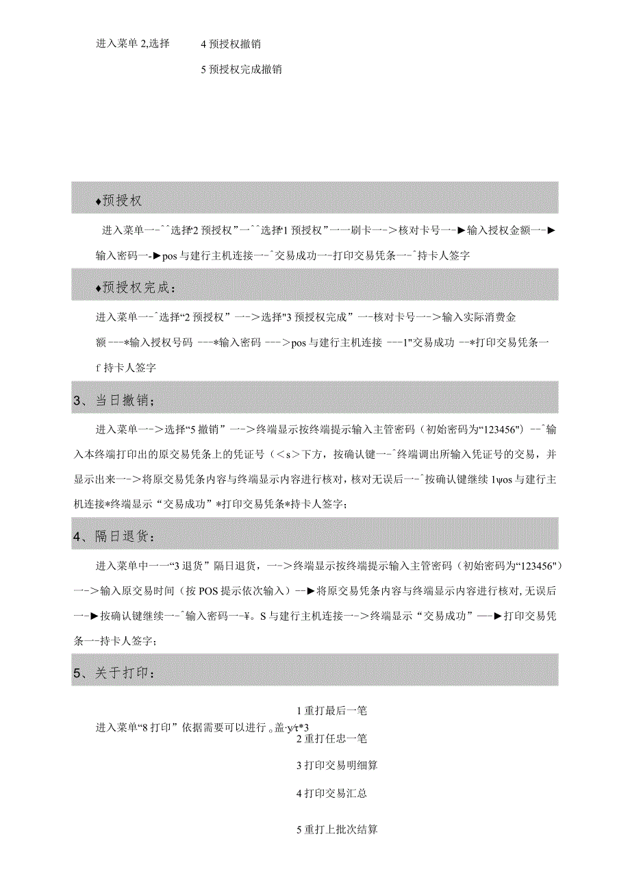
3、如果金额输入有误请按清除键后,重新输入4、如果密码输入有误请按更正键后,重新输入5、如终端交易失败,则会显示失败原因及代码。2、授权交易:1预授权2追加预授权3预授权完成进入菜单2,选择4预授权撤销5预授权完成撤销预授权进入菜单一-选择“2预授权”一选择“1预授权”一一刷卡一-核对卡号一-输入授权金额一-输入密码一-pos与建行主机连接一-交易成功一-打印交易凭条一-持卡人签字预授权完成:进入菜单一-选择“2预授权”一-选择3预授权完成”一-核对卡号一-输入实际消费金额*输入授权号码*输入密码pos与建行主机连接1交易成功*打印交易凭条一f持卡人签字3、当日撤销;进入菜单一-选择“5撤销”一-

4、终端显示按终端提示输入主管密码(初始密码为“123456)-输入本终端打印出的原交易凭条上的凭证号(s下方,按确认键一-终端调出所输入凭证号的交易,并显示出来一-将原交易凭条内容与终端显示内容进行核对,核对无误后一-按确认键继续1os与建行主机连接*终端显示“交易成功”*打印交易凭条*持卡人签字;4、隔日退货:进入菜单中一一“3退货”隔日退货,一-终端显示按终端提示输入主管密码(初始密码为“123456)一-输入原交易时间(按POS提示依次输入)-将原交易凭条内容与终端显示内容进行核对,无误后一-按确认键继续一-输入密码一-。S与建行主机连接一-终端显示“交易成功”-打印交易凭条一-持卡人签字

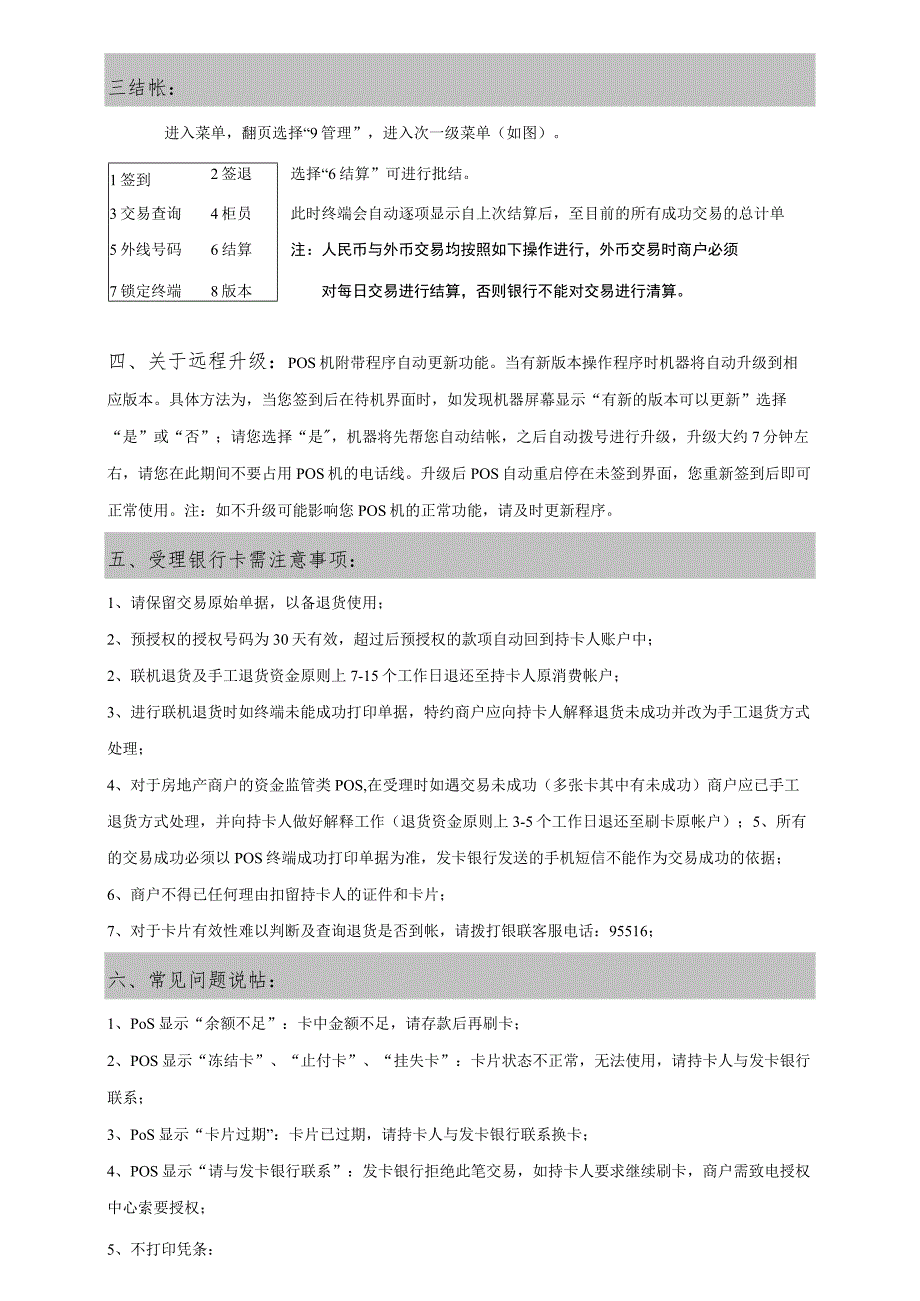
5、;5、关于打印:1重打最后一笔进入菜单“8打印”依据需要可以进行o盖y*32重打任忠一笔3打印交易明细算4打印交易汇总5重打上批次结算三结帐:进入菜单,翻页选择“9管理”,进入次一级菜单(如图)。1签到2签退选择“6结算”可进行批结。3交易查询4柜员此时终端会自动逐项显示自上次结算后,至目前的所有成功交易的总计单5外线号码6结算注:人民币与外币交易均按照如下操作进行,外币交易时商户必须7锁定终端8版本对每日交易进行结算,否则银行不能对交易进行清算。四、关于远程升级:POS机附带程序自动更新功能。当有新版本操作程序时机器将自动升级到相应版本。具体方法为,当您签到后在待机界面时,如发现机器屏幕显示

6、“有新的版本可以更新”选择“是”或“否”;请您选择“是,机器将先帮您自动结帐,之后自动拨号进行升级,升级大约7分钟左右,请您在此期间不要占用POS机的电话线。升级后POS自动重启停在未签到界面,您重新签到后即可正常使用。注:如不升级可能影响您POS机的正常功能,请及时更新程序。五、受理银行卡需注意事项:1、请保留交易原始单据,以备退货使用;2、预授权的授权号码为30天有效,超过后预授权的款项自动回到持卡人账户中;2、联机退货及手工退货资金原则上7-15个工作日退还至持卡人原消费帐户;3、进行联机退货时如终端未能成功打印单据,特约商户应向持卡人解释退货未成功并改为手工退货方式处理;4、对于房地产

7、商户的资金监管类POS,在受理时如遇交易未成功(多张卡其中有未成功)商户应已手工退货方式处理,并向持卡人做好解释工作(退货资金原则上3-5个工作日退还至刷卡原帐户);5、所有的交易成功必须以POS终端成功打印单据为准,发卡银行发送的手机短信不能作为交易成功的依据;6、商户不得已任何理由扣留持卡人的证件和卡片;7、对于卡片有效性难以判断及查询退货是否到帐,请拨打银联客服电话:95516;六、常见问题说帖:1、PoS显示“余额不足”:卡中金额不足,请存款后再刷卡;2、POS显示“冻结卡”、“止付卡”、“挂失卡”:卡片状态不正常,无法使用,请持卡人与发卡银行联系;3、PoS显示“卡片过期”:卡片已过

8、期,请持卡人与发卡银行联系换卡;4、POS显示“请与发卡银行联系”:发卡银行拒绝此笔交易,如持卡人要求继续刷卡,商户需致电授权中心索要授权;5、不打印凭条:原因1:POS机卡纸:将打印纸上好,选择“重新打印上一笔”交易,重新打印原因2:交易时通讯中断;如果客户在打印不成功后收到短信通知,也依据上述解决方法处理,商户收款以客户签字的PoS单据为准,不以发卡银行发送的扣款短信为准。客户收到2次扣款短信后,第一次的不成功交易会在当晚银行主机结算自动冲正;个别情况下第一次不成功交易未自动冲正,银行会进行手工调整,将款项划回持卡人帐户。七、POS机具的保管和维护:1、PoS机具应安装在固定的平稳台面上,位置不可随意更改,若需拆改及时和银行联系;2、禁止自行打开、更换、拆卸POS设备、电池及附件;3、POS做交易处理期间,勿动用与POS相连的线路及勿将PoS断电;4、不要将PoS放在潮湿的地方,不要用液体和喷雾剂直接对其进行清洗;5、不要在带电的情况下,连接POS机与打印机及密码键盘;6、下班时,关闭POS终端电源。咨询电话:022-88354371建行修改POS拨号电话1、833108042、83865486

展开阅读全文
相关资源
猜你喜欢
相关搜索
资源标签

当前位置:首页 > 在线阅读 > 生活休闲


备案号:宁ICP备20000045号-1

经营许可证:宁B2-20210002

宁公网安备 64010402000986号