2023工业企业常见安全隐患整改对应依据标准(51页).docx

上传人:夺命阿水 文档编号:693103 上传时间:2023-10-16 格式:DOCX 页数:53 大小:224.69KB
返回 下载 相关 举报
2023工业企业常见安全隐患整改对应依据标准(51页).docx_第1页
第1页 / 共53页
2023工业企业常见安全隐患整改对应依据标准(51页).docx_第2页
第2页 / 共53页
2023工业企业常见安全隐患整改对应依据标准(51页).docx_第3页
第3页 / 共53页
2023工业企业常见安全隐患整改对应依据标准(51页).docx_第4页
第4页 / 共53页
2023工业企业常见安全隐患整改对应依据标准(51页).docx_第5页
第5页 / 共53页
点击查看更多>>
资源描述

《2023工业企业常见安全隐患整改对应依据标准(51页).docx》由会员分享,可在线阅读,更多相关《2023工业企业常见安全隐患整改对应依据标准(51页).docx(53页珍藏版)》请在课桌文档上搜索。

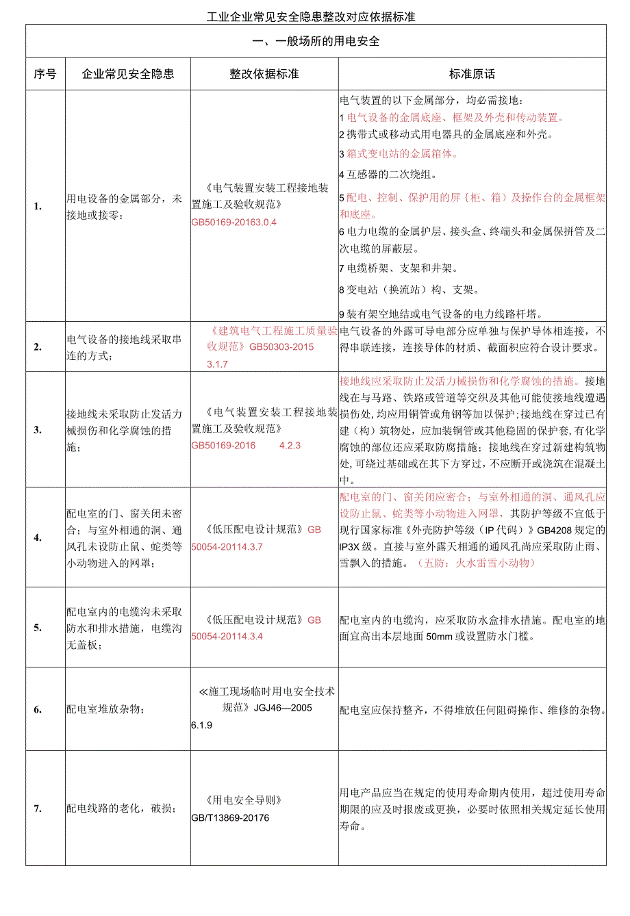
1、编撰人:XXX工业企业常见安全隐患整改对应依据标准一、一般场所的用电安全序号企业常见安全隐患整改依据标准标准原话1.用电设备的金属部分,未接地或接零:电气装置安装工程接地装置施工及验收规范GB50169-20163.0.4电气装置的以下金属部分,均必需接地:1电气设备的金属底座、框架及外壳和传动装置。2携带式或移动式用电器具的金属底座和外壳。3箱式变电站的金属箱体。4互感器的二次绕组。5配电、控制、保护用的屏柜、箱)及操作台的金属框架和底座。6电力电缆的金属护层、接头盒、终端头和金属保拼管及二次电缆的屏蔽层。7电缆桥架、支架和井架。8变电站(换流站)构、支架。9装有架空地结或电气设备的电力线路

2、杆塔。10配电装置的金属遮栏。H电热设备的金属外壳。2.电气设备的接地线采取串连的方式;建筑电气工程施工质量验收规范GB50303-20153.1.7电气设备的外露可导电部分应单独与保护导体相连接,不得串联连接,连接导体的材质、截面积应符合设计要求。3.接地线未采取防止发活力械损伤和化学腐蚀的措施;电气装置安装工程接地装置施工及验收规范GB50169-20164.2.3接地线应采取防止发活力械损伤和化学腐蚀的措施。接地线在与马路、铁路或管道等交织及其他可能使接地线遭遇损伤处,均应用铜管或角钢等加以保护;接地线在穿过已有建(构)筑物处,应加装铜管或其他稳固的保护套,有化学腐蚀的部位还应采取防腐措

3、施;接地线在穿过新建构筑物处,可绕过基础或在其下方穿过,不应断开或浇筑在混凝土中。4.配电室的门、窗关闭未密合;与室外相通的洞、通风孔未设防止鼠、蛇类等小动物进入的网罩;低压配电设计规范GB50054-20114.3.7配电室的门、窗关闭应密合;与室外相通的洞、通风孔应设防止鼠、蛇类等小动物进入网罩,其防护等级不宜低于现行国家标准外壳防护等级(IP代码)GB4208规定的IP3X级。直接与室外露天相通的通风孔尚应采取防止雨、雪飘入的措施。(五防:火水雷雪小动物)5.配电室内的电缆沟未采取防水和排水措施,电缆沟无盖板;低压配电设计规范GB50054-20114.3.4配电室内的电缆沟,应采取防水

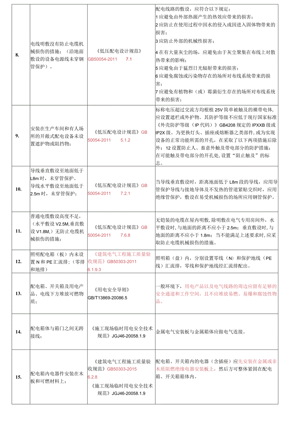
4、盒排水措施。配电室的地面宜高出本层地面50mm或设置防水门槛。6.配电室堆放杂物;施工现场临时用电安全技术规范JGJ4620056.1.9配电室应保持整齐,不得堆放任何阻碍操作、维修的杂物。7.配电线路的老化,破损;用电安全导则GB/T13869-20176用电产品应当在规定的使用寿命期内使用,超过使用寿命期限的应及时报废或更换,必要时依照相关规定延长使用寿命。8.电线明敷没有防止电缆机械损伤的措施;(沿地面敷设的设备电源线未穿钢管保护)。低压配电设计规范GB50054-20117.1配电线路的敷设,应符合以下规定:1应避免由外部热源产生的热效应带来的损害;2应防止在使用过程中因水的侵入或因进

5、入固体物带来的损害;3应防止外部的机械性损害;4在有大量灰尘的场,应避免由于灰尘聚集在布线上对散热带来的影响;5应避免由于猛烈日光辐射带来的损害;6应避免腐蚀或污染物存在的场所对布线系统带来的损害;7应避免有植物和(或)霉菌衍生存在的场所对布线系统带来的损害;8应避免有动物的状况对布线系统带来的损害。9.安装在生产车间和有人场所的开敞式配电设备未设置遮护物或阻挡物;低压配电设计规范GB50054-20115.1.2标称电压超过交流方均根植25V简单被触及的裸带电体,应设置遮栏或外护物。其防护等级不应低于现行国家标准外壳防护等级(IP代码)GB4208规定的IPXXB级或IP2X级。为更换灯头、

6、插座或熔断器之类部件,或为实现设备的正常功能所需的开孔,在采取了以下两项措施后除外:12设置防止人、畜意外触及带电部分的防护措施;在可能触及带电部分的开孔处,设置“阻止触及”的标志。10.导线垂直敷设至地面低于L8m时,未穿管保护。导线水平敷设至地面低于2.5m时,未穿管保护;低压配电设计规范GB50054-20117.2.1当导线垂直敷设时,距离地面低于L8m段的导线,应用导管保护导线与接地导体及不发热的管道紧贴交织时,应用绝缘管保护,敷设在易受机械损伤的场所应用钢管保护。11.普通电缆敷设高度不足,(水平敷设V2.5M,垂直敷设V1.8M,)无防止电缆机械损伤的措施;低压配电设计规范GB5

7、0054-20117.6.8无铠装的电缆在屋内明敷,除明敷在电气专用房间外,水平敷设时,与地面的距离不应小于2.5m;垂直敷设时,与地面的距离不应小于1.8m;当不能满足上述要求时,应采取防止电缆机械损伤的措施。12.照明配电箱(板)内未设置N和PE汇流排;(零排和地排)建筑电气工程施工质量验收规范GB50303-20116.1.9.3照明箱(盘)内,分别设置零线(N)和保护地线(PE线)汇流排,零线和保护地线经汇流排配出。13.配电箱、开关箱及用电产品、电线下方堆放可燃物质;用电安全导则GB/T13869-20086.5一般环境下,用电产品以及电气线路的周边应留有足够的安全通道和工作空间,且

8、不应堆放易燃、易爆和腐蚀性物品。14.配电箱体与箱门之间无跨接线;施工现场临时用电安全技术规范JGJ46-20058.1.9金属电气安装板与金属箱体应做电气连接。15.配电箱内电器件安装在木板和可燃材料上;建筑电气工程施工质量验收规范GB50303-20156.2.8施工现场临时用电安全技术规范JGJ46-20058.1.9配电箱、开关箱内的电器(含插座)应先安装在金属或非木质阻燃绝缘电器安装板上,然后方可整体紧固在配电箱、开关箱箱体内。16.机械电器设备、灯具金属外壳未作接零(PE)连接;电气装置安装工程接地装置施工及验收规范GB50169-20163.0.4电气装置的以下金属部分,均必需接

9、地:1电气设备的金属底座、框架及外壳和传动装置。2携带式或移动式用电器具的金属底座和外壳。3箱式变电站的金属箱体。4互感器的二次绕组。5配电、控制、保护用的屏柜、箱)及操作台的金属框架和底座。6电力电缆的金属护层、接头盒、终端头和金属保拼管及二次电缆的屏蔽层。7电缆桥架、支架和井架。8变电站(换流站)构、支架。9装有架空地结或电气设备的电力线路杆塔。10配电装置的金属遮栏。H电热设备的金属外壳。17.移动使用的用电产品电源线未采用完整的铜芯橡皮套软电缆或护套软线作电源线;用电安全导则GB/T13869-20086.8移动使用的用电产品,应采用完整的铜芯橡皮套软电缆或护套软线作电源线;移动时,应

10、防止电源线拉断或损坏。18.电焊机接线柱未安防护焊接与切割安全GB9448199911.2.4弧焊设备外露的带电部分必需设置完好的保护,以防人员或金属物体(如:货车、起重机吊钩等)与之相接触。19.电焊机的焊钳和焊把线有破损或绝缘不好;焊接与切割安全GB9448-199911.5.7.411.6.3焊钳必需具备良好的绝缘性能和隔热性能,并且维修正常。假如枪体漏水或渗水会严重要挟焊工安全时,阻止使用水冷式焊枪。20.在含有易燃、易爆或腐蚀性气体及潮湿等特别环境中使用一般电动工具;手持式电动工具的安全第一部分:通用要求GB3883.1一20088.12.1.18.12.1.1电动工具通用安全警告警

11、告!阅读所有警告和所有说明。不遵照以下警告和说明会导致电击、着火或严重伤害。保存所有警告和说明书以备查阅。在所有以下的警告中术语“电动工具指市电驱动有线电动工具或电池驱动无线电动工具。a工作场地的安全1.保持工作场地清洁和敞亮。混乱和黑暗的场地会引发事故。2.不要在易爆环境.如有易燃液体、气体或粉尘的环境下操作电动工具,电动工具产生的火花会点燃粉尘或气体.3.让儿童和旁观者离开后操作电动工具.注意力不集中会使操作者失去对工具的控制。b电气安全1.电动工具插头必需与插座相配。绝不能以任何方式改装插头。需接地的电动工具不能使用任何转换捅头。未经改装的插头和相配的插座将减少电击危险。2.避免人体接触

12、接地表面,如管道、散热片和冰箱。假如你身体接地会增加电击危险。3.不得将电动工具暴露在雨中或潮湿环境巾。水进人电动工具将增加电击危险。4.不得滥用电线。绝不能用电线搬运.拉动电动工具或拔出其插头。使电线远离热源、油、锐边或运动部件.受损或缠绕的软线会增加电击危险:5.当在户外使用电动工具时,使用适合户外使用的外接软线。适合户外使用的软线将减少电啬危险,6.假如在潮湿环境F操作电动工具是不可避免的,应使用刺余电滚动作保护器R1D。使用RCD可减小电击危险。21.在潮湿场所使用I类手持电动工具;施工现场临时用电安全技术规范JGJ46-20059.6.2在潮湿场所或金属构架上操作时,必需选用II类或

13、由安全隔离变压器供电的III类手持式电动工具。金属外壳II类手持式电动工具使用时,必需符合本规范第9.6.1条要求;其开关箱和控制箱应设置在作业场所外面。在潮湿场所或金属构架上严禁使用I类手持式电动工具。22.插座无PE线;用电安全导则GB/T13869-20086.16插头与插座应按规定正确接线,插座的保护接地极在任何状况下都应单独与保护接地线可靠连接,不得在插头(座)内将保护接地板与工作中性线连接在一起。23.插座的相线与零线的极性接反;(及其它接线错误)建筑电气工程施工质量验收规范GB50303-201522.1.2对于单相两孔插,面对插座的右孔或上孔应与相线连,左孔或下孔应与中性导体(

14、N)连接;对于单相三孔插,面对插座的右孔应与相线连,左孔应与中性导体(N)连接。2单相三孔、三相四孔及三相五孔插座的保护接地导体(PE)应接在上孔;插座的保护接地导体端子不得与中性导体端子连接;同一场所的三相插座,其接线的相序应一致。24.开关、插座和照明灯具等电器安装在木板上;建筑设计防火规范GB50016-201410.2.4开关、插座和照明灯具靠近可燃物时,应采取隔热、散热等防火措施。25.仓库内照明灯具下方堆放可燃物品:仓库防火安全管理规矩中华人民共和国公安部令第6号39条库房内不准设置移动式照明灯具。照明灯具下方不准堆放物品,其垂直下方与储存物品水平间距离不得小于零点五米。26.不经

15、过专用插头接线,裸线宜接插入插座孔内取电;用电安全导则GB/T13869-20086.16移动使用的用电产品,应采用完整的铜芯橡皮套软电缆或护套软线作电源线;移动时,应防止电源线拉断或损坏。27.手持照明未使用36V安全电压及以下电源供电建筑照明设计标准GB50034-20137.1.3当移动式和手提式灯具采用In类灯具时,应采用安全特低电压(SELv)供电,其电压限值应符合以下规定:1在枯燥场所交流供电不大于50V,无纹波直流供电不大于120V;2在潮湿场所不大于25V,无纹波直流供电不大于60Vo28.在有腐蚀性气体或蒸汽的场所,采用开敞式灯具;建筑照明设计标准GB50034-20133.

16、3.4.2有腐蚀性气体或蒸汽场所,应采用相应防腐蚀要求的灯具。29.当采用I类灯具时,灯具的外露可导电部分未可靠接地。建筑照明设计标准GB50034-20137.2.9当采用I类灯具时,灯具的外露可导电部分应可靠接地。30.高度低于2.4m金属吊架上安装的日光灯,供电回路没有安装剩余电流保护装置,其灯具的金属外壳没有接地;建筑电气工程施工质量验收规范GB50303-201519.1.519.1.6在人行道等人员来往密集场所安装的落地式灯具,当无围栏防护时,灯具距地面高度应大于2.5m;2金属构架及金属保护管应分别与保护导体采用焊接或螺栓连接,连接处应设置接地标识。31.配电箱(柜)无二级(三级

17、)剩余电流保护装置;剩余电滚动作保护装置安装和运行GB13955-20054.5.2低压配电线路根据具体状况采用二级或三级保护时,在总电源端、分支线首端或线路末端(农村集中安装电能表箱、农业生产设备的电源配电箱)安装剩余电流保护装置。32.临时用电的电气设备线路末端未安装剩余电滚动作保护装置;剩余电滚动作保护装置安装和运行GB13955-20054.5末端保护1属于工类的移动式电气设备及手持式电动工具;2生产用的电气设备;3施工工地的电气机械设备;4安装在户外的电气装置;5临时用电的电气设备;6机关、学校、宾馆、饭店、企事业单位和住宅等除壁挂式空调电源插座外的其他电源插座或插座回路;7游泳池、

18、喷水池、浴池的电气设备;8安装在水中的供电线路和设备;9医院中可能直接接触人体的电气医用设备;10其他需要安装剩余电流保护装置的场所。33.(1)单相220V电源供电的电气设备,未优先选用二极二线式剩余电流保护装置;(2)三相三线式380V电源供电的电气设备,未选用三极三线式剩余电流保护装置:(3)三相四线式380V电源供电的电气设备,三相设备与单相设备共用的电路未选用三极四线或四极四线式剩余电流保护装置。剩余电滚动作保护装置安装和运行GB13955-20055.3a)单相220V电源供电的电气设备,应优先选用二极二线式剩余电流保护装置;b)三相三线式380V电源供电的电气设备,应选用三极三线

19、式剩余电流保护装置;C)三相四线式380V电源供电的电气设备,三相设备与单相设备共用的电路应选用三极四线或四极四线式剩余电流保护装置。34.手持式电动工具、移动电器、家用电器等设备未优先选用额定剩余动作电流不大于30一般型(无延时)的剩余电流保护装置;(插座回路无漏电保护装置);剩余电滚动作保护装置安装和运行GB13955-20055.7.1手持式电动工具、移动电器、家用电器等设备应优先选用额定剩余动作电流不大于30v,一般型(无延时)的剩余电流保护装置。35.单台电气机械设备,未根据其容量大小选用额定剩余动作电流30mA以上、K)OmA及以下、一般型(无延时)的剩余电流保护装置。剩余电滚动作

20、保护装置安装和运行GB13955-20055.7.2单台电气机械设备,可根据其容量大小选用额定剩余动作电流30mA以上、100mA及以下、一般型(无延时)的剩余电流保护装置。二、易燃易爆场所的用电安全36.电气线路明敷在爆炸危险性区域;危险场所电气防爆安全规范AQ3009-20076.1.1.1.1电气线路应敷设在爆炸危险性较小的区域或距离释放源较远的位置,避开易受机械损伤、振动、腐蚀、粉尘集聚以及有危险温度的场所。当不能避开时,应采取预防措施。37.IOkV及以下架空线路禁跨越爆炸性气体环境,架空线与爆炸性气体环境水平距离大于杆塔高度的1.5倍。危险场所电气防爆安全规范AQ3009-2007

21、6.1.1.13IOkV及以下架空线路禁跨越爆炸性气体环境,架空线与爆炸性气体环境水平距离,不应小于杆塔高度的1.5倍。38.爆炸危险区内,安装使用的电气动力、通讯、照明、控制设备、仪器仪表、移动电气设备(包括电动工具)及其输配电线路等未全部按爆炸危险场所的等级采取相应的措施,达到要求;危险场所电气防爆安全规范AQ3009-20076.1.2.1.1防爆设备的类型、级别、组别、环境条件以及特别标志,应符合设计的规定。39,喷油、调油、晾干等场所的电气设施,不符合整体防爆的要求,(即电机、电器、照明、线路、开关、接头等必需符合防爆安全要求,严禁乱接临时电线。)(封闭或半封闭涂漆工艺装置内部为1区

22、危险区域,其开敞面以外,水平距离3m,垂直距离Im以内的空间区域划为2区。)涂装工程安全设施验收规范AQ5201-20078.1涂装作业安全规程涂漆工艺安全及其通风净化GB6514-20085.1.3.3涂装作业场内的电气安全,必需符合整体防爆的要求,即电机、电器、照明、线路、开关、接头等都必需符合防爆安全要求,严禁乱接临时电线封闭或半封闭涂漆工艺装置内部为1区危险区域,其开敞面以外,水平距离3m,垂直距离Inl以内的空间区域划分2区。40.用来加工、贮存、运输各种易燃气、液、粉体的设备金属管、非导电材料管未接地;危险场所电气防爆安全规范AQ3009-20076.1.1.4.1管、电缆的金属护

23、套等非带电的袒露金属部分均应接地。41.易燃易爆场所的电气线路未穿金属管保护;危险场所电气防爆安全规范AQ3009-20076.1.1.1.2选用的低压电缆或绝缘导线,其额定电压必需高于线路工作电压,且不得低于500V,绝缘导线必需敷设于导管内。42.可燃易燃物的库房使用碘铛灯;仓库防火安全管理规矩中华人民共和国公安部令第6号38条储存丙类固体物品的库房,不准使用碘铝灯和超过六十瓦以上的白炽灯等高温照明灯具。当使用日光灯等低温照明灯具和其他防燃型照明灯具时,应当对镇流器采取隔热、散热等防火保护措施,确保安全。43.喷涂作业的喷漆区使用便携灯;涂装作业安全规程喷漆室安全技术规定GB14444-2

24、0066.4.3正在进行喷涂作业的喷漆区不应使用任何便携灯。如喷漆区内无法用固定灯具照明的区域,在使用便携灯具时应符合1区的要求。44.喷漆室内送排风管道无接地;涂装作业安全规程喷漆室安全技术规定GB14444-20067.6.3喷漆室内所有金属制件(送排风管道和输送可燃液体的管道),应具有可靠的电气接地。45.喷漆室或喷漆房的所有导电部件、排气管、喷漆设备、被喷涂的工件、供漆容器及输漆管路未可靠接地,未设置专用的静电接地体;涂装作业安全规程喷漆室安全技术规定GBl4444-200612.1喷漆室或喷漆房的所有导电部件、排气管、喷漆设备、被喷涂的工件、供漆容器及输漆管路均应可靠接地,设置专用的

25、静电接地体,其接地电阻值应小于100C;带电体的带电区对地的总泄漏电阻值应小于lxl06o46.各类可燃残留物未及时清理,放入带盖的金属桶内;涂装作业安全规程喷漆室安全技术规定GB14444-200614.2喷漆室内各类可燃残留物应及时清理,放入带盖的金属桶内,合理处理。47.防静电接地线利用电源零线;防止静电事故通用导则GB12158-20066.2.3防静电接地线不得利用电源零线、不得与防直击雷地线共用。48.在静电危险场所,所有属于静电导体的物体未接地。对金属物体未采用金属导体与大地做导通性连接;防止静电事故通用导则GB1215820066.1.2使静电荷尽快地消散在静电危险场所,所有属

26、于静电导体的物体必需接地。对金属物体应采用金属导体与大地做导通性连接,对金属以外的静电导体及亚导体则应作间接接地。静电导体与大地问的总泄漏电阻值在寻常状况下均不应大于1x10。Qo每组专设的静电接地体的接地电阻值一般不应大于100Q,在山区等土壤电阻率较高的地区,其接地电阻值也不应大于1000Qo对于某些特别状况,有时为了限制静电导体对地的放电电流,允许人为地将其泄漏电阻值提高到1X10。Q-l10oQ,但最大不得超过110oQo局部环境的相对湿度宜增加至80%以上。增湿可以防止静电危害的发生,但这种方法不得用在气体爆炸危险场所0区。生产工艺设备应采用静电导体或静电亚导体,避免采用静电非导体。

27、对于高带电的物料,宜在接近排放口前的适当位置装设静电缓和器。在某些物料中,可添加适量的防静电添加剂,以降低其电阻率。在生产现场使用静电导体制作的操作工具应接地49.用软管输送易燃液体时,未使用导电软管;防止静电事故通用导则GB1215820066.3.11当用软管输送易燃液体时,应使用导电软管或内附金属丝、网的橡胶管,且在相接时注意静电的导通性。50.使用小型便携式容器灌装易燃绝缘性液体时,未用金属或导静电容器;对金属容器及金属漏斗未跨接并接地;防止静电事故通用导则GB1215820066.3.12在使用小型便携式容器灌装易燃绝缘性液体时,宜用金属或导静电容器,避免采用静电非导体容器。对金属容

28、器及金属漏斗应跨接并接地。51.爆炸危险场所电源系统为TN-Cc危险场所电气防爆安全规范AQ3009-20076.1.1.4.5进入爆炸危险场所的电源,假如使用TN型电源系统,应为危险场所中的TN-S型(具有单独的中性线N和保护线PE),即在危险场所中,中性线与保护线不应连在一起或合并成一根导线,从TN-C到TN-S型转换的任何部位,保护线应在非危险场所与等电位连接系统相连。注:危险场所内中性线和PE保护线间的漏电监视应给予考虑。52.防爆电气设备的进线口与电缆、导线未可靠地接地和密封。电气装置安装工程爆炸和火灾危险环境电气装置施工及验收规范GB50257-96第2.1.5条GB50257-2

29、0I4第4.1.4条防爆电气设备的进线口与电缆、导线引入连接后,应保持电缆引入装置的完整性和弹性密封圈的密封性,并应将压紧元件用工具拧紧,且进线口应保持密封。多余的进线口其弹性密封圈和金属垫片、封堵件等应齐全,且安装紧固,密封良好。三、危险化学品储存、使用安全53.建筑耐火等级低于二级,相邻房间有明火或散发火花,与其他房间相邻的墙有门、窗、口;建筑设计防火规范,GB50016-2006GB50016-20143.2.2高层厂房,甲、乙类厂房的耐火等级不应低于二级,建筑面积不大于300肝的独立甲、乙类单层厂房可采用三级耐火等级的建筑。54.贮存化学危险品的建筑物为地下室或其他地下建筑;常用化学危

30、险品贮存通则(GB156031995)5.1贮存化学危险品的建筑物不得有地下室或其他地下建筑,其耐火等级、层数、占地面积、安全疏散和防火间距,应符合国家有关规定。55.危化品中间库房门为木门、内开;危险化学品经营企业开业条件和技术要求GB18265-20006.1.2库房门应为钛门或木质外包铁皮,采用外开式。设置高侧窗(剧毒物品仓库的窗房应加高铁护栏)。56.危化品中间库房内的电气设施不符合防爆要求(照明灯不防爆;电线未穿管或线管接头不密封;开关不防爆;抽风机电机不防爆:电风扇不防爆等)常用化学危险品贮存通则(GB156031995)5.3.2仓库防火安全管理规矩第四十条国家机械制造企业安全质

31、量标准化考评第四章作业环境与职业健康考评4.3.2.2.24.3.2.2.3化学危险品贮存区域或建筑物内输配电线路、灯具、火灾事故照明和疏散指示标志,都应符合安全要求。库房内敷设的配电线路,需穿金属管或用非燃硬塑料管保护。仓库的电气设备必需有持证电工进行安装、检查和维修保养;库房内不准设置移动式照明灯具;照明灯具和开关等电气设备采用隔爆型;库区的每个库房应当在库房外单独安装电气开关箱,并做到防雨、防潮,阻止使用不合格的保险装置。57.危化品仓库通排风系统没有导除静电的接地装置;常用危险化学品贮存通则(GB15603-1995)5.4.2贮存化学危险品的建筑通排风系统应设有导除静电的接地装置。5

32、8.危化品中间仓存放甲、乙、丙类液体无托盘和防流散池;建筑设计防火规范,GB50016-2006,3.6.11GB50016-20143.6.12甲、乙、丙类液体仓库应设置防止液体流散的设施。遇湿会发生燃烧爆炸的物品仓库应采取防止水浸渍的措施。59.危化品仓库内使用能产生火花的工具;易燃易爆性的商品保存养护技术条件GB17914-19997.2GB17914-20138.4常用危险化学品贮存通则(GBl5603-1995)8.7各项操作不应使用能产生火花的工具,不应使用叉车搬运、装卸压缩和液化的气体钢瓶,热源与火源应远离作业现场。60.在危化品库房内进行分、改装,开箱、开桶、验收和质量检查作业

33、;易燃易爆性的商品保存养护技术条件GB17914-19997.5GB17914-20138.5库房内不应进行分装、改装、开箱、开桶、验收等,以上活动应在库房外进行61.调漆房未独立、封闭设置,与火灾、爆炸危险区(1区)的安全距离未大于6mo涂装工程安全设施验收规范AQ5201-20075.11涂装前处理、喷漆、涂料配制等腐蚀、有毒、易燃、易爆可能性大的工序,应与其他生产工序隔开布置。调漆(含有机溶剂)间应独立、封闭设置,与火灾、爆炸危险区(1区)的安全距离应大于6m062.涂漆车间、烘干车间与其他生产工序未隔离布置,或与相邻生产部门的封隔墙材料不符合建规的规定。涂装工程安全设施验收规范AQ52

34、01-20075.12涂装作业场所采用有机溶剂清洗除油时,与相邻7生产部门的封隔墙材料应符合GBJ16规定的耐火极限时间要求。63.涂漆和烘干作业处在封闭的室内,以及室内空间内保持负压,未设置可燃气体浓度报警系统或自动抑爆系统(包括合格泄爆装置);涂装工程安全设施验收规范AQ5201-20075.8当涂装作业采用封闭喷漆工艺并使封闭喷漆空间内保持负压,同时设置可燃气体浓度报警系统或自动抑爆系统(包括合格泄爆装置),且喷漆工段防火分区占涂装车间面积不到20%时,厂房可按生产的火灾危险性分类中的丁、戊类生产厂房确定防火要求(喷漆工段防火分区的灭火设备配置除外)。64.涂漆车间在利用自然通风的同时,

35、未设置有组织的局部排风,必要时也未采取全面强制通风;涂装工程安全设施验收规范Q5201-20075.15涂装前处理和涂漆、喷粉作业场所应在利用自然通风的同时,设置有组织的局部排风,必要时采取全面强制通风,以防止涂装作业过程中的有害物质产生职业危害,保障作业人员的安全与健康。65.日用量超过200KG的调油房、自动喷漆线的供油房、等高度危险区域(1区、11区)未设置安全报警装置并与自动灭火装置连锁。(安装可燃气体浓度报警器)涂装工程安全设施验收规范AQ5201-20077.3高度危险区域(1区、11区)应设置安全报警装置并与自动灭火装置连锁。66.晾干房内使用非防爆灯具(碘铝灯、远红外灯)烘烤涂

36、层。(住宅区)涂装作业安全规程安全管理通则GB7691-200394d).GB7691-20119.4住宅室内涂装作业,应遵守以下规定:施工单位选用的涂料及有关化学品,应符合保护居民健康的规定,并应向客户提供有关安全卫生资料;严禁使用非防爆灯具烘烤涂层67.喷涂车间喷涂、调油与烤炉(烤箱)同处一室;涂装作业安全规程喷漆室安全技术规定GB14444-20066.1.5喷漆区和爆炸危险区域2区(见GB50058)内不应设置有引起明火、火花的设备和外表超过喷涂涂料自燃点温度的设备。68.烤箱未设置温度自动控制及超温报警装置;涂装作业安全规程涂层烘干室安全技术规定(GB14443-2007)4.4.1

37、.1烘干室应设置温度自动控制及超温报警装置。69.烤箱未安装可燃气体浓度报警器;涂装作业安全规程涂层烘干室安全技术规定(GB14443-2(X)7)4.4.1.2需设置安全通风监测装置的烘干室,优先使用可燃气体浓度报警仪,直接监测爆炸危险浓度;也可使用设备的故障监测装置,间接地进行监测。每种状况均应与加热系统连锁。70.烤箱无通向室外的废气排放管道;涂层烘干室安全技术规定GB14443-20064.3.2.6GB14443-20074.3.2.6每台烘干室宜单独设置废气排放总管,不宜兼作燃烧设备排烟管或与其他设备共用排放管道。71.普通仓库储存危险化学品;常用危险化学品贮存通则GB15603-

38、19954.2化学危险品必需贮存在经公安部门批准设置的专门的危险化学品仓库中,经销部门自管仓库,贮存危险化学品及贮存数量必需经公安部门批准。未经批准的不得随便设置危险化学品贮存仓库72.互为禁忌的危化品违规混存(如酸、碱混存等)常用危险化学品贮存通则(GBI5603T995)(附表A)互为禁忌的危化品不得违规混存附表A73.甲醇、乙醇、丙酮等未专库贮存。易燃易爆性的商品保存养护技术条件GB17914-19993.3.3.2.3GB17914-20134.2.2各类商品依据性质和灭火方法的不同,应严格分区、分类和分库存放74.电镀化学品露天存放,未储存在专用仓库内;电镀化学品运输、储存、使用安全

39、规程AQ301920086.3.1电镀化学品都应存放在仓库内,不得露天存放。75.液态电镀化学品无处理泄漏的物品及工具。电镀化学品运输、储存、使用安全规程AQ3019-20086.3.5.7液态电镀化学品应当存放地势低矮处,应有处理泄漏的物品及工具。76.腐蚀品作业人员未正确穿戴规定的劳保用品;毒害性商品保存养护技术条件GB17916-19997.2GB17916-20138.2作业人员应佩戴手套和相应的防毒口罩或面具,穿防护服77.在毒害品作业中饮食、用手擦嘴、脸、眼睛。毒害性商品保存养护技术条件GB17916-19997.3GB17916-20138.3作业中不应饮食,不应用手擦嘴、脸及眼

40、睛。每次作业完毕,应及使用肥皂(或专用洗涤剂)洗净面部、手部,用清水漱口,防护用具应及时清洗,集中存放。78.配制、贮存、涂刷溶剂涂料的地点有烟火,动火时安全距离不足;油漆与粉刷作业安全规范AQ5205-20085.2.8配制、贮存、涂刷溶剂涂料的地点严禁烟火,进行电焊、气焊等明火作业时,30m范围内进行严格清理。79.在易燃易爆气体环境,使用电动工具。油漆与粉刷作业安全规范AQ5205-20086.1.2手持电动工具手持电动工具的使用应符合GB/T3787的要求以及以下各项要求;a)操作者认真阅读产品使用说明书和安全操作规程,详细了解工具的性能和把握正确使用的方法。使用时,操作者应采取必要的

41、防护措施;b)在湿热、雨雪等作业环境,应使用具有相应防护等级的工具;c)使用电动工具时,保持身体及周边环境枯燥;d)拔出插头时,应紧握插头,不应拉拽电线而使电线松脱导致短路,e)在易燃易爆气体环境,不应使用电动工具;80.使用压缩空气调和、搅拌易燃易爆介质。国家安全生产监视局2004公布防止静电危害十条规定第条严格按规定的流速输送易燃易爆介质,不准使用压缩空气调和、搅拌易燃易爆介质81.化学危险品贮存区域内堆积可燃废弃物品。常用化学危险品贮存通则(GB156031995)10.1阻止在化学危险品贮存区域内堆积可燃废弃物品。四、机械安全82.高度在2m之内外露传动部位未设置防护装置;生产设备安全

42、卫生设计总则(GB5083-1999)6.1.6以操作人员的操作位置所在平面为基准,凡高度在2m之内的所有传动带、转轴、传动链、联轴节、带轮、齿轮、飞轮、链轮、电锯等外露危险零部件及危险部位,都必需设置安全防护装置。83.危险性较大的区域未配置报警装置;生产设备安全卫生设计总则(GB50831999)5.5.2生产设备上易发生故障或危险性较大的区域,应配置声、光或声、光组合的报警装置。84.压痕机未设置操作便利的触动式应急控制开关外和脚踏和手动控制的紧急停车装置;切模压痕机劳动安全技术规程(QB36941999)3.4.6切膜压痕机除由触动竖急停车装置外,还应设有操作便利脚踏或手动控制的紧急停

43、车装置。85.压痕机所有外露传动部件无可靠完好的防护;切模压痕机劳动安全技术规程(QB36941999)3.5.1切膜压痕机所有外露传动部件应有可靠完好的防护。86.压力机没有双按钮开关,或双按钮开关不同以机械压力机安全使用要求(AQ7001-2007)4.4.3双手控制装置应满足GB19671和JB3350的要求。机械式双手操作装置应满足两个操纵控制器件行程的特定空间要求时才能产生输出信号。由多人协同协同操作的压力机上必需配备两个或两个以上的紧急中止按钮。87.压力机未加装防护栅栏或防护栅栏不符合安全要求;机械压力机安全使用要求(AQ7001-2007)4.4.2危险区安全保护栅栏用于在压力

44、机操作时防止人员进入危险区,其设计、制造、使用、调整应满足以下要求:a)应能防止手或其他任何身体部位进入危险区;b)保护装置不能与移动部件产生夹紧点;c)透过保护装置可以看到操作区;d)应利用紧固件紧固;e)材料强度应足够。88.剪板机刃口危险处无防护栏、网;剪切机械安全规程(GB6077-85)4.2.1对剪切机刀架和压料装置的危险部位应设置防护栅栏、防护挡板、防护罩、防护网之类的遮挡式防护装置。遮挡式防护装置的结构形式可分为:固定式、活动式、可调式和局部式等。89.磨擦压力机:使用脚踏开关未配光电保护装置;机械压力机安全使用要求(AQ7001-2007)6.1使用脚踏操作装置时,压力机必需

45、配有光电保护装90.运动的物体无防护隔栏(自动送料);冲压车间安全生产通则(GB8176-1997)6.3.2.1冲模中相对运动的零部件(如压料板、弹簧、气缸活塞、废料切断刀、钩爪等),在压力机上无防护罩(或不便使用防护罩)的状况下,应设防护装置。91.破碎机送料口无防护帘;破碎设备安全要求(GB18452-2001)5.5.4反攻式和锤式破碎机存在着飞出物料及回转元件意外飞出的重大危险。进料口应使用幕帘和安装进料溜槽,周边采用防护装置操纵者每班注意观测设备惯性运转件,如:锤头、板锤等的磨损状况。92.木工机械袒露的传动装置(如带和带轮、链和链轮、变速齿轮等)未设置防护装置;木工机械安全使用要求(AQ700-2008)4.5.1袒露的传动装置(如带和带轮、链和链轮、变速齿轮等)应设置防护装置;若操作者需伸手进入这一防护区域工作时,则可使用活动式防护装置,使用活动式防护装置时,防护装置开启应与机器启动联锁。93.木工带锯机布置在电气走线的下方;木工机械安全使用要求(AQ700-2008)7.2.3木工带锯机不能布置在电气走线的下方。94.气瓶立放在通道上且防倾倒措施不可靠以及与可燃物太近,存在火灾爆炸隐患。焊接与切割安全(GB9

展开阅读全文
相关资源
猜你喜欢
相关搜索
资源标签

当前位置:首页 > 在线阅读 > 生活休闲


备案号:宁ICP备20000045号-1

经营许可证:宁B2-20210002

宁公网安备 64010402000986号