2020年一级建造师机电工程实务案例分析真题解析.docx

上传人:夺命阿水 文档编号:924771 上传时间:2024-01-18 格式:DOCX 页数:9 大小:65.46KB
返回 下载 相关 举报
2020年一级建造师机电工程实务案例分析真题解析.docx_第1页
第1页 / 共9页
2020年一级建造师机电工程实务案例分析真题解析.docx_第2页
第2页 / 共9页
2020年一级建造师机电工程实务案例分析真题解析.docx_第3页
第3页 / 共9页
2020年一级建造师机电工程实务案例分析真题解析.docx_第4页
第4页 / 共9页
2020年一级建造师机电工程实务案例分析真题解析.docx_第5页
第5页 / 共9页
点击查看更多>>
资源描述

《2020年一级建造师机电工程实务案例分析真题解析.docx》由会员分享,可在线阅读,更多相关《2020年一级建造师机电工程实务案例分析真题解析.docx(9页珍藏版)》请在课桌文档上搜索。

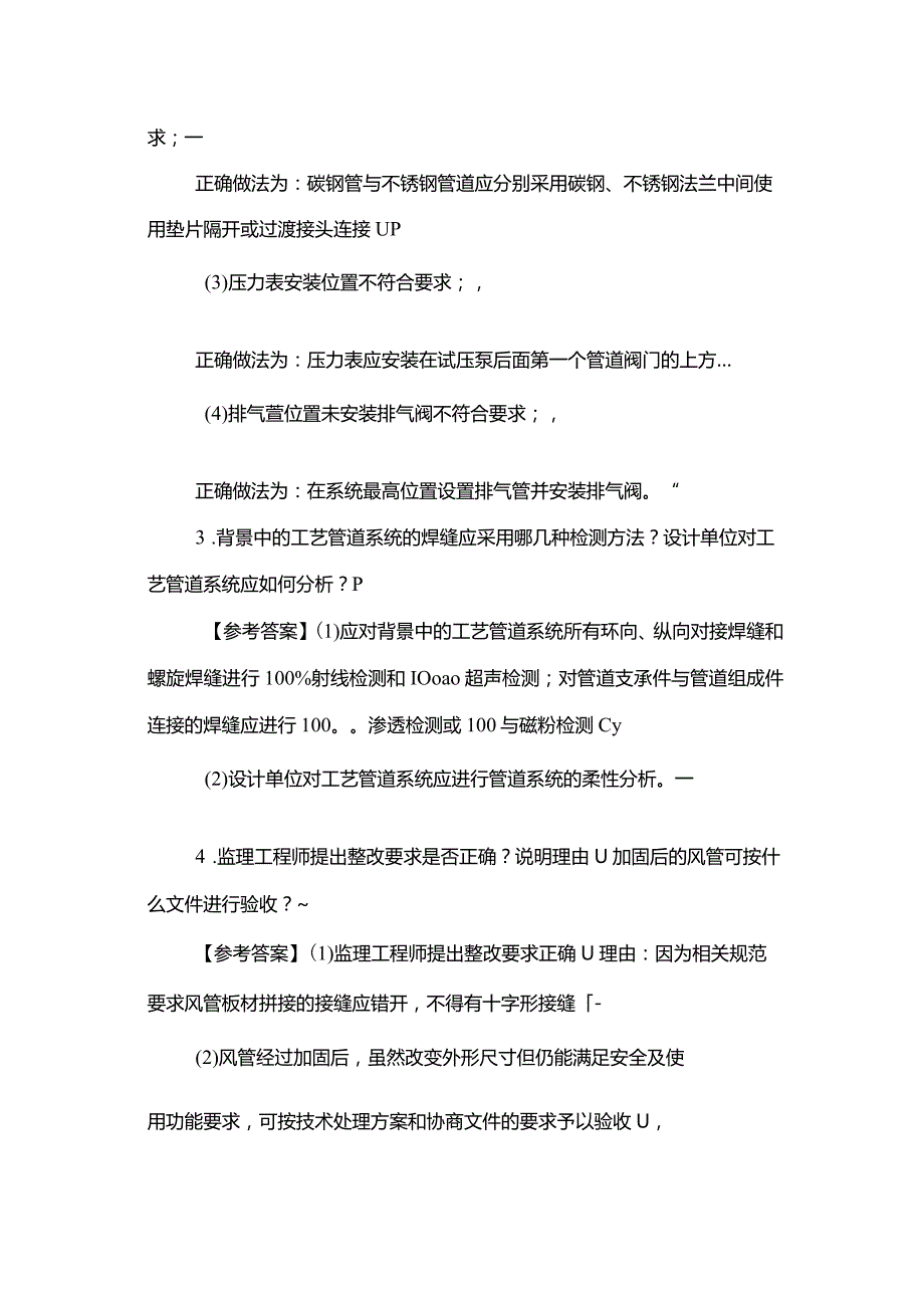
1、案例(一),背景资料,某安装公司承包大型制药厂的机电安装工程,工程内容:设备、管道和通风空调等工程安装U安装公司对施工组织设计的前期实施,进行了监督检查:施工方案齐全,临时设施通过验收,施工人员按计划进场,技术交底满足施工要求,但材料采购因资金问题影响了施工进度C不锈钢管道系统安装后,施工人员用洁净水(氯离子含量小于25ppm)对管道系统进行试压时(见图1),监理工程师认为压力试验条件不符合规范规定,要求整改由于现场条件限制,有部分工艺管道系统无法进行水压试验,经设计和建设单位同意,允许安装公司对管道互向对接焊缝和组成件连接焊缝采用IoOa。无损检测,代替现场水压试验,检测后设计单位对工艺管道

2、系统进行了分析,符合质量要求U检查金属风管制作质量时,监理工程师对少量风管的板材拼接有十字形接缝提出整改要求U安装公司进行了返修和加固,风管加固后外形尺寸改变但仍能满足安全使用要求,验收合格U图1管道系统水压试验示意图.排气管问题:/1.安装公司在施工准备和资源配置计划中哪几项完成的较好?哪几项需要改进?【参考答案】(1)该项目施工方案齐全,临时设施设置合理,施工人员按计划进场,技术交底满足施工要求,说明该公司在施工准备时,技术准备和现场准备做的比较充分,制定配置计划时,劳动力配置计划合理,,(2)该项目在材料采购时因资金问题影响了施工进度,说明资金准备和物资配置计划不合理,需要改进。2 .图

3、1中的水压试验有哪些不符合规范规定?写出正确的做法W【参考答案】(1)图中只安装了1块压力表不符合要求;,正确做法为:安装的压力表不得少于两块Ud(2)加压系统的碳钢管与系统的不锈钢管道直接连接不符合要求;一正确做法为:碳钢管与不锈钢管道应分别采用碳钢、不锈钢法兰中间使用垫片隔开或过渡接头连接UP(3)压力表安装位置不符合要求;,正确做法为:压力表应安装在试压泵后面第一个管道阀门的上方(4)排气萱位置未安装排气阀不符合要求;,正确做法为:在系统最高位置设置排气管并安装排气阀。“3 .背景中的工艺管道系统的焊缝应采用哪几种检测方法?设计单位对工艺管道系统应如何分析?P【参考答案】(1)应对背景中

4、的工艺管道系统所有环向、纵向对接焊缝和螺旋焊缝进行100%射线检测和IOoao超声检测;对管道支承件与管道组成件连接的焊缝应进行100。渗透检测或100与磁粉检测Cy(2)设计单位对工艺管道系统应进行管道系统的柔性分析。一4 .监理工程师提出整改要求是否正确?说明理由U加固后的风管可按什么文件进行验收?【参考答案】(1)监理工程师提出整改要求正确U理由:因为相关规范要求风管板材拼接的接缝应错开,不得有十字形接缝-(2)风管经过加固后,虽然改变外形尺寸但仍能满足安全及使用功能要求,可按技术处理方案和协商文件的要求予以验收U,背景资料A公司总承包2X660MW火力发电厂1#机组的建筑安装工程,工程

5、包括:锅炉、汽轮发电机、水处理、脱硫系统等UA公司将水泵、管道安装分包绐B公司施工UB公司在凝结水泵初步找亚底,即进行管道连接,因出口管道与设备不同心,无法正常对口,便用手拉葫芦强制调整管道,被A公司制止CB公司整改后,并在联轴节上架设仪表监视设备位移,保证管道与水泵的安装质量:锅炉补给水管道姬为埋地敷设,施工完毕自检合格后,以书面形式通知监理申请隐蔽工程验收U第二天进行土方回填时,被监理工程师制止C在未采取任何技术措施的情况下,A公司对凝汽幽飒X了灌水试验(见图2),无泄漏,但造成部分弹簧支座因过载而损坏U返修后,进行汽轮机组轴系对轮中心找IE工作,经初找、复找验.收合格=主体工程、辅助工程

6、和公用设施按设计文件要求建成,单位工程验收合格后,建设单位及时向政府有关部门申请项目的专项验收,并提供备案申报表、施工许可文件复印件及规定的相关材料等,项目通过专项验收U图2凝汽器灌水试验示意图1.A公司为什么制止凝结水管道连接?B公司应如何进行整改?在联轴节上应架设哪种仪表监视设备位移?【参考答案】(1)B公司在凝结水泵初步找亚后,即进行管道连接C且在连接时使用手拉葫芦强制对口,不符合规范要求,所以A公司制止了B公司凝结水管道连接施工,,(2)B公司在管道与凝结水泵连接前,应在自由状态下检验法兰的平行度和同轴度,调整管道位置使得偏差符合规定要求;在凝结水泵安装定位并紧固地脚螺栓后再进行管道连

7、接C连接时都不应使凝结水泵承受附加外力0(3)管道与凝结水泵最终连接时,应在联轴节上架设百分表监视机械设备位移。,2 .说明监理工程师制止土方回填的理由C隐蔽工程验收通知内容有哪些?.【参考答案】(1)锅炉补给水埋地管道土方回填属于隐蔽工程,在工程具备隐蔽条件时,施工单位进行自检,并在隐蔽前48h以书面形式通知建设单位(监理单位)或工程质量监督、检验单位进行验收C本工程中在书面通知监理申请隐蔽验收的第二天就开始进行土方回填,是不符合要求的C应在监理工程师隐、蔽验收合格后或48h以后才可以进行土方回填作业U所以监理工程师制止了土方回填。,(2)隐蔽工程验收通知内容包括:隐蔽验收的内容、隐蔽方式、

8、验收时间和地点等一3 .写出凝汽器灌水试验前后的注意事项U灌水水位应高出哪个部件?轴系中心复找工作应在凝汽器什么状态下进行?,【参考答案】(1)就位在弹簧支座上的凝汽器,灌水试验前应加临时支撑C灌水试验完成后应及时把水放净。,(2)灌水高度应充满整个冷却管的汽侧至回并高出顶部冷却管100mm,维持24h应无渗漏(3)轴系中心复战应在凝汽器灌水至模拟运行状态时进行,4 .建设工程项目投入试生产前和试生产阶段应完成哪些专项验收?/【参考答案】建设H程项目投入试生产前应完成消防验收;-建设工程项目试生产阶段应完成安全设施验收及环境保护验收”背景资料某生物新材料项目由A公司总承包,A公司项目部经理在策

9、划组织机构时,项目部根据项目的大小和具体情况配备了项目部技术人员,满足了技术管理要求C项目中期诞盛装的浆糊流体介质温度约42C,区念处璧保温材料为半硬质岩棉材料CMiABCD四块不锈钢壁板组焊而成U尺寸和安装位置如图3所示U门吊架横梁上挂设4只手拉葫芦,通过卸扣、钢丝绳吊索与料位壁板上吊耳(材料为Q235)连接成吊装系统。雌的吊装顺序为:A、C-B、D:粒食国块不锈钢焊接方法是焊条电弧焊C设计要求:型盒正方彩出料口连接法兰安装水平允许偏差Wlmm,对角线允许偏差W2mm,中心位置允许偏差L5mmu拄食工程质量检查时,质量员提出吊耳与料仓壁板为异种钢焊接,违反“禁止不锈钢与碳素钢接触”的规定U项

10、目部对描瞰员县施了标识和记录,根据材质和严重程度编制并提交了质量问题调查报告,及时返修后,质量验收合格C1.项目经理根据项目大小和具体情况如何配备技术人员?保温材料到达施工现场应检查哪些质量证明文件?一【解析】(1)项目经理应根据项目大小和具体情况,按分部、分项工程和专业配备技术人员;施工员、质量员要根据项目专业情况配备,安全员要根据项目大小配备;必须持证上岗U,(2)到达施工现场的保温材料,必须检查其出厂合格证书或化验、物性试验记录,不符合设计性能要求的不予使用U有疑义时必须做抽样复核C-2 .分析图3中存在哪些安全事故危险源?不锈钢壁板组对焊接作业过程中存在哪些职业健康危害因素?【解析】(1)图3中存在危险源包括:高空作业、高空物体坠落、受限空间作业、机械伤害、X射线辐射、吸入有害烟雾等U,(2)不锈钢壁板组对焊接作业过程中存在的职业健康危害因素焊接作业产生的金属烟雾U,受限空间焊接作业。一长期的高温环境作业0高处作业Ud3 .型食出其口端平面标高基准和纵横中心线的测量应分别使用哪种测量仪器?,JLIMl口端平面标高基准应使用水准仪测量;纵横中心线应使用经纬仪测量.,4 .项目部编制的吊豆质戛问题调查报告应及时提交给哪些单位?/【解析】项目部编制的吊耳质量问题调查报告应及时提交给建设单位、监理单位和本单位管理部门。,

展开阅读全文
相关资源
猜你喜欢
相关搜索
资源标签

当前位置:首页 > 在线阅读 > 生活休闲


备案号:宁ICP备20000045号-1

经营许可证:宁B2-20210002

宁公网安备 64010402000986号