金属制品的加工项目环评可研资料环境影响.docx

上传人:夺命阿水 文档编号:1196329 上传时间:2024-03-30 格式:DOCX 页数:70 大小:313.58KB
返回 下载 相关 举报
金属制品的加工项目环评可研资料环境影响.docx_第1页
第1页 / 共70页
金属制品的加工项目环评可研资料环境影响.docx_第2页
第2页 / 共70页
金属制品的加工项目环评可研资料环境影响.docx_第3页
第3页 / 共70页
金属制品的加工项目环评可研资料环境影响.docx_第4页
第4页 / 共70页
金属制品的加工项目环评可研资料环境影响.docx_第5页
第5页 / 共70页
点击查看更多>>
资源描述

《金属制品的加工项目环评可研资料环境影响.docx》由会员分享,可在线阅读,更多相关《金属制品的加工项目环评可研资料环境影响.docx(70页珍藏版)》请在课桌文档上搜索。

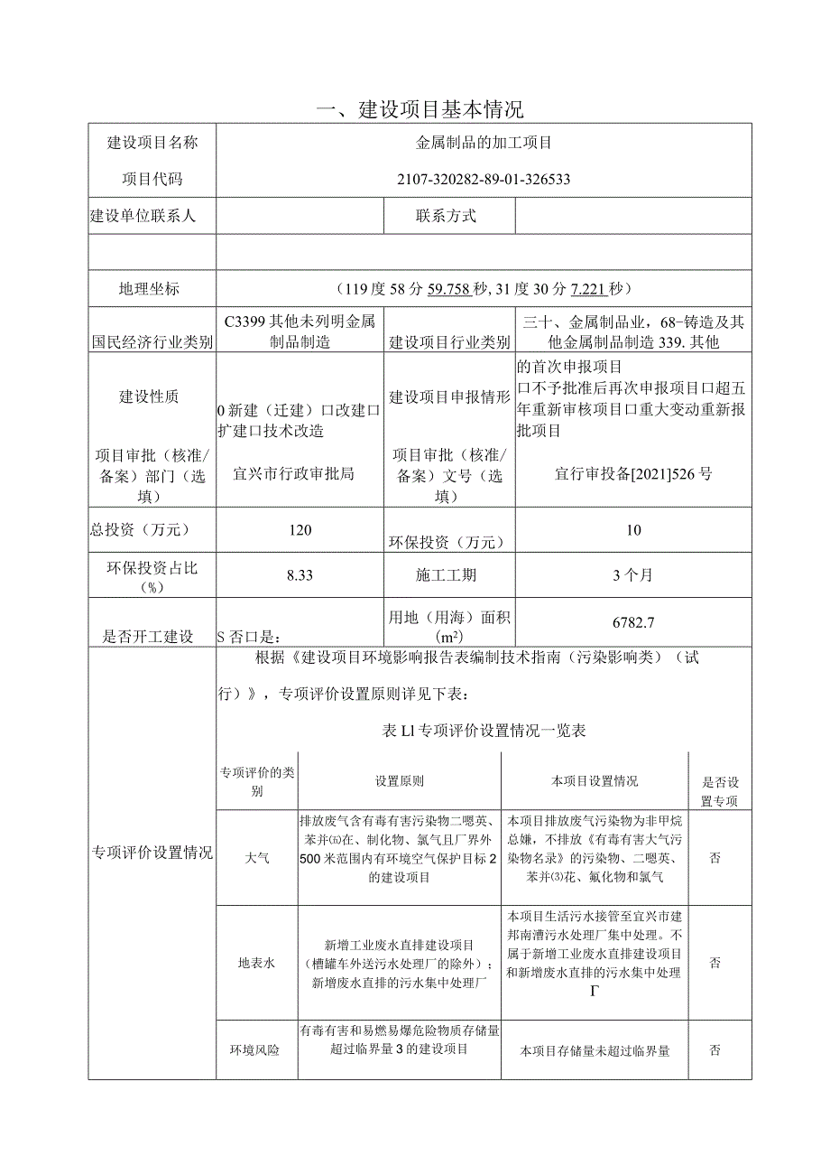
1、一、建设项目基本情况建设项目名称金属制品的加工项目项目代码2107-320282-89-01-326533建设单位联系人联系方式地理坐标(119度58分59.758秒,31度30分7.221秒)国民经济行业类别C3399其他未列明金属制品制造建设项目行业类别三十、金属制品业,68-铸造及其他金属制品制造339.其他建设性质0新建(迁建)口改建口扩建口技术改造建设项目申报情形的首次申报项目口不予批准后再次申报项目口超五年重新审核项目口重大变动重新报批项目项目审批(核准/备案)部门(选填)宜兴市行政审批局项目审批(核准/备案)文号(选填)宜行审投备2021526号总投资(万元)120环保投资(万元

2、)10环保投资占比(%)8.33施工工期3个月是否开工建设S否口是:用地(用海)面积(m2)6782.7根据建设项目环境影响报告表编制技术指南(污染影响类)(试行),专项评价设置原则详见下表:表Ll专项评价设置情况一览表专项评价设置情况专项评价的类别设置原则本项目设置情况是否设置专项大气排放废气含有毒有害污染物二嗯英、苯并在、制化物、氯气且厂界外500米范围内有环境空气保护目标2的建设项目本项目排放废气污染物为非甲烷总嫌,不排放有毒有害大气污染物名录的污染物、二嗯英、苯并花、氟化物和氯气否地表水新增工业废水直排建设项目(槽罐车外送污水处理厂的除外);新增废水直排的污水集中处理厂本项目生活污水接

3、管至宜兴市建邦南漕污水处理厂集中处理。不属于新增工业废水直排建设项目和新增废水直排的污水集中处理否环境风险有毒有害和易燃易爆危险物质存储量超过临界量3的建设项目本项目存储量未超过临界量否生态取水口下游500米范围内有重要水生生物的自然产卵场、索饵场、越冬场和涧游通道的新增河道取水的污染类建设项目不涉及否海洋直接向海排放污染物的海洋工程建设项目不涉及否注:1.废气工括无排放标?2.环境名中人群较集I3.临界一附录B、附H有毒有害污染物指纳入有毒有害大气污染物名录的污染物(不包隹的污染物)。气保护目标指自然保护区、风景名胜区、居住区、文化区和农村地区中的区域。1:及其计算方法可参考建设项目环境风险

4、评价技术导则(HJI69)&C。规划情况文件名称:市政府办公室关于明确万石镇工业集中发展区域的通知;审查机关:宜兴市人民政府;审查文件名称及文号:市政府办公室关于明确万石镇工业集中发展区域的通知(宜政办发【2018】130号)。规划环境影响评价情况文件名称:宜兴市万石镇工业集中区规划环境影响报告书;审查机关:无锡市宜兴生态环境局;审查文件名称及文号:关于的审查意见宜环发202179号。规划及规划环境影响评价符合性分析根据市政府办公室关于明确万石镇工业集中发展区域的通知(宜政办发【2018】130号),修编后的万石镇工业集中发展区域分南、北两个区,规划期限:近期2019-2025年,远期2026

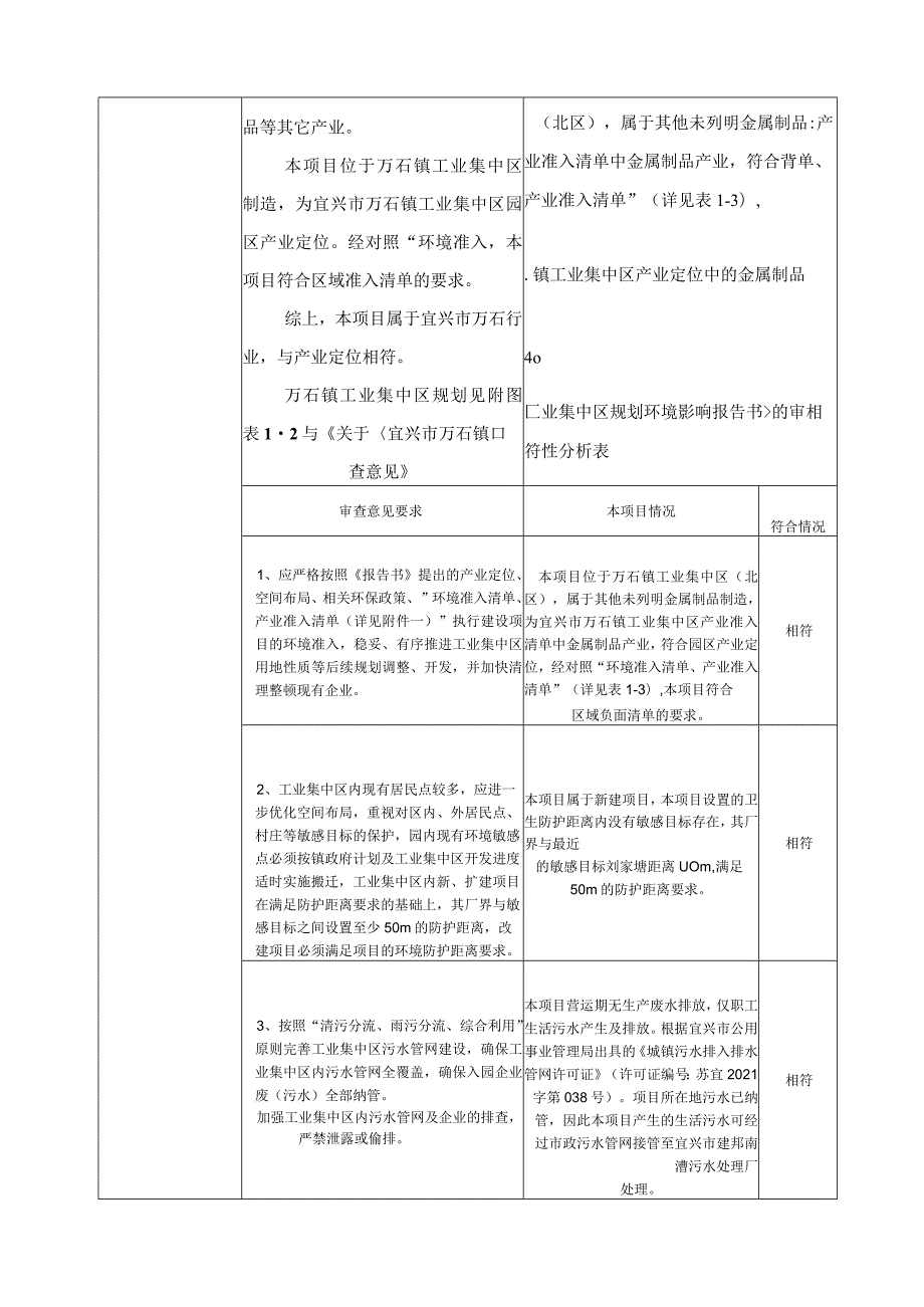
5、-2035年。南区四至范围为:东至镇区边界、南至万石镇行政区域边界、西至锡宜高速东侧现有企业厂区边界、北至殷村港延伸至石材市场边界,北区四至范围为:东至现有建成企业厂区边界、南至秦家浜、西至342省道及现有建成企业厂区边界、北至马庄路包括现有建成企业厂界边界。其中,南区规划面积4.4205平方公里,北区规划面积为2.04平方公里,南北两区共计6.4605平方公里。产业发展定位调整为:以机械电子特色产业为主导,配套发展高端机械装备、医疗器械、金属制品、塑料制品、新材料、新能源(LED、太阳能光伏节能设备等)、软件业,兼顾发展新型建材、纺织、轻工产品等其它产业。本项目位于万石镇工业集中区制造,为宜

6、兴市万石镇工业集中区园区产业定位。经对照“环境准入,本项目符合区域准入清单的要求。综上,本项目属于宜兴市万石行业,与产业定位相符。万石镇工业集中区规划见附图表12与关于宜兴市万石镇口查意见(北区),属于其他未列明金属制品:产业准入清单中金属制品产业,符合背单、产业准入清单”(详见表1-3),.镇工业集中区产业定位中的金属制品4o匚业集中区规划环境影响报告书的审相符性分析表审查意见要求本项目情况符合情况1、应严格按照报告书提出的产业定位、空间布局、相关环保政策、”环境准入清单、产业准入清单(详见附件一)”执行建设项目的环境准入,稳妥、有序推进工业集中区用地性质等后续规划调整、开发,并加快清理整顿

7、现有企业。本项目位于万石镇工业集中区(北区),属于其他未列明金属制品制造,为宜兴市万石镇工业集中区产业准入清单中金属制品产业,符合园区产业定位,经对照“环境准入清单、产业准入清单”(详见表1-3),本项目符合区域负面清单的要求。相符2、工业集中区内现有居民点较多,应进一步优化空间布局,重视对区内、外居民点、村庄等敏感目标的保护,园内现有环境敏感点必须按镇政府计划及工业集中区开发进度适时实施搬迁,工业集中区内新、扩建项目在满足防护距离要求的基础上,其厂界与敏感目标之间设置至少50m的防护距离,改建项目必须满足项目的环境防护距离要求。本项目属于新建项目,本项目设置的卫生防护距离内没有敏感目标存在,

8、其厂界与最近的敏感目标刘家塘距离UOm,满足50m的防护距离要求。相符3、按照“清污分流、雨污分流、综合利用”原则完善工业集中区污水管网建设,确保工业集中区内污水管网全覆盖,确保入园企业废(污水)全部纳管。加强工业集中区内污水管网及企业的排查,严禁泄露或偷排。本项目营运期无生产废水排放,仅职工生活污水产生及排放。根据宜兴市公用事业管理局出具的城镇污水排入排水管网许可证(许可证编号:苏宜2021字第038号)。项目所在地污水已纳管,因此本项目产生的生活污水可经过市政污水管网接管至宜兴市建邦南漕污水处理厂处理。相符相符相符相符相符4、工业集中区内未实施集中供热,因工艺需求必须自建供热设施的,应采用

9、天然气、电等清洁能源作为燃料,严禁使用煤炭等高污染燃料;强化建设项目挥发性有机物、烟粉尘等大气污染因子防治措施的落实,提高废气捕集、处理效率,严格控制无组织排放。5、加强固体废物管理工作,入区企业应从源头控制实现废物的减量化,一般固体废物应分类收集处理,危险废物应规范设置暂存场所,并全部委托区外有资质单位处置,危废的收集、贮存应符合国家危险废物贮存污染控制标准(GB18597-2023)和江苏省固体废物污染环境防治条例、省生态环境厅关于进一步加强危险废物污染防治工作的实施意见(苏环办【2019】327号)、省生态环境厅关于进一步加强危险废物环境管理工作的通知(苏环办【2021】207号)等有关

10、要求,防止造成二次污染。6、加强环境风险防范体系建设,建立健全工业集中区环境风险防控和应急管理体系。工业集中区及入区企业应按规范要求制定并落实各类事故风险防范措施及应急预案,储备必须的设备物资,并定期组织应急演练,定期对已建企业进行环境风险辨识与排查,与应急管理部门联动,监督指导入园企业事故应急设施的建设与完善,最大限度防止和减轻事故的危害,确保建材产业园环境安全。7、工业集中区实行污染物排放总量控制,对照产业定位,合理确定产业结构和发展规模,严格控制工业集中区规划实施后的污染物排放总量,园内建设项目污染物排放总量指标应纳入工业集中区污染物排放总量控制计戈人本项目使用能源为电能,属于清洁能源;

11、涂胶、烘干工序产生的有机废气经“两级活性炭吸附”装置处理后通过20m高排气筒达标排放。做到大气污染因子防治措施的落实,提高废气捕集、处理效率,严格控制无组织排放。本项目各类固废均分类收集,妥善贮存于危废仓库,危废的收集、贮存符合国家危险废物贮存污染控制标准(GB18597-2023)和江苏省固体废物污染环境防治条例、省生态环境厅关于进一步加强危险废物污染防治工作的实施意见(苏环办【2019】327号)、省生态环境厅关于进一步加强危险废物环境管理工作的通知(苏环办2021207号)等有关要求。本环评要求企业应按规范要求制定并落实各类事故风险防范措施及应急预案,储备必须的设备物资,并定期组织应急演

12、练。本项目涂胶、烘干工序产生的有机废气经“两级活性炭吸附”装置处理后通过20m高排气筒达标排放,生活污水经过市政污水管网接管至宜兴市建邦南漕污水处理厂处理,不直接排入外环境,最大程度的削减污染物排放量,项目实施后污染物排放量均可在区域总量内平衡,满足区域环境质量底线的要求。8、建立健全环境监督管理和环境监测体系,入园建设项目必须严格执行环境影响评价制度。加强跟踪监测和管理,对地表水、地下水、噪声、大气、土壤和企业污水接管口进行跟踪监测。本次严格执行环境影响评价制度,并按要求加强跟踪监测和管理,制定自行监测计划。相符对照关于宜兴市万石镇工业集中区规划环境影响报告书的审查意见宜环发202179号中

13、的环境准入清单、产业准入清单,本项目不属于负面清单中规定的限制、禁止类建设项目,且与规划环评审查意见相关内容相符。表1-3与万石镇工业集中区环境准入清单相符性分析类别准入清单、控制要求本项目相符性分析i-.产业以机械电子特色产业为主导,配套发展高端机械装备、医疗器械、金属制品、塑料制品、新材料、新能源(LED、太阳能光伏节能设备等)、软件业,兼顾发展新型建材、纺织、轻工产品等其他产业。本项目位于宜兴市万石镇工业集中区,行业类别为其他未列明金属制品制造,属于金属制品行业,与万石镇工业集中区主导产业相符。优先引入产业发展与转移指导目录(2018年本)、鼓励外商投资产业目录(2020年版)、宜兴市产

14、业投资指导目录(2018年本)、无锡市制造业转型发展指导目录(2012年本)(锡政办发201354号)鼓励类或优先承接的产业以及相关行业发展规划中重点和优先发展的产业,且符合园区产业定位的项目。本项目属于其他未列明金属制品制造行业,为宜兴市万石镇工业集中区产业准入清单中金属制品产业、符合园区产业定位的项目。产业准入约束(1)禁止引入类:不符合园区产业定位的建设项目且无法与园区现有项目形成产业链的项目;排放磷、氮等污染物的企业和项目(城镇污水集中处理等环境基础设施项目以及战略性新兴产业项目除外);涉及环境保护综合名录(2017年版)的高污染、高环境风险产品的项目;列入产业结构调整指导目录(201

15、9年本)禁止发展清单的项目;采用落后的生产工艺或者生产设备、没有能力进行设备和产品升级,清洁生产达不到国内先进水平的项目;江苏省太湖水污染防治条例、太湖流域管理条例禁止项目及不符合国家相关产业政策的项目;采用落后装卸工艺和装卸设备、无可靠的物料泄露主动监控装置的仓储项目;使用列入中国严格限制的有毒化学品名录中物质为生产原料,且无可靠有效的污染控制措施的项目;涉及涂装工艺的采用不符合省政府办公厅关于印发江苏省“两减六治本项目为金属制品加工项目,属于产业结构调整指导目录(2024年本)、无锡市制造业转型发展指导目录(2012年本)、宜兴市产业投资指导目录(2018年本)中允许类项目,不属于江苏省太

16、湖水污染防治条例、太湖流域管理条例禁止项目及不符合国家相关产业政策的项目,不使用中国严格限制的有毒化学品名录中物质为生产原料,采用先进的生产工艺,不涉及涂装工三提升”专项行动实施方案的通知(苏政办发201730号)、江苏省涂料中挥发性有机物限量(DB32/T3500-2019)中要求的涂料的项目;禁止使用国家明令禁止和淘汰的用能设备;引进项目的生产工艺、设备、能耗、污染物排放、资源利用等均须达到相关要求。艺。(2)限制引入类项目:产业结构调整指导目录(2019年本)(2021年12月30日修订)限制类清单。本项目不属于产业结构调整指导目录(2024年本)、无锡市制造业转型发展指导目录(2012

17、年本)、宜兴市产业投资指导目录(2018年本)中限制类项目。(3)新增重点污染物排放量且无总量指标来源等不符合总量控制的项目禁止建设。本项目新增重点污染物排放量可通过宜兴市内关停企业平衡,符合园区总量控制要求。空间布局约束万石镇工业集中区规划范围全部位于太湖流域一级保护区。在太湖流域一、二、三级保护区,禁止新建、改建、扩建化学制浆造纸、制革、酿造、染料、印染、电镀以及其他排放含磷、氮等污染物的企业和项目,城镇污水集中处理等环境基础设施项目和江苏省太湖水污染防治条例第四十六条规定的情形除外。在太湖流域一级保护区,禁止新建、扩建向水体排放污染物的建设项目,禁止新建、扩建畜禽养殖场,禁止新建、扩建高

18、尔夫球场、水上游乐等开发项目以及设置水上餐饮经营设施。本项目为其他未列明金属制品制造行业,不属于在太湖流域禁止建设的排放含磷、氮污染物的项目,无生产废水排放,职工生活污水接入宜兴市建邦南漕污水处理厂集中处理。与上位规划不一致的地块抓紧调整,稳妥、有序推进工业集中区后续开发。优化产业布局和结构,实施分区差别化的产业准入要求。园内现有环境敏感点必须按镇政府计划及工业集中区开发进度适时实施搬迁,工业集中区内新、扩建项目在满足防护距离要求的基础上,其厂界与敏感目标之间设置至少50m的防护距离,改建项目必须满足项目的环境防护距离要求。本项目设置的50m卫生防护距离内无环境敏感点,厂界距离最近敏感目标刘家

19、塘距离HOm,满足厂界与敏感目标之间设置至少50m的防护距离的要求。污染物排放管控严格实施污染物排放总量控制,将COD、氨氮、总磷、总氮、SO2、NoX、烟粉尘和挥发性有机物排放是否符合总量控制要求作为建设项目环境影响评价审批的前置条件。新建排放So2、NO2、烟/粉尘、VOCs的项目,实行现役源2倍削减。本项目挥发性有机物排放总量可通过宜兴市内关停企业平衡,生活污水通过宜兴市建邦南漕污水处理厂平衡,符合园区总量控制要求。废气污染物排放量:S22.852ta.NOx9.136tas颗粒物28.496ta、VOCsl1.461ta水污染物最终排放量:废水量48.33万ta.CoDl9.332t/

20、a、NH3-N1.450taTN5.799taTPO.1450tae本项目废气污染物排放量:非甲烷总嫌0.00252ta,排放总量可通过宜兴市内关停企业平衡;本项目无工业废水排放,生活污水通过宜兴市建邦南漕污水处理厂平衡。环境风险防控1、加强应急预案的编制与演练,开展园区环境风险评估,编制环境风险等级评估报告,建立健全环境应急机构和平台建设,完善环境应急救援队伍与物资储备,提升园区环境风险防控水平。2、生产、存储危险化学品及产生大量废水的企业,应配套有效措施,防止因渗漏污染地下水、土壤,以及因事故废水直排污染地表水体。产生、利用或处置固体废物(含危险废物)的企业,在贮存、转移、利用、处置固体废

21、物(含危险废物)过程中,应配套防扬散、防流失、防渗漏及其他防止污染环境的措施。3、布局管控,园区内部的功能布局应充分考虑风险源对区内及周边环境的影响,风险源应远离区内人群聚集的办公楼、周边村庄及河流,以减少对其他项目的影响;不同企业风险源之间应尽量远离,防止其中某一风险源发生风险事故引起其他风险源爆发带来的连锁反应,降低风险事故发生的范围。废水泄漏安全防范。提高事故状态下废水废液的收集效果,降低转移、输送的风险,合理设置应急事故池。根据污水产生、排放、存放特点,划分污染防治区,提出和落实不同区域面防渗方案,企业内部重点做好生产装置区、废水事故池及输水管道等的防渗工作。禁止引进危险化学品专用仓储

22、项目及专用物流集散中心项目。本项目不生产、存储危险化学品,无生产废水排放,本公司周围无化工企业,企业拟编制应急预案,按预案要求完善环境应急救援队伍与物资储备,并定期组织演练。资源开发利用要求(1)单位土地面积工业增加值15亿元/km2,单位工业增加值综合能耗W0.4吨标煤/万元,单位工业增加值水耗8m3万元。本项目单位工业增加值综合能耗为0.024吨标煤/万元,单位工业增加值水耗为0.4n?/万元。符合园区要求。(2)土地资源总量上限6.4605平方公里,建设用地总量上限6.0246平方公里,工业用地总量上限4.6239平方公里。本项目占地面积6782.7平方米,租用宜兴市浦欣商贸有限公司位于

23、宜兴市万石镇南漕村工业区的闲置车间,不新增用地,故本项目未超出土地资源开发上限。(3)水资源总量上限51.49万吨/年,其中工业用水量上限34.76万ta,本项目年用水量300ta,用水量较小,本项目建成后不会超过园区水资源总量上限。(4)规划能源利用主要为电能、天然气等清洁能源,视发展需求由市场配置供应。禁止新建、改建、扩建使用非清洁能源(如煤、生物质(含成型生物质)、石油焦、油页岩、原油、重油、渣油、煤焦油)的项目和设施。本项目只使用清洁能源电能。其他符合性分析1、与产业政策相符性分析本项目为C3399其他未列明金属制品制造项目,属于国民经济行业分类标准(2019年修订)(GB/T4754

24、-2017)中的C3831电线电缆制造。经查,本项目不属于产业结构调整指导目录(2021年修订)、无锡市制造业转型发展指导目录(2012年本)中的限制类和淘汰类,均属于允许类。本项目也不属于长江经济带发展负面清单指南(试行,2022年版)江苏省实施细则长江经济带发展负面清单指南宜兴市实施细则(试行)中的禁止类项目;本项目符合国家及地方的产业政策要求。2、用地规划相符性分析本项目不属于限制用地项目目录(2012年本)、禁止用地项目目录(2012年本)、江苏省限制用地项目目录(2013年本)、江苏省禁止用地项目目录(2013年本),项目位于江苏省无锡市宜兴市万石镇工业集中区北区,根据企业提供的不动

25、产权证书(编号:2020宜兴不动产权第0022757号)可知,项目用地性质为工业用地,同时根据宜兴市万石镇工业集中区规划用地规划,项目所在地用地性质为工业用地,符合当地用地性质。3、与江苏省太湖水污染防治条例(2021年修订)相符性分析第四十三条:“太湖流域一、二、三级保护区禁止下列行为:(一)新建、改建、扩建化学制浆造纸、制革、酿造、染料、印染、电镀以及其他排放含磷、氮等污染物的企业和项目,城镇污水集中处理等环境基础设施项目和第四十六条规定的情形除外;(二)销售、使用含磷洗涤用品;(三)向水体排放或者倾倒油类、酸液、碱液、剧毒废渣废液、含放射性废渣废液、含病原体污水、工业废渣以及其他废弃物;

26、(四)在水体清洗装贮过油类或者有毒有害污染物的车辆、船舶和容器等;(五)使用农药等有毒物毒杀水生生物;(六)向水体直接排放人畜粪便、倾倒垃圾(七)围湖造地;(八)违法开山采石,或者进行破坏林木、植被、水生生物的活动;(九)法律、法规禁止的其他行为。”第四十四条除二级保护区规定的禁止行为以外,太湖流域一级保护区还禁止下列行为:(一)新建、扩建向水体排放污染物的建设项目;(二)在国家和省规定的养殖范围外从事网围、网箱养殖,利用虾窝、地笼网、机械吸螺、底拖网进行捕捞作业;(三)新建、扩建畜禽养殖场;(四)新建、扩建高尔夫球场、水上游乐等开发项目;(五)设置水上餐饮经营设施;(六)法律、法规禁止的其他

27、可能污染水质的活动。除城镇污水集中处理设施依法设置的排污口外,一级保护区内已经设置的排污口应当限期关闭。本项目位于宜兴市万石镇工业集中区北区,项目属于太湖流域一级保护区。所属行业为“C3399其他未列明金属制品制造”,本项目营运期无生产废水产生及排放,仅生活污水可经过市政污水管网接管至宜兴市建邦南漕污水处理厂处理达标后排入横塘河,因此本项目的建设不违背太湖流域一级保护区限制规定,不违背江苏省太湖水污染防治条例规定。4、与太湖流域管理条例相符性分析根据太湖流域管理条例第四章第二十八条“禁止在太湖流域设置不符合国家产业政策和水环境综合治理要求的造纸、制革、酒精、淀粉、冶金、酿造、印染、电镀等排放水

28、污染物的生产项目,现有的生产项目不能实现达标排放的,应当依法关闭。”第二十九条规定:新孟河、望虞河以外的其他主要入太湖河道,自河口1万米上溯至5万米河道岸线内及其岸线两侧各IOoo米范围内,禁止下列行为:(一)新建、扩建化工、医药生产项目;(二)新建、扩建污水集中处理设施排污口以外的排污口;(三)扩大水产养殖规模。第三十条规定:太湖岸线内和岸线周边5000米范围内,淀山湖岸线内和岸线周边2000米范围内,太浦河、新孟河、望虞河岸线内和岸线两侧各IooO米范围内,其他主要入太湖河道自河口上溯至1万米河道岸线内及其岸线两侧各Iooo米范围内,禁止下列行为:(一)设置剧毒物质、危险化学品的贮存、输送

29、设施和废物回收场、垃圾场;(二)设置水上餐饮经营设施;(三)新建、扩建高尔夫球场;(四)新建、扩建畜禽养殖场;(五)新建、扩建向水体排放污染物的建设项目;(六)本条例第二十九条规定的行为。本项目位于宜兴市万石镇工业集中区北区,不在太湖流域管理条例中第二十九条和第三十条规定的范围内。本项目为C3399其他未列明金属制品制造,不属于造纸、制革、酒精、淀粉、冶金、酿造、印染、电镀等生产项目,不新增排口,同时符合国家规定的清洁生产要求。综上,符合太湖流域管理条例中相关规定。5、与无锡市水环境保护条例(2021年修订)相符性分析根据无锡市水环境保护条例(2021年修订)规定:第十四条实行化学需氧量、氨氮

30、、总磷、总氮等重点水污染物排放总量控制制度。排污单位排放水污染物,不得超过国家或者地方规定的水污染物排放标准和重点水污染物排放总量控制指标。第十六条新建、改建、扩建直接或者间接向水体排放污染物的建设项目和其他水上设施,应当依法进行环境影响评价。第十八条依照法律规定实行排污许可管理的企业事业单位和其他生产经营者,应当按照排污许可管理要求排放水污染物。第二十条直接或者间接向水体排放污染物的企业事业单位和其他生产经营者,应当按照规定在厂界内和厂界外分别设置便于检查、采样的规范化排污口,并设置符合要求的采样口、标识牌。本项目生活污水接管至宜兴市建邦南漕污水处理厂集中处理,排放的污染物总量可纳入宜兴市建

31、邦南漕污水处理厂的总量控制指标中;本项目依法编制环境影响报告表;本项目将按照排污许可管理要求排放水污染物;将按要求设置规范化排污口并设置符合要求的采样口和标识牌。因此,本项目符合无锡市水环境保护条例(2021年修订)相关要求。6、“三线一单”相符性分析(1)与生态保护红线相符性分析与江苏省国家级生态保护红线规划(苏政发201874号)和省政府关于印发江苏省生态空间管控区域规划的通知(苏政发2020l号)相符性分析本项目位于江苏省无锡市宜兴市万石镇工业集中区北区,综合江苏省国家级生态保护红线规划(苏政发201874号)和江苏省生态空间管控区域规划(苏政发2020l号),本项目与生态保护红线和生态

32、空间管控区域相关情况见表l-4o表14生态保护红线相关情况一览表生态空主导间保护生态范围面积(平方公里)与本项目国家级生态保护生态空间管控国家级I生态空I总面区域名称功能红线范围区域范围I生态保护红线面积间管控积区域面积三太湖(宜兴市)重要保护区地态统护湿生系保/分为两部分:湖体和湖岸。湖体为宜兴市太湖湖体范围。湖岸部分为沿湖岸5公里范围内的陆域;湖农镇东南部及张蜀路西侧区域;丁蜀镇西南侧区域0399.98案,E6m太湖(宜兴市)重要湿地地态统护湿生系保太湖湖体水域/244.130244.13E5600m由上表可知,本项目用地不在生态保护红线和生态空间管控区域内,符合生态红线保护的要求。与省政

33、府关于印发江苏省“三线一单”生态环境分区管控方案的通知(苏政发202049号)相符性分析表L5与江苏省“三线一单”生态环境分区管控方案相符性分析序号具体要求项目情况相符性空间布局约束1 .在太湖流域一、二、三级保护区,禁止新建、改建、扩建化学制浆造纸、制革、酿造、染料、印染、电镀以及其他排放含磷、氮等污染物的企业和项目,城镇污水集中处理等环境基础设施项目和江苏省太湖水污染防治条例第四十六条规定的情形除外。2 .在太湖流域一级保护区,禁止新建、扩建向水体排放染物的建设项目,禁止新建、扩建畜禽养殖场,禁止新建、扩建高尔夫球场、水上游乐等开发项目以及设置水上餐饮经营设施。3 .在太湖流域二级保护区,

34、禁止新建、扩建化工、医药生产项目,禁止新建、扩建污水集中处理设施排污口以外的排污口。本项目位于太湖流域一级保护区。本项目为C3399其他未列明金属制品制造,不属于太湖流域一级保护区禁止项目:本项目不排放生产废水,生活污水接管至宜兴市建邦南漕污水处理厂集中处理。符合污染物排放管控城镇污水处理厂、纺织工业、化学工业、造纸工业、钢铁工业、电镀工业和食品工业的污水处理设施执行太湖地区城镇污水处理厂及重点工业行业主要水污染物排放限制。本项目不属于城镇污水处理厂、纺织工业、化学工业、造纸工业、钢铁工业、电镀工业和食品工业。符合环境风险防控1运输剧毒物质、危险化学品的船舶不得进入太湖。2禁止向太湖流域水体排

35、放或者倾倒油本项目无生产废水产生,生活污水可经市政污水管网排入宜兴市建符合类、酸液、碱液、剧毒废渣废液、含放射性废渣废液、含病原体污水、工业废渣以及其他废弃物。3加强太湖流域生态环境风险应急管控,着力提高防控太湖蓝藻水华风险预警和应急处置能力。邦南漕污水处理厂处理,不向水体排放污染物,生产过程中无生产废水排放。资源利用效率要求L太湖流域加强水资源配置与调度,优先满足居民生活用水,兼顾生产、生态用水以及航运等需要。2.2020年底前,太湖流域所有省级以上开发区开展园区循环化改造。本项目所使用的能源主要为水、电,物耗及能耗水平较低。本项目所选工艺设备选用了高效、先进的设备,提高了生产效率,降低了产

36、品的损耗率,减少原料的用量和废物的产生量,减少物流运输次数和运输量,节省能源。符合综上所述,本项目符合省政府关于印发江苏省“三线一单”生态环境分区管控方案的通知(苏政发【2020】49号)的要求。与无锡市“三线一单生态环境分区管控实施方案相符性分析本项目位于江苏省无锡市宜兴市万石镇工业集中区北区,属于重点管控单元。本项目与无锡市“三线一单”生态环境分区管控实施方案(锡环委办202040号)的相符性分析具体情况见下表。表L6本项目与无锡市生态环境分区管控实施方案相符性分析管控类别重点管控要求项目情况相符性空间布局约束(1)禁止以生产基础化工原料、科技含量低的项目入园;禁止其废水对生化处理工艺冲击

37、很大、且难以恢复的项目入园;有“三致”污染物排放的项目禁止入园;有重金属污染的项目禁止入园;毒性强的有机化工中间体项目禁止入园;小化工项目律禁止入园:入园印染项目必须从严控制,拒绝纯粹从事一般印染加工的项目,小印染一律禁止入园。(2)化工项目:园区取消化工产业定位,不再引进新的化工生产项目,保留的化工企业仅进行安全环保整治。本项目为C3399其他未列明金属制品制造,不属于禁止项目;本项目不属于化工项目。符合污染物排放管控(1)严格实施污染物总量控制制度,根据区域环境质量改善目标,采取有效措施减少主要污染物排放总量,确保区域环境质量持续改善。(2)园区污染物排放总量不得突破环评报告及批复的总量。

38、本项目排放的废气在区域内平衡,本项目不产生生产废水,生活污水经化粪池预处理后接管至宜兴市建邦南漕污水处理厂,水污染物总量在污水处理厂总量中平衡。符合环境风险防控(1)高度重视并切实加强园区环境安全管理工作,制定危险化学品的登记管理制度,在园区基础设施和企业生产项目运营管理中须制定并落实事故防范对策措施和应急预案。入区企业的各危险化学品库区及使用危险化学品的生产装置周边须设置物料泄漏应急截流沟,防止泄漏物料进入环境,园区及企业须储备必要的事故应急物资设备,并定期组织实战演练,确保园区环境安全。(2)污水处理厂及排放工业废水的企业均须设置足够容量的事故污水池,严禁污水超标排放。(3)明确各入园企业

39、的卫生防护距离。(1)本项目正式生产前,将按照要求制定风险防范措施,编制完善突发环境事件应急预案,防止发生环境污染事故。(2)本项目不属于污水处理厂,不产生生产废水,生活污水经化粪池预处理后可以达到接管标准后排放。(3)根据后文分析,本项目设置以生产车间为界50m卫生防护距离。符合资源利用效率要求禁止销售使用燃料为“II类”(较严),具体包括:1、除单台出力大于等于20蒸吨/小时锅炉以外燃用的煤炭及其制品。2、石油焦、油页岩、原油、重油、渣油、煤焦油。本项目不涉及禁止销售使用的燃料。符合本项目位于宜兴市万石镇工业集中区(北区),属于重点管控单元,根据宜兴市万石镇工业集中区环境管控单元准入清单,

40、本项目与其相符性分析如下:表17与宜兴市万石镇工业集中区环境管控单元准入清单相符性分析境控元称环三-类型宜兴市万石镇镇工业集中区环境管控单元准入清单本项目情况相符性宜兴市万石镇工业集中区重点管控单元空间布局约束各类开发建设活动应符合无锡市国土空间总体规划、控制性详细规划等相关要求。优化产业布局和结构,实施分区差别化的产业准入要求。合理规划居住区与园区,在居住区和园区、企业之间设置防护绿地、生态绿地等隔离带。本项目为金属制品加工项目,不属于前述禁止、限制引进的产业及项目;不属于江苏省太湖条例禁止建设项目;不属于高污染、高能耗、资源性(“两高一资”)项目、化工项目。本项目距离最近的生态空间管控区“

41、太湖(宜兴市)重要保护区”约60()m,距离最近的国家级生态保护红线范围“太湖(宜兴市)重要湿地”约5600m,不会对区内太湖(宜兴市)重要保护区、太湖(宜兴市)重要湿地生态红线保护区域产生不良环境和生态影响。相符污染物排放管严格实施污染物总量控制制度,根据区域环境质量改善目标,采取有效措施减少主要污染物排放总量,确保区域环境质量持续改善。本项目涂胶、烘干工序产生的有机废气经“两级活性炭吸附”装置处理后通过20m高排气筒达标排放,生活污水接入宜兴市建邦南漕污水处理厂集中处理,不直接排入外环境,最大程度的削控减污染物排放量,项目实施后污染物排放量均可在区域总量内平衡,满足区域环境质量底线的要求。

42、环境风险防控园区建立环境应急体系,完善事故应急救援体系,加强应急物资装备储备,编制突发环境事件应急预案,定期开展演练。生产、使用、储存危险化学品或其他存在环境风险的企事业单位,应当制定风险防范措施,编制完善突发环境事件应急预案,防止发生环境污染事故。加强环境影响跟踪监测,建立健全各环境要素监控体系,完善并落实园区日常环境监测与污染源监控计划。项目建成后将按要求编制应急预案,厂区储备一定量环境应急装备和物资,针对可能出现的情况,制定周密全面的应急措施方案,同时做好与园区应急预案、宜兴市万石镇工业集中区应急预案的联动。资源开发效率要求禁止销售使用燃料为“H类“(较严),具体包括:1、除单台出力大于

43、等于20蒸吨/小时锅炉以外燃用的煤炭及其制品。2、石油焦、油页岩、原油、重油、渣油、煤焦油。禁止使用国家明令禁止和淘汰的用能设备。引进项目的生产工艺、设备、能耗、污染物排放、资源利用等均须达到相关要求。本项目不涉及石油焦、油页岩、原油、重油、渣油、煤焦油等燃料的销售及使用。不涉及国家明令禁止和淘汰的用能设备;引进项目的生产工艺、设备、能耗、污染物排放、资源利用等均达到相关要求。根据上表,本项目符合无锡市“三线一单”生态环境分区管控实施方案(锡环委办202040号)的相关要求。(2)与环境质量底线相符性分析根据2022年度宜兴市环境状况公报可知,2022年宜兴市全市环境空气中PM25、SO2、P

44、Mlo和NO2年均值、Co24小时平均值能够达到环境空气质量标准(GB3095-2012)二级标准,O38小时平均值超过环境空气质量标准(GB3095-2012)二级标准,故宜兴市为环境空气质量不达标区,超标因子为03。为改善无锡市环境空气质量情况,无锡市市政府印发无锡市大气环境质量限期达标规划(2018-2025),根据业结煤炭服务现全环境均可建设水,用电准入2022体如表无锡市大气环境质量限期达标规划分析内容,通过采取调整产构、推进工业领域全行业、全要素达标排放、调整能源结构,控制消费总量、加强交通行业大气污染防治、严格控制扬尘污染、加强业和生活污染防治等措施后,无锡市环境空气质量预计20

45、25年可实面达标。根据2022年度宜兴市环境质量公报,区域水环境达到地表水质量标准(GB38382002)中III类水质的要,水环境质量现状较好。本项目建设后营运期产生的各项污染物通过相应的治理措施处理后达标排放,本项目环境风险可控制在安全范围内,因此,本项目的对区域环境质量影响较小,符合环境质量底线的相关规定要求。(3)与资源利用上线相符性分析本项目选用高效的工艺和设备,物耗和能耗较低。项目用水为自来不会对当地自来水供应状况产生明显影响;项目所用能源为电能,量不会超出当地负荷,建设项目建设不会突破资源利用上线。(4)与环境准入负面清单相符性分析本项目为C3399其他未列明金属制品制造,对照产

46、业政策、市场负面清单(2022年版)、长江经济带发展负面清单指南(试行,年版)(苏长江办【2022】7号)等文件,分析与其相符性,具下:-8与国家及地方产业政策、市场准入负面清单等相符性分析序号内容项目情况相符性分析1产业结构调整指导目录(2024年本)本项目属于C3399其他未列明金属制品制造,不属于其限制类和淘汰类项目,属于“鼓励类相符2市场准入负面清单(2022版)本项目不属于禁止准入类项目。相符3江苏省产业结构调整限制、淘汰和禁止目录(2018版)本项目属于C3399其他未列明金属制品制造,不属于其规定的限制、淘汰和禁止类项目。相符4长江经济带发展负面清单指南(试行,2022年版)本项目属于C3399其他未列明金属制品制造,不属于文件中禁止类项目。相符

展开阅读全文
相关资源
猜你喜欢
相关搜索
资源标签

当前位置:首页 > 在线阅读 > 生活休闲


备案号:宁ICP备20000045号-1

经营许可证:宁B2-20210002

宁公网安备 64010402000986号