ETF基金业务培训资料.docx

上传人:夺命阿水 文档编号:1504407 上传时间:2024-06-29 格式:DOCX 页数:16 大小:62.84KB
返回 下载 相关 举报
ETF基金业务培训资料.docx_第1页
第1页 / 共16页
ETF基金业务培训资料.docx_第2页
第2页 / 共16页
ETF基金业务培训资料.docx_第3页
第3页 / 共16页
ETF基金业务培训资料.docx_第4页
第4页 / 共16页
ETF基金业务培训资料.docx_第5页
第5页 / 共16页
点击查看更多>>
资源描述

《ETF基金业务培训资料.docx》由会员分享,可在线阅读,更多相关《ETF基金业务培训资料.docx(16页珍藏版)》请在课桌文档上搜索。

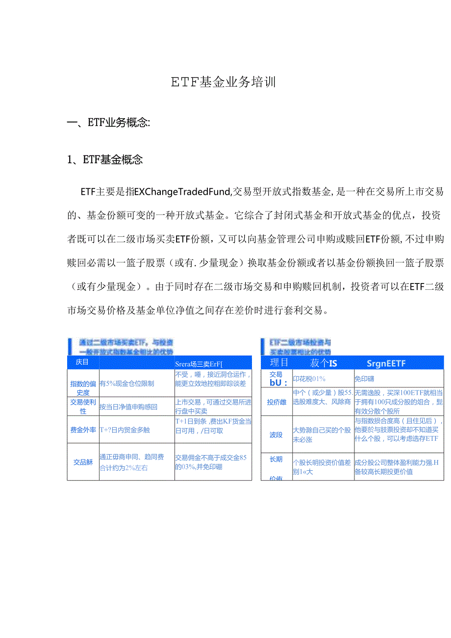
1、ETF基金业务培训一、ETF业务概念:1、ETF基金概念ETF主要是指EXChangeTradedFund,交易型开放式指数基金,是一种在交易所上市交易的、基金份额可变的一种开放式基金。它综合了封闭式基金和开放式基金的优点,投资者既可以在二级市场买卖ETF份额,又可以向基金管理公司申购或赎回ETF份额,不过申购赎回必需以一篮子股票(或有.少量现金)换取基金份额或者以基金份额换回一篮子股票(或有少量现金)。由于同时存在二级市场交易和申购赎回机制,投资者可以在ETF二级市场交易价格及基金单位净值之间存在差价时进行套利交易。庆目Srera场三卖ErF指数的偏史度有5%现金仓位限制不受,唾,接近洞仓运

2、作,能更立效地控粗即踪谈差交易使利性按当日净值申购感回上市交易,可通过交易所进行盘中买卖费金外率T+?日内贸金多触T+1日到条,费出KF货金当日可用,/日可取交品稣通正毋商申同、趋同费合计约为2%左右交易佣金不高于成交金85的03%,并免印硼理目菽个ISSrgnEETF交曷bU:卬花税01%免印礴投疥雌中个(或少量)股55.选股难度大、风除商无需逸股,买深100ETF就相当于拥有100只成分股的俎合,髭有效分散个股所波段大势滁自己买的个股未必涨与指数损合度高(且住见后),他要於与肢票投资却不知道买什么个股,可以考虑选存ETF长期价侑个股长明投资价值差别1大成分股公司整体盈利能力强.H备较高长期

3、投更价值2、申购赎回清单的内容和格式(1)申购藤回清单的内容:T申购赎回清单内容包括母小申购赎回单位所对应的组合证券、现金替代、T日预估现金差额、T-I日现金差额、基金份额净值及其他相关内容。(2)组合证券组合证券是指本基金投资组合所包含的全部或部分证券。申购赎Im清单将公告最小申购赎回单位所对应的各组合证券名称、证券代码及数量。(3)现金替代相关内容现金替代是指申购、赎回过程中,投资者按基金合同和招募说明书的规定,用于替代组合证券中部分证券的肯定数量的现金。采纳现金替代是为了在相关成份股停牌等状况下便利投资者的申购、提高基金运作的效率,基金管理人在制定具体的现金替代方法时遵循公允及公开的原则

4、,以爱护基金份额持有人利益为动身点,并进行刚好充分的信息披露。).现金替代分为3种类型:禁止现金替代(标记为“禁止”)、可以现金替代(标记为“允许”)和必需现金替代(标记为“必需”)。禁止现金替代是指在申购、赎回基金份额时,该成份证券不允许运用现金作为替代。可以现金替代是指在申购基金份额时,允许运用现金作为全部或部分该成份证券的替代,但在赎回基金份额时,该成份证券不允许运用现金作为替代。必需现金替代是指在申购、赎回基金份额时,该成份证券必需运用现金作为替代。B).可以现金替代适用情形:可以现金替代的证券主要是因当天停牌等缘由导致投资者无法在申购时买入的证券。替代金额:对于可以现金替代的证券,替

5、代金额的计算公式为:替代金额=替代证券数量X该证券经除权调整的T-I日收盘价(1+现金替代保证金率)收取现金替代保证金的缘由是,对于运用现金替代的证券,基金管理人需在证券复原交易后买入,而实际买入价格加上相关交易费用后及申购时的最新价格可能有所差异。假如预先收取的金额高于基金购入该部分证券的实际成本,则基金管理人将退还多收取的差额;假如预先收取的金额低于基金购入该部分证券的实际成本,则基金管理人将向投资者收取欠缺的差额。替代金额的处理程序T口,基金管理人在申购赎回清单中公布现金替代保证金率,并据此收取替代金额。在T口后被替代的成份证券有正常交易的2个交易口(简称为T+2日)内,基金管理人将以收

6、到的替代金额买入被替代的部分证券。T+2终,若已购入全部被替代的证券,则以替代金额及被替代证券的实际购入成本(包括买入价格及交易费用)的差额.确定基金应退还投资者或投资者应补交的款项:若未能购入全部被替代的证券,则以替代金额及所购入的部分被替代证券实际购入成本加上依据T+2日收盘价计算的未购入的部分被替代证券价值的差额,确定基金应退还投资者或投资者应补交的款项。特例状况:若自T起,交易所正常交易口已达到20口而该证券正常交易日低于2日,则以替代金额及所购入的部分被替代证券实际购入成本加上依据最近一次收盘价计算的未购入的部分被替代证券价值的差额.确定基金应退还投资者或投资者应补交的款项。T+2口

7、后第1个工作(若在特例状况下,则为T口起第21个交易日),基金管理人将应退款和补款的明细数据发送给登记结算机构,登记结算机构办理现金替代多退少补资金的清算;T+2后第2个工作日(若在特例状况下,则为T日起第22个交易日),登记结算机构办理现金替代多退少补资金的交收。O.必需现金替代适用情形:必需现金替代的证券主要是因标的指数调整将被剔除、或基金管理人出于爱护持有人利益原则等缘由认为有必要实行必需现金替代的成份证券。替代金额:对于必需现金替代的证券,基金管理人将在申购赎回清单中公告替代的肯定数量的现金,即“固定替代金额”。固定替代金额的计算方法为申购赎回清单中该证券的数量乘以其经除权调整的Al日

8、收盘价。(4)预估现金差额相关内容预估现金差额是指由基金管理人估计并在T口申购赎回清单中公布的当日现金差额的估计值,预估现金差额由代办证券公司预先冻结。预估现金差额的计算公式为:T日预估现金差额=TT日最小申购赎回单位的基金资产净值一(申购赎回清单中必需用现金替代的固定替代金额+申购赎回清单中可以用现金替代成份证券的数量及T日经除权调整的前收盘价乘积之和+申购赎回清单中禁止用现金替代成份证券的数量及T日经除权调整的前收盘价乘积之和)其中,T日经除权调整的前收盘价由证券交易所供应。另外,若T口为基金分红除息口,则计算公式中的“T-1最小申购赎回单位的基金资产净值”需扣减相应的收益安排数额。预估现

9、金差额的数值可能为正、为负或为零。(5)现金差额相关内容T口现金差额在T+1口的申购赎回清单中公告,其计算公式为:T日现金差额=T日最小申购赎回单位的资产净值-(申购赎回清单中必需用现金替代的固定替代金额+申购赎回清单中可以用现金替代成份证券的数*及T日收盘价乘积之和+申购赎回清单中禁止用现金替代成份证券的数量及T日收盘价乘积之和)T日投资者申购、赎回基金份额时,需按T+1日公告的T日现金差额进行资金的清算交收。现金差额的数值可能为正、为负或为零。在投资者申购时,如现金差额为正数,则投资者应依据其申购的基金份额支付相应的现金,如现金差额为负数,则投资者将依据其申购的基金份额获得相应的现金;在投

10、资者赎回时,如现金差额为正数,则投资者将依据其赎回的基金份额获得相应的现金,如现金差额为负数,则投资者应依据其赎回的基金份额支付相应的现金。(6)申购赎回清单的格式T口申购赎回清单的格式举例如下:基本信息最新公告口期2006-470基金名称易方达深证100ETF交易型开放式指数基金基金管理公司名称易方达基金管理有限公司基金代码159901标的指数代码399330T-I口信息内容现金差额(单位:元)0母小申购赎回单位资产净值(单位:元)1052916.55基金份额净值(单位:元)1.053T日信息内容预估现金差额(单位:元)1618.55最小申购赎回单位(单位:份)1,000,000T口最小申购

11、赎回单位分红金额(单位:元)无是否须要公布TOPV是是否允许申购是是否允许赎回是可以现金替代比例上限20%成份股信息内容证券代码证券简称股票数量现金替代标记可以现金替代保证金率固定替代金额000001深发展A6300禁止000002G万科A12900禁止000009深宝安A2600禁止000016深康佳A1300禁止000021深科技A900禁止000022深赤湾A400禁止000024G招商局HOO禁止000027深能源A2200允许0.21说明:此表仅为示意。二、ETF基金会计核算方法1、新增会计科目:共同类科目:现金替代款、现金余额、其他应付款可退替代款、应付替代款资产类科目:投资估值增

12、值可退替代款权益类科目:基金份额折算调整O当400101设置为实收基金,基金份额折算调整设置为400102时,4001科目的科目性质不的设置为实收基金,否则在统计实收基金时会记入400102科目o损益类科目:投资估值损益.可退替代款2、会计核算方法 T日生成申购、赎回凭证 l口结转现金替代款 T+2日结转现金差额 证券交易业务的处理 现金替代款的估值处理 Y口或者第20个交易口结转应付替代款(1) T日申购赎回凭证读取交易所数据,获得当口基金申购赎回的股票数量、现金替代金额以及申购赎回的份额,生成当日的申购赎回凭证。申购凭证:借:股票投资一股票1(申购的股票数量X当日收盘价)股票投资一股票n现

13、金替代款(替代标记为可以现金替代、必需现金替代的股票的替代金额之和)现金差额款(T日创设单位的净值一T日股票篮估值)X申购份额/最小申购赎回单位)贷:实收基金(申购的份额)份额折算调整(份额调整余额/T日净值X申购净值)损益平准金.未实现(未实现利得/T口净值义申购净值)损益平准金.已实现(轧差金额)其他应付款.可退替代款(标识为可以现金的股票替代金额一按收市价估值金额)其中:创设单位的净值=当日资产净值/当日实收基金份额X最小申购赎回单位申购净值=股票投资+现金差额+现金替代款一可退替代款雇回凭证:借:实收基金(赎回的基金份额)份额折算调整(份额调整余额/T口净值X赎回净值)损益平准金.未实

14、现(未实现利得/T日净值X赎回净值)损益平准金一已实现(轧差金额)贷:股票投资一股票1(移动加权成本)股票投资一股票1(移动加权估值增值)股票投资股票n(移动加权成本)股票投资股票n(移动加权估值增值)差价收入(股票市值合计一股票移动加权成本合计一股票移动加权估值增值合计)现金差额款(T日创设单位的净值一T日股票篮估值)X赎回份额/最小申购赎回单位)现金替代款(赎Im现金替代款)借:公允价值变动损益贷:差价收入(2) T+1现金替代款结转假如T日申购凭证中借记的现金替代款大于赎回凭证中贷记的现金替代款,则结转分录为:借:银行存款/清算备份金贷:现金替代款假如T日申购凭证中借记的现金替代款小于赎

15、回凭证中贷记的现金替代款,则结转分录为:借:现金替代款贷:银行存款/清算备份金(3) T+2日结转现金差额假如T口申购份额确认凭证中借记的现金差额大于T赎回确认凭证中贷记的现金差额,则结转分录为:借:银行存款/清算备份金贷:现金差额假如T申购份额确认凭证中借记的现金差额小于T口赎回份额确认凭证中贷记的现金差额,则结转分录为:借:现金差额贷:银行存款/清算备份金(4)补票的处理在处理当日股票买入时,应能区分买入的是补购的投资者现金替代的股票还是单纯的股票买入。假如买入的股票不是应补的股票,依据一般股票买入处理。假如买入的股票是应补的股票,除了制作一般的股票买入凭证:借:股票投资交易费用贷:证券清

16、算款应付交易班用之外,还应制作补票分录:借:其他应付款.可退替代款(依据股票替代台账中的“第一次补票数据”栏目或者“其次次补票数据”栏目中的“可退替代款”计入)贷:应付替代款(依据股票替代台账中的“第一次补票数据”栏目或者“其次次补票数据”栏目中的应付替代款”计入)替代损益(轧差算出)(5)现金替代款的估值处理若为估值增值,则:借:投资估值增值.可退替代款贷:公允价值变动损益.可退替代款若为估值减值,则:借:公允价值变动损益.可退替代款贷:投资估值增值一可退替代款其中:剩余补券数量=申购数量+总送股数量一第一次补票数量一其次次补票数量一强制处理的数量估值增值/减值=剩余补券数量X(当日收盘价+

17、(派息金额+权证价值一申购数量X申购成本)/(申购数量+实际送股数量)一昨日估值增值余额(6)Y日或者第20个交易日结转应退的应付替代款的结转退款分录:借:应付替代款贷:银行存款补款分录:借:银行存款贷:应付替代款实际划出和划入的金额从台账中中获得。3、台帐的内容和备份复原原理设其余台账为a、通过应补股票余额表获殳有未,工乔ii的是为rE于由是b日x.-ZXW息的数据2来保存价依算法填写依算法填写“八.依尊法填写,FCate)(ETFAccouni)完全在进行备份业夕1期(ClteDate):“八先期用来表示当口zX匕务处理的口F有,产小)。广:有,备份产准日期0:备份年港口期是基于业务口期章

18、的,等于一业务日期Fl作日舸/VeD广一一1、.依算法填W分为卜/1:首先用除台X/手的F)ate性段嗦于各份标准J剧的:!汨历史备份比据卜混介账信息依算法填按当口收皋刖+1冷-1.TF,出UJ能存在多次读入得:与日应处理全部股票;卜I5r.T,12士空空j,这样白q重复更新将导致当界:&;HrT美日HTtg日峪【所以系统应当有一4读取登记公司数赧保吵九1漫的台账状态都为昨口的口终正确数据。I在口终次,系处理完毕(定义一个这样的时点)进行备份,在次口对台表中的申购日期小于等于业务日期-30(GejWorkDay(ClteDate,-30)并且申购口期小于等于业务日期的数据备份至台账备份数据表中

19、(这里选取-30为备份数据标准的考虑是业务规则允许地大口期20个交易口的状况,那么这样台账信息表中就可能存在待补股票的数据为T-20口,还有考虑到可能存在的业务规范的改变,将备份期间延长至-30的标准)。上面提到台账备份数据表和台账信息表字段差异只有备份口期(FDate),所以在插入的时候须要插入备份日期(也就是业务日期的下一个工作日,这里的备份口期应当理解为此口期的数据应当在哪口进行复原)。这里主要是考虑到在进行复原的时候须要任原的数据为前日口终,也就是复原口未起先业务的一个状态。更原:复原工作分为两个步骤,1:首先删除台账中申购日期大于等于业务口期一31口的台账数据(GetJVorkDay

20、(dteDate,-31),这里复原数据选取-31日和备份时-30日存在1天的差异,缘由是因为备份时是T日,复原时是T+1口。2:复原数据,将台账备份数据表中备份日期(FDale)等于业务日期的数据插入到台账数据表中。三、ETF业务流程:1、读取T日股票蓝数据(1)通过导入申购赎回清单,系统应至少获得以下数据:A.股票篮中的全部股票代码;B.股票篮中每一只股票的数量;C.股票篮中每一只股票的替代属性,即0、1或者2:D.股票篮中每一只股票的总金额。该数据系统保存到gpskcp表中。(2)进行台帐复原工作。(3)依据当天股票买入状况,进行台帐中补票的记录。2、生成T日补票凭证3、生出估值表1,目

21、的产生当天的现金差额.估值增值凭证处理依次的问题,因为估值表净值市值的计算,并不是依据估值增值凭证,所以估值增值凭证可以放到产生估值表一之后完成,但这样估值表一产生完后,系统会提示“估值表净值和财务帐余额不符”,缘由就是当时没有产生估值增值凭证,后面补上就是了。后面产生的申购赎回凭证,虽然股票成本是依据市值入账的,但在理论上还会存在因为申购赎回凭证股票数量变更,产生估值增值尾差的可能行,所以估值增值凭证放到产生估值表一之后,估值表二之前处理。4、读入T日申购麒回数据(1)通过读入申购赎回数据,系统可以获得如卜数据:A.篮子申购赎回份额:B.全额现金替代申购份额;C.现金替代金额;D.申购赎回所引起的股票变动状况;E.券商和投资者申购赎回的具体资料。该数据系统保存到ETFIa表中。其中ETFta是按套账、月份建表的,要求财务帐中每月要进行结帐,进入估值系统ETF模块后,系统自动建表。(2)产生申购日期为T日的台帐数据。(3)进行台帐备份工作。5、产生T日申购赎回凭证6、产生估值表二,最终估值表7、读取登机公司对账数据核对当日的申购赎回总份额、当日替代金额总额、当日的现金差额总额,这些数据是否一样。8、导出净值、退补文件

展开阅读全文
相关资源
猜你喜欢
相关搜索
资源标签

当前位置:首页 > 在线阅读 > 生活休闲


备案号:宁ICP备20000045号-1

经营许可证:宁B2-20210002

宁公网安备 64010402000986号