平瓦屋面监理实施细则.doc

上传人:夺命阿水 文档编号:16482 上传时间:2022-06-30 格式:DOC 页数:8 大小:159.50KB
返回 下载 相关 举报
平瓦屋面监理实施细则.doc_第1页
第1页 / 共8页
平瓦屋面监理实施细则.doc_第2页
第2页 / 共8页
平瓦屋面监理实施细则.doc_第3页
第3页 / 共8页
平瓦屋面监理实施细则.doc_第4页
第4页 / 共8页
平瓦屋面监理实施细则.doc_第5页
第5页 / 共8页
点击查看更多>>
资源描述

《平瓦屋面监理实施细则.doc》由会员分享,可在线阅读,更多相关《平瓦屋面监理实施细则.doc(8页珍藏版)》请在课桌文档上搜索。

1、0407平瓦屋面监理实施细则依据标准:建筑工程施工质量验收统一标准GB50300-2001屋面工程施工质量验收规范GB50207-20021、范围本工艺标准适用于工业与民用建筑平瓦屋面工程。平瓦屋面是采用黏土、水泥等材料制成的平瓦铺设在钢筋混凝土或木基层上进行防水。它适用于防水等级为级、级、级以及坡度不小于20的屋面。在大风或地震地区。平瓦屋面应采取措施使瓦与屋面基层固定牢固。2、施工准备2.1材料要求2.1.1平瓦和脊瓦的规格及质量要求平瓦主要是指传统的黏土机制平瓦和水泥平瓦,平瓦屋面由平瓦和脊瓦组成,平瓦用于铺盖坡面,脊瓦铺盖于屋脊上。黏土平瓦及其脊瓦是以黏土压制或挤压成型、干燥焙烧而成。

2、水泥平瓦及脊瓦是用水泥、砂加水搅拌经机械滚压成型,常压蒸汽养护后制成。2.1.1.1黏土平瓦及脊瓦的规格和质量要求黏土平瓦及脊瓦的规格尺寸及质量要求分别见表2.1.1.1.1表2.1.1.1.。黏土平瓦的规格及主要规格尺寸(mm)表2.1.1.1.1产品类别规格基本尺寸平瓦400240360220厚度瓦槽深度边筋高度搭接部分长度瓦抓头尾内外槽压制瓦挤出瓦后抓有效高度10201Ot350702540具有四个瓦抓保证两个后抓5脊瓦L300b180AL1dh110202535b415黏土平瓦的尺寸允许偏差(mm)表2.1.1.1.2外形尺寸范围优等品一等品合格品L(b)350568250(b)350

3、457200(b)250345L(b)200234黏土平瓦的表面质量要求表2.1.1.1.3缺陷项目优等品一等品合格品有釉类瓦无釉类瓦缺釉、斑点、落脏、棕眼、熔洞、图案缺陷、烟熏、釉缕、釉泡、釉裂斑点、起包、熔洞、麻面、图案缺陷、烟熏距1m处目测不明显距2m处目测不明显距3m处目测不明显色差、光泽差色差距3m处目测不明显黏土平瓦的裂缝长度允许范围表2.1.1.1.4产品类别裂纹分类优等品一等品合格品平瓦未搭接部分的贯穿裂纹不允许边筋断裂不允许搭接部分的贯穿裂纹不允许不得延伸至搭接部分的12处非贯穿裂纹(mm)不允许3050脊瓦未搭接部分的贯穿裂纹不允许搭接部分的贯穿裂纹不允许不得延伸至搭接部分

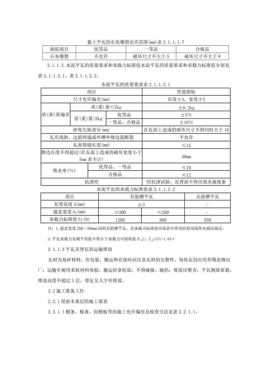
4、的12处非贯穿裂纹不允许3050黏土平瓦的最大允许变形(mm)表2.1.1.1.5产品类别优等品一等品合格品平瓦345脊瓦最大外形尺寸L(6)3506810250L(6)2kg优等品5一等品、合格品10掉角欠缺部分(mm)在瓦面上造成的破坏尺寸不得同时大于10瓦爪残缺、边筋坍塌或外槽外缘边筋断裂不允许瓦面裂缝长度(mm)15擦边长度不得超过(在瓦面上造成的破坏宽度小于5mm者不计)30mm吸水率()优等品、一等品10合格品12抗渗性经抗渗试验,瓦背面不得出现水滴现象水泥平瓦的承载力标准值表2.1.1.2.2项目有筋槽平瓦无筋槽平瓦瓦脊高度d(mm)d5-遮盖宽度b1(mm)300200-承载力

5、标准值Fc(N)1200800550注:1.遮盖宽度200300mm间的有筋槽平瓦,其承载力标准值应按表中所列的值用线性内插法确定。2.平瓦承载力实测平均值不得小于承载力可验收值(Fok);FokFc+1.642.1.1.3平瓦及脊瓦的运输堆放瓦材为易碎材料,在包装、搬运和存放时应注意瓦材的完整性。每块瓦均应用草绳花缠出厂;运输车厢用柔软材料垫稳,搬运轻拿轻放,不得碰撞、抛扔;堆放应整齐,平瓦侧放靠紧,堆放高度不超过5层,脊瓦呈人字形堆放。2.2施工准备工作2.2.1屋面木基层的施工要求2.2.1.1檩条、椽条、封檐板等的施工允许偏差及检查方法见表2.2.1.1。檩条、椽条、封檐板质量检查表表

6、2.2.1.1项次项目允许偏差(mm)检查方法1檩条、椽条方木截面-2钢尺量原木梢径-5钢尺量,椭圆时取大小径的平均值间距-10钢尺量方木上表面平直4沿坡拉线钢尺量原木上表面平直72油毡搭接宽度-10钢尺量3挂瓦条间距54封山、封檐板平直下边缘5拉10m线,不足10m拉通线。钢尺量表面82.2.1.2挂瓦条的施工要求:1)挂瓦条的间距要根据平瓦的尺寸和一个坡面的长度经计算确定,粘土平瓦一般间距为280330mm。2)檐口第一根挂瓦条,要保证瓦头出檐(或出封檐板外)5070mm;上下排平瓦随头和瓦尾的搭扣长度5070mm;屋脊处两个坡面上最上两根挂瓦条,要保证挂瓦后两个瓦尾的间距在搭盖脊瓦时,脊

7、瓦搭接瓦尾的宽度每边不小于40mm。3)挂瓦条断面一般为30mm30mm,长度一般不小于3根椽条间距,挂瓦条必须平直(特别是保证挂瓦条上边口的平直),接头在椽木上,钉置牢固,不得漏钉,接头要错开。同一椽木条上不得连续超过3个接头;钉置椽口条(或封椽板)时,要比挂瓦条高2030mm,以保证椽口第一块瓦的平直;钉挂瓦条一般从椽口开始逐步向上至屋脊,钉置时,要随时校核挂瓦条间距尺寸的一致。为保证尺寸准确,可在一个坡面两端,准确量;瓦条间距,通长拉线钉挂瓦条。(3)木板基层上加铺油毡层的施工:油毡应平行屋脊自下而上的铺钉;檐口油毡应盖过檐板上边口1020mm;油毡长边搭缝不小于lOOmm,短边搭缝不小

8、于150mm,搭接边要钉住,不得翘边;上下两层短边搭接缝要错开500mm以上;油毡用顺水条(可用灰板条)垂直屋脊方向钉住,间距不大于500mm;要求油毡铺平铺直,压毡条钉置牢靠,钉子不得直接在油毡上随意乱钉;油毡的毡面必须完整,不得有缺边破洞。2.2.2平瓦铺挂前的准备工作2.2.2.1堆瓦:平瓦运输堆放应避免多次倒运。要求平瓦长边侧立堆放,最好一顺一倒合靠紧。堆放成长条形,高度以56层为宜,堆放、运瓦时,要稳拿轻放。2.2.2.2选瓦:平瓦的质量应符合要求。砂眼、裂缝、掉角、缺边、少爪等不符合质量要求觌定的不宜使用,但半边瓦和掉角、缺边的平瓦可用于山檐边、斜沟或斜脊处,其使用部分的表面不得有

9、缺损或裂缝。2.2.2.3上瓦:待基层检验合格后,方可上瓦。上瓦时应特别注意安全;如在屋架承重的屋面上,上瓦必须前后两坡同时同一方向进行,以免屋架不均匀受力而变形。2.2.2.4摆瓦:一般有“条摆”和“堆摆”两种。“条摆”要求隔3根挂瓦条摆一条瓦,每米约22块;“堆摆”要求一堆9块瓦,间距为:左右隔2块瓦宽,上下隔2根挂瓦条,均匀错开,摆置稳妥。在钢筋混凝土挂瓦板上,最好随运随铺,如需先摆瓦时,要求均匀分散平铺在板上,不得在一块板上堆放过多,以免荷载集中而使板断裂。3、操作工艺3.1平瓦屋面施工工艺清理基层防水层施工钉顺水条钉挂瓦条铺瓦检查验收淋水试验3.2操作工艺3.2.1屋面、檐口瓦:挂瓦

10、次序从檐口由下到上、自左向右方向进行。檐口瓦要挑出檐口5070mm;瓦后爪均应挂在挂瓦条上,与左边、下边两块瓦落槽密合,随时注意瓦棉、瓦楞平直,不符合质量要求的瓦不能铺挂。为保证铺瓦的平整顺直,应从屋脊拉一斜线到檐口,即斜线对准屋脊下第一张瓦的右下角,顺次与第二排的第二张瓦、第三排的第三张瓦,直到檐口瓦的右下角,都在一直线上。然后由下到上依次逐张铺挂。可以达到瓦沟顺直,整齐美观。檐口瓦用镀锌铁丝栓牢在檐口挂瓦条上。当屋面坡度大于50、或在大风、地震地区,每片瓦均需用镀锌铁丝固定于挂瓦条上。瓦的搭接应顺主导风向。以防漏水。檐口瓦应铺成一条直线,天沟处的瓦要根据宽度及斜度弹线锯料。整坡瓦应平整,行

11、列横平竖直,无翘角和张口现象。3.2.2斜脊、斜沟瓦:先将整瓦(或选择可用的缺边瓦)挂上,沟边要求搭盖泛水宽度不小于150mm,弹出墨线,编好号码,将多余的瓦面砍去(最好用钢锯锯掉,保证锯边平直),然后按号码次序挂上;斜脊处的平瓦也按上述方法挂上,保证脊瓦搭接平瓦每边不小于40mm,弹出墨线,编好号码,砍(或锯)去多余部分,再按次序挂好。斜脊、斜沟处的平瓦要保证使用部分的瓦面质量。3.2.3脊瓦:挂平脊、斜脊脊瓦时,应拉通长麻线,铺平挂直。扣脊瓦用1:2.5石灰砂浆铺座平实,脊瓦接口和脊瓦与平瓦间的缝隙处,要用掺抗裂纤维的灰浆嵌严刮平。脊瓦与平瓦的搭接每边不少于40mm;平脊的接头口要顺主导风

12、向;斜脊的接头口向下(即由下向上铺设),平脊与斜脊的交接处要用麻刀灰封严。铺好的平脊和斜脊平直,无起伏现象。3.3平瓦屋面节点泛水的施工要求3.3.1山墙边泛水做法见图3.3.1。图3.3.1山墙泛水做法3.3.2天沟、檐沟的防水层宜采用1.2mm厚的合成高分子防水卷材、3mm厚的高聚物改性沥青防水卷材铺设,或采用1.2mm合成高分子防水涂料涂刷设防,亦可用镀锌薄钢板铺设。4、质量标准7.1.1本节适用于防水等级为、级以及坡度不小于20%的屋面。7.1.2平瓦屋面与立墙及突出屋面结构等交接处,均应做泛水处理。天沟、檐沟的防水层,应采用合成高分子防水卷材、高聚物改性沥青防水卷材、沥青防水卷材、金

13、属板材或塑料板材等材料铺设。7.1.3平瓦屋面的有关尺寸应符合下列要求:1脊瓦在两坡面瓦上的搭盖宽度,每边不小于40mm。2瓦伸入天沟、檐沟的长度为5070mm。3天沟、檐沟的防水层伸入瓦内宽度不小于150mm。4瓦头挑出封檐板的长度为5070mm。5突出屋面的墙或烟囱的侧面瓦伸入泛水宽度不小于50mm。主控项目7.1.4平瓦及其脊瓦的质量必须符合设计要求。检验方法:观察检查和检查出厂合格证或质量检验报告。7.1.5平瓦必须铺置牢固。地震设防地区或坡度大于50%的屋面,应采取固定加强措施。检验方法:观察和手扳检查。一般项目7.1.6挂瓦条应分档均匀,铺钉平整、牢固;瓦面平整,行列整齐,搭接紧密

14、,檐口平直。检验方法:观察检查。7.1.7脊瓦应搭盖正确,间距均匀,封固严密;屋脊和斜脊应顺直,无起伏现象。检验方法:观察或手扳检查。7.1.8泛水做法应符合设计要求,顺直整齐,结合严密,无渗漏。检验方法:观察检查和雨后或淋水检验。5、成品保护5.1平瓦强度较低,运输、现场保管要加强,避免破损。5.2平瓦屋面施工完毕应采取措施,避免上人踩坏。6、应注意的质量问题6.1平瓦屋面的瓦不得有缺角(边、瓦爪)、砂眼、裂纹和翘曲张口等缺陷。铺设后的屋面不得渗漏水(可在雨天后检查);6.2挂瓦应平整,搭接紧密,行列横平竖直,靠屋脊一排瓦应挂上整瓦;檐口瓦出檐尺寸一致,檐头平直整齐;6.3屋檐要平直,脊瓦搭

15、口和脊瓦与平瓦的缝隙、沿山墙挑檐的平瓦、斜沟瓦与排水沟的空隙,均应用麻刀灰浆填实抹平,封固严密;6.4封山应平直,天沟、斜沟、檐沟和泛水的质量要求及漏斗罩、水落口、漏斗、排水管均应符合设计要求和工程质量验收的有关规定;7、质量记录7.1平瓦出厂合格证及试验报告。7.2水泥出厂合格证及试验报告。7.3砂、石试验报告。7.4施工方案。7.5隐蔽工程验收单。7.6平瓦屋面分项工程质量检验评定表。8、安全环保措施8.1凡有严重心脏病、高血压、神经衰弱症及贫血症等不适于高空作业者不得进行屋面工程施工。上屋面前应检查有关安全设施,如栏杆、安全网等是否牢固,检查合格后,才能进行高空作业。8.2用屋架承重结构时,运瓦上屋面要两坡同时进行,脚要踏在椽条或桁条上,不要踏在挂瓦中间;不要穿硬底易滑的鞋上屋面操作;在屋面踩踏行动时应特别注意安全,谨防绊脚跌倒,在平瓦屋面上行走,要踩踏在瓦头处;不能在瓦片中间部位踩踏。8.3冬季施工要有防滑措施,屋面有霜雪必须清扫干净,必要时应系好安全带。8.4碎瓦、杂物工具等应集中下运,不能随意乱丢乱掷。8.5其他安全事项按有关安全技术规定执行。

展开阅读全文
相关资源
猜你喜欢
相关搜索
资源标签

当前位置:首页 > 在线阅读 > 生活休闲


备案号:宁ICP备20000045号-1

经营许可证:宁B2-20210002

宁公网安备 64010402000986号