论文等级目录.docx

上传人:夺命阿水 文档编号:665786 上传时间:2023-10-04 格式:DOCX 页数:3 大小:18.83KB
返回 下载 相关 举报
论文等级目录.docx_第1页
第1页 / 共3页
论文等级目录.docx_第2页
第2页 / 共3页
论文等级目录.docx_第3页
第3页 / 共3页
亲,该文档总共3页,全部预览完了,如果喜欢就下载吧!
资源描述

《论文等级目录.docx》由会员分享,可在线阅读,更多相关《论文等级目录.docx(3页珍藏版)》请在课桌文档上搜索。

1、论文等级目录论文等级特类在NATURE、SCIENCE杂志上发表的学术论文A类(1)在中国社会科学(中文版、英文版)杂志上发表的学术论文。(2)被SCIE(一区、二区)、SSCI(一区、二区)收录的学术论文。(3)被新华文摘转载的学术论文。B类(1)除A类论文以外,在各学科门类排名最前列或同行公认最权威的刊物上发表的学术论文。(见附录1)(2)被SCIE(三区)、SSCI(三区)、A&HCI收录的学术论文。C类(1)除A、B类论文以外,在各学科门类排名前列或同行公认较权威的刊物上发表的学术论文。(见附录1)(2)被SCIE(四区)、SSCI(四区)收录的学术论文。(3)被工程索引核心版(ElC

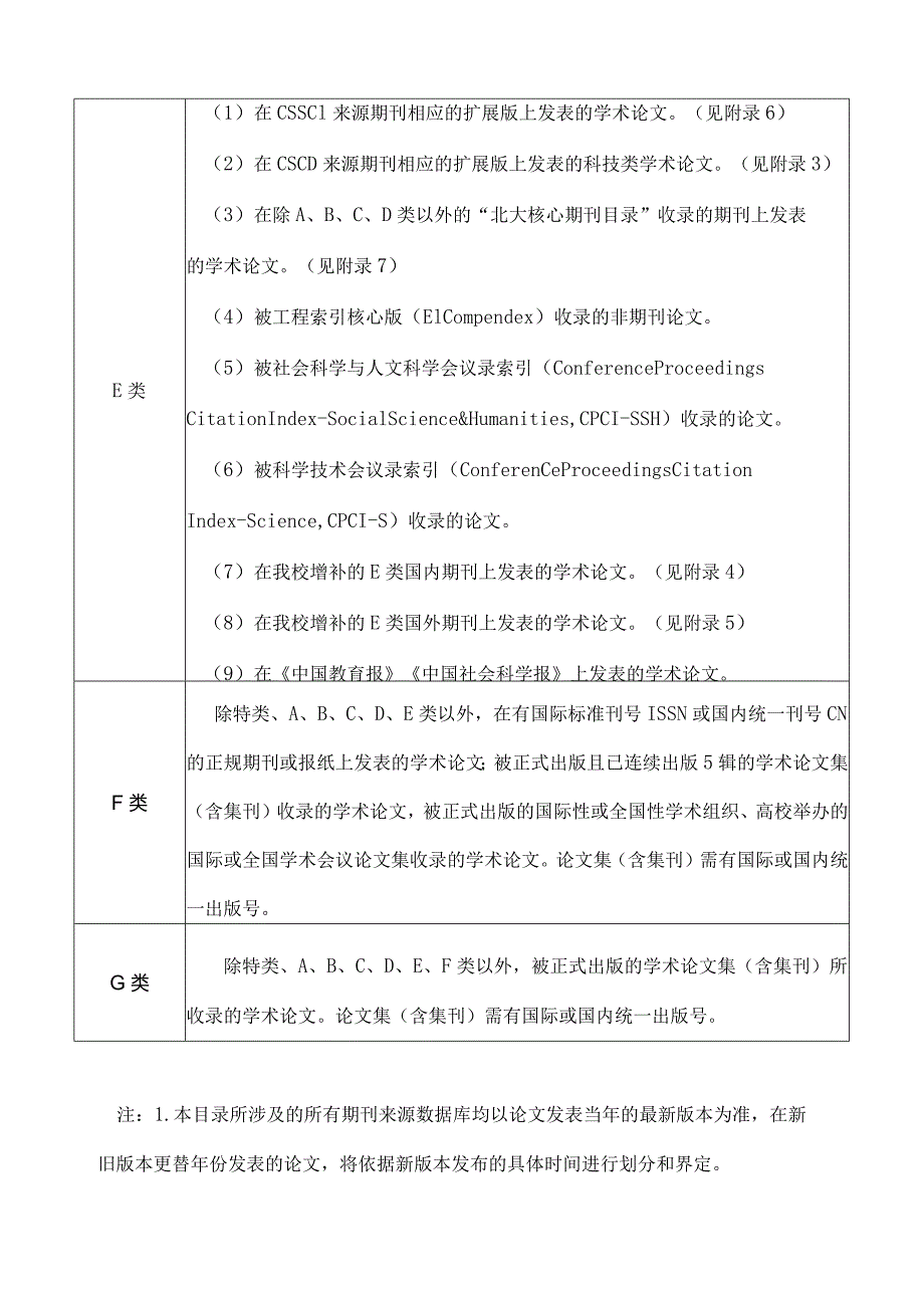
2、ompendex)收录的期刊论文。D类(1)在除A、B、C类以外的CSSCl来源期刊(含集刊)上发表的学术论文。(见附录2)(2)在除A、B、C类以外的CSCD来源期刊上发表的科技类学术论文。(见附录3)(3)在我校增补的D类国内期刊上发表的学术论文。(见附录4)(4)在我校增补的D类国外期刊上发表的学术论文。(见附录5)(5)在人民日报光明日报经济日报非理论版上发表的学术论文。E类(1)在CSSCl来源期刊相应的扩展版上发表的学术论文。(见附录6)(2)在CSCD来源期刊相应的扩展版上发表的科技类学术论文。(见附录3)(3)在除A、B、C、D类以外的“北大核心期刊目录”收录的期刊上发表的学术

3、论文。(见附录7)(4)被工程索引核心版(ElCompendex)收录的非期刊论文。(5)被社会科学与人文科学会议录索引(ConferenceProceedingsCitationIndex-SocialScience&Humanities,CPCI-SSH)收录的论文。(6)被科学技术会议录索引(ConferenCeProceedingsCitationIndex-Science,CPCI-S)收录的论文。(7)在我校增补的E类国内期刊上发表的学术论文。(见附录4)(8)在我校增补的E类国外期刊上发表的学术论文。(见附录5)(9)在中国教育报中国社会科学报上发表的学术论文。F类除特类、A、B

4、、C、D、E类以外,在有国际标准刊号ISSN或国内统一刊号CN的正规期刊或报纸上发表的学术论文;被正式出版且已连续出版5辑的学术论文集(含集刊)收录的学术论文,被正式出版的国际性或全国性学术组织、高校举办的国际或全国学术会议论文集收录的学术论文。论文集(含集刊)需有国际或国内统一出版号。G类除特类、A、B、C、D、E、F类以外,被正式出版的学术论文集(含集刊)所收录的学术论文。论文集(含集刊)需有国际或国内统一出版号。注:1.本目录所涉及的所有期刊来源数据库均以论文发表当年的最新版本为准,在新旧版本更替年份发表的论文,将依据新版本发布的具体时间进行划分和界定。2 .期刊学术论文字数要求为300

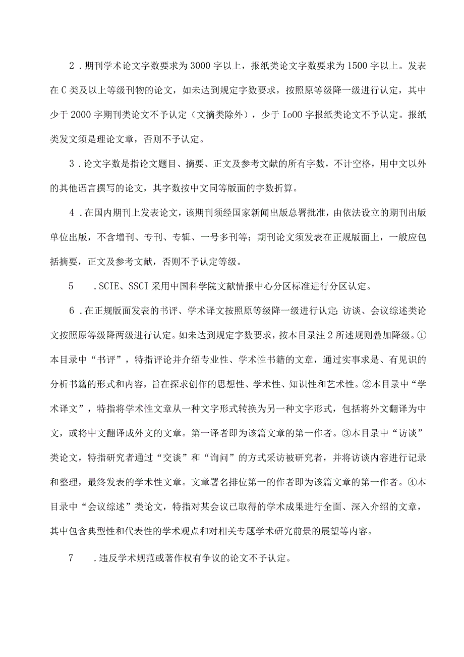
5、0字以上,报纸类论文字数要求为1500字以上。发表在C类及以上等级刊物的论文,如未达到规定字数要求,按照原等级降一级进行认定,其中少于2000字期刊类论文不予认定(文摘类除外),少于IoOO字报纸类论文不予认定。报纸类发文须是理论文章,否则不予认定。3 .论文字数是指论文题目、摘要、正文及参考文献的所有字数,不计空格,用中文以外的其他语言撰写的论文,其字数按中文同等版面的字数折算。4 .在国内期刊上发表论文,该期刊须经国家新闻出版总署批准,由依法设立的期刊出版单位出版,不含增刊、专刊、专辑、一号多刊等;期刊论文须发表在正规版面上,一般应包括摘要,正文及参考文献,否则不予认定等级。5 .SCIE

6、、SSCI采用中国科学院文献情报中心分区标准进行分区认定。6 .在正规版面发表的书评、学术译文按照原等级降一级进行认定;访谈、会议综述类论文按照原等级降两级进行认定。如未达到规定字数要求,按本目录注2所述规则叠加降级。本目录中“书评”,特指评论并介绍专业性、学术性书籍的文章,通过实事求是、有见识的分析书籍的形式和内容,旨在探求创作的思想性、学术性、知识性和艺术性。本目录中“学术译文”,特指将学术性文章从一种文字形式转换为另一种文字形式,包括将外文翻译为中文,或将中文翻译成外文的文章。第一译者即为该篇文章的第一作者。本目录中“访谈”类论文,特指研究者通过“交谈”和“询问”的方式采访被研究者,并将访谈内容进行记录和整理,最终发表的学术性文章。文章署名排位第一的作者即为该篇文章的第一作者。本目录中“会议综述”类论文,特指对某会议已取得的学术成果进行全面、深入介绍的文章,其中包含典型性和代表性的学术观点和对相关专题学术研究前景的展望等内容。7 .违反学术规范或著作权有争议的论文不予认定。

展开阅读全文
相关资源
猜你喜欢
相关搜索
资源标签

当前位置:首页 > 在线阅读 > 生活休闲


备案号:宁ICP备20000045号-1

经营许可证:宁B2-20210002

宁公网安备 64010402000986号