牙科口腔门店标准化运营管理流程:口腔门诊店长工作流程与店长标准化复制.docx

上传人:夺命阿水 文档编号:1038736 上传时间:2024-03-01 格式:DOCX 页数:8 大小:271.88KB
返回 下载 相关 举报
牙科口腔门店标准化运营管理流程:口腔门诊店长工作流程与店长标准化复制.docx_第1页
第1页 / 共8页
牙科口腔门店标准化运营管理流程:口腔门诊店长工作流程与店长标准化复制.docx_第2页
第2页 / 共8页
牙科口腔门店标准化运营管理流程:口腔门诊店长工作流程与店长标准化复制.docx_第3页
第3页 / 共8页
牙科口腔门店标准化运营管理流程:口腔门诊店长工作流程与店长标准化复制.docx_第4页
第4页 / 共8页
牙科口腔门店标准化运营管理流程:口腔门诊店长工作流程与店长标准化复制.docx_第5页
第5页 / 共8页
点击查看更多>>
资源描述

《牙科口腔门店标准化运营管理流程:口腔门诊店长工作流程与店长标准化复制.docx》由会员分享,可在线阅读,更多相关《牙科口腔门店标准化运营管理流程:口腔门诊店长工作流程与店长标准化复制.docx(8页珍藏版)》请在课桌文档上搜索。

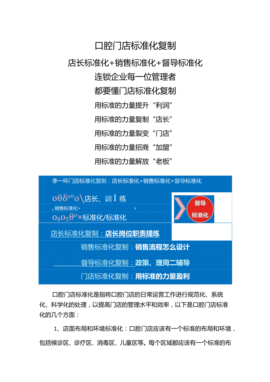
1、口腔门店标准化复制店长标准化+销售标准化+督导标准化连锁企业每一位管理者都要懂门店标准化复制用标准的力量提升“利润”用标准的力量复制“店长”用标准的力量裂变“门店”用标准的力量招商“加盟”用标准的力量解放“老板”李一环门店标准化复制:店长标准化+销售标准化+督导标准化ooo店长、训I练o销售标准化oo5o标准化/标准化店长标准化复制:店长岗位职责提炼销售标准化复制:销售流程怎么设计督导标准化复制:政策、理周二辅导门店标准化复制:用标准的力量盈利口腔门店标准化是指将口腔门店的日常运营工作进行规范化、系统化、科学化的处理,以提高门店的管理水平和效率,以下是口腔门店标准化的几个方面:1、店面布局和环

2、境标准化:口腔门店应该有一个标准的布局和环境,包括候诊区、诊疗区、消毒区、儿童区等。每个区域都应该有一个标准的布置和设施,以确保患者和员工的舒适和安全。2、服务流程标准化:口腔门店应该有一个标准的、规范的服务流程,包括患者接待、问诊、检查、治疗、消毒等环节。每个环节都应该有一个标准的操作流程和规范,以确保服务质量和效率。3、人员管理标准化:口腔门店应该有一个标准的人员管理流程,包括招聘、培训、考核、晋升等方面。每个方面都应该有一个标准的操作流程和规范,以确保员工的素质和能力符合门店的要求。4、设备管理标准化:口腔门店应该有一个标准的设备管理流程,包括设备的采购、验收、使用、维护等方面。每个方面

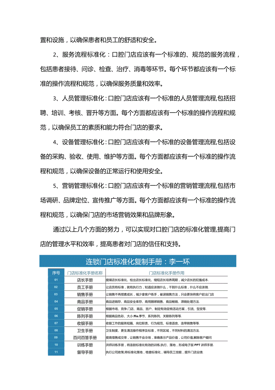
3、都应该有一个标准的操作流程和规范,以确保设备的正常运行和使用安全。5、营销管理标准化:口腔门店应该有一个标准的营销管理流程,包括市场调研、品牌定位、宣传推广等方面。每个方面都应该有一个标准的操作流程和规范,以确保门店的市场营销效果和品牌形象。通过以上几个方面的努力,可以实现对口腔门店的标准化管理,提高门店的管理水平和效率,提高患者对门店的信任和支持。连锁门店标准化复制手册:李一环序号门店标准化手册名称门店标准化手册作用01店长手册提煤店长标准化、检出店长标准化、缩短店长培养周期,减少店长的犯搐成本.02员工手册让店员有标准,就有执行力,知道应该做什么,干到什么标准,什么不应该做.03销售手册让

4、销售不再授素成长,城少拿客户练手,崔误销售方法,只会更快将客户赶出门店04商品手册商品迸销存、商品安全库存、商用捆绑销售、商品畅销、滞销处理方法.05促销手册根据市场、竞争.门店、商品、宫户、制定有效促侑活动方案,引流、型变等.06陈列手册根据商品色彩、大小.ffia.季节、系列陈列、关联陈列等等.07收银手册收银工作的服务短篇、岗位职责、行为规范、标准语言、连带销售等等.08卫生手册卫生制度、更生清洁操作程序及标准,不同区域,不同材料的清洁方法.09百问百答手册提高惜售成交率,让销售不会冷场,准确表示产品价值,公司价值,解除客户疑问10训练手册洪师训练手册,将连锁标准化有效的训练.执行、落地

5、,形成电子版PPT讲师手册.11督导手册执行公司政策,将标准化落地,格查标准化,辅导员工技能,提升门店业绩.泉云口腔是一家区域连锁口腔机构,致力于打造高品质口腔医疗机构,让更多的人拥有自信的笑容!企业正处于快速发展阶段,门店数量也在快速增加;口腔诊所门店标准化复制显得很重要了!连锁经营,既要连,还要锁,我们品牌目前的状态其实就是连而不锁,大多就是靠个人的经验在支撑,有一点成果,但是距离成熟的体系复制还有很大的提升空间。要想复制,店长又是核心中的核心,今天的课程正是我们需要的,说的简单,做起来真不容易,从撰写岗位职责书开始就逐渐碰到了卡点,“人货场销司”每个部分都有很多需要细化的,先要“记得住”

6、,然后“用得上”,还得“能考核”。定岗定责定监督才能落地。店长管理角色对我的印象也挺深,店长作为中层管理干部,承上启下,要想做好,必须面面俱到,目标者,激励者,管理者,检查者,经营者,培训者,执行者,协调者,缺一不可,每一个身份的背后对应着的又是具体的工作,细化和深入,把看似虚的东西做实。一天的内容容量太多了,简单分享一点点,深度梳理背后的目的是把人才培养简单化,傻瓜式的培养,更多的人才才能助力门店更快的进步,与大家共勉!这次我们团队过来,确实很赞!迎长岗位职责人他长岗位认知J0/变诉为金kz店长成长心法Qi店迎检卜、/峰值时刻邓+人事管理泉云口腔店长标准化团队协作冲成本管理卜,标管理门店日常

7、管理卜/据人才培养标准Jf:疗质色管理一、口腔门店标准化管理流程:首先,店长非常注重团队合作。他们会定期组织培训和会议,让每个员工都能够了解自己的工作职责和整个门诊的运营情况。还会定期举行团建活动,增强员工之间的默契和信任,从而提高工作效率。其次,店长也非常注重患者体验。他们在门诊内设置了专门的休息区和儿童区,为患者提供更好的就诊环境。在治疗过程中,医生们也会注重与患者的沟通和交流,让患者感受到温暖和关怀。最后,诊所还注重创新和发展。他们引进了最先进的口腔治疗设备,不断提高医生的技术水平,为患者提供更好的治疗效果。此外,他们还不断推出新的服务和活动,吸引更多的患者前来就诊。连锁门店标准化手册:

8、李一环序号连锁标准化手册名称连锁门店标准化手册作用01店长手册播燎店长标准化.编出店长标灌化、缰珀店长培养鹿财,减少店长的犯UI成本.02员工手册让店员打除准,依祠执行力,知道而谖做什么,干到什么标准,什么不应谖做.03销售手册让麟不再HI案成长.M少拿户练手.隹谒方法,只会更快将客户H出门店04商品手册商品进福存.商品安全存.ASIm.商品精解、滞1处理方法.05促梢手册根据市场、竞争、B.商品、客户、副定有效促铸活动方案,胤流、SS9.06陈列手册福塌南居色彩、大小.M.季节、系列陈列.关联降列等等.07收银手册收黑工作的*务现花.岗位职责,行为ISH.标港语言、iSmWB9V.08卫生手

9、册卫生物度、更生洎洁!作程序及标准,不同区域,不同材料的消洁方法.09百问百答手册播离情修成交率,让不会冷场,准表示产品价值,公司你1.M除户耐10训练手册讲簿训憔手册,将连81标准化育效的训练.执行、JVtt,形曲子区卜口了请“手帕.二、连锁口腔诊所竞争三个阶段:第一阶段:诊所竞争利润:追求生存第二阶段:诊所竞争人才:追求能人第三阶段:门店竞争流程:追求标准为口腔连锁品牌定制门店标准化复制,门店标准化运营手册(Word版+定位图),门店标准化复制PPT1店长工作流程等,快速培养更多合格店长!标杆营箱李一环门店标准化复制:店长标准化+销售标准化+督导标准化想开店没店长老板也苦恼光开店“没“标准

10、门店难扩张光加盟没体系加盟难盈利李一环认为连锁企业每一位管理者,都要懂门店标准化复制,同时连锁品牌更应该建立:连锁门店运营管理手册,门店标准化复制,店长标准化复制,门店销售标准化手册,门店销售话术手册,门店百问百答话术,标杆销售经验萃取复制,督导标准化体系,以及连标杆营销锁总部门店人才训练体系。店长标准化复制:五步法第一步:分析店长职责定标准第二步:提炼店长标准显价值第三步:豆制店长标准成课件I第四步:训练店长标准重实战第五步:执行店长标准出绩效I界定店长词位职责提炼店长日常工作卜发店长课件PPT区分店长级别训练I店长日记养成标准I区分店长核心技能梳理店长工作流程编写店长学员教材考核店长标准知识巡店打分标准落地Il剖析门店经营管理编写店长执行手册培养内部店长讲师I模拟店长工作场景二督导辅导强化标准I用标准的力量复制优秀的店长店长标准化复制五步法vtHI百问百答销售话术味如百半成品菜就买味知香销售标准化手册让销售持续高客单价成交店长标准化手册让加盟商轻松多店经营lr.*rt

展开阅读全文
相关资源
猜你喜欢
相关搜索
资源标签

当前位置:首页 > 在线阅读 > 生活休闲


备案号:宁ICP备20000045号-1

经营许可证:宁B2-20210002

宁公网安备 64010402000986号