诸定国|“跨学科学习”任务群的理解、设计与实施.docx

上传人:夺命阿水 文档编号:1248212 上传时间:2024-04-12 格式:DOCX 页数:7 大小:24.84KB
返回 下载 相关 举报
诸定国|“跨学科学习”任务群的理解、设计与实施.docx_第1页
第1页 / 共7页
诸定国|“跨学科学习”任务群的理解、设计与实施.docx_第2页
第2页 / 共7页
诸定国|“跨学科学习”任务群的理解、设计与实施.docx_第3页
第3页 / 共7页
诸定国|“跨学科学习”任务群的理解、设计与实施.docx_第4页
第4页 / 共7页
诸定国|“跨学科学习”任务群的理解、设计与实施.docx_第5页
第5页 / 共7页
点击查看更多>>
资源描述

《诸定国|“跨学科学习”任务群的理解、设计与实施.docx》由会员分享,可在线阅读,更多相关《诸定国|“跨学科学习”任务群的理解、设计与实施.docx(7页珍藏版)》请在课桌文档上搜索。

1、诸定国I“跨学科学习”任务群的理解、设计与实施语文教学通讯初中刊2022-07-01诸定国:南京市涕水中学摘要:义务教育语文课程标准(2022年版)首次提出的“跨学科学习”任务群,是课程与教学的新领域。该任务群与统编教材之综合性学习虽不完全对应,却具备一定的相关性。教师可以借助综合性学习,对其内容进行重构,以项目统整多学科,构建课程内容,创设真实情境,实现问题与任务驱动,建设学习共同体,营造混合式学习场域,突出学科主体地位,开展“跨学科学习”任务群教学,形成物化成果。关键词:跨学科学习;任务群;新课标;综合性学习义务教育语文课程标准(2022年版)(以下称“初中课标”)在课程内容组织形式与呈现

2、方式方面与普通高中语文课程标准(2017年版2020年修订)(以下称“高中课标”)实现了对接一一学习任务群成为各学段统一的课程内容组织与呈现方式。初中课标确定了基础型、发展型、拓展型三大类六个学习任务群。其中,“跨学科学习”任务群系首次提出,是语文课程、教学的崭新领域,教师需要从课程层面深入理解,方能建构与实施。一、对义务教育阶段学习任务群的理解将初中课标与高中课标中的任务群名称进行梳理,可总结为如下表格:义务教育语文课程标准(2022年版)卜通高中语文课程标准(2017年版2020年修订)必修选择性必修选修基础型学习任务群语言文字积累与机脱语言枳累、梳理与操究语言积累、横理与探究汉字汉语专题

3、研讨发展型学习任务理文学阅读与创意表达文学阅读与写作中华传统文化统典研习中华传统文化专题研讨中国革命传统作品研习中国革命传统作品专题研讨思辩性阅读与表达思悌拄阅读与表达中国现当代作家作品研习中国现当代作家作品专题研讨外国作家作品研习暗文化专题研讨实用性阅读与交流实用性阅读与交流科学与文化论著研习学术论著专题研讨整本书阅读按本书阅读与研讨拓展型学习任务舜跨学科学习当代文化参与跨媒介阅读与交流由这个表格可以发现两点。其一,学习任务群实现了语文课程跨学段贯通式整体建构,体现出语文课程的一体化、系统化建设,这是前所未有的。其二,不同学段学习任务群体现出进阶式设计。比如,名称上义务教育阶段为“语言文字积

4、累与梳理”,高中阶段为“语言积累、梳理与探究”,后者增加“探究”,体现出能力及素养要求的进阶;还有专题化或细化分类体现进阶,前者如“汉字汉语专题研讨”,后者如三类阅读与表达学习任务群。其三,除“跨学科学习”任务群外,义务教育阶段其他五个学习任务群在高中阶段都能找到相对应的任务群,义务教育阶段是高中阶段的基础。“跨学科学习”任务群作为语文课程的全新内容,借鉴当下课程建设与学习研究最新成果,是语文课程综合性、实践性最先进的体现,具体内容建设与实施具有挑战性,需要师生共同完成。二、对“跨学科学习”任务群与教材对应关系的分析教材是课程的重要载体,教材内容即为学习任务群的内容载体。教师需要对教材内容进行

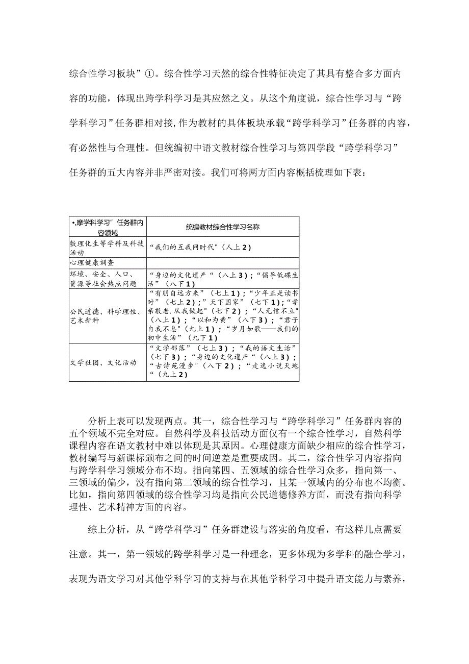
5、梳理、整合,使之成为学习任务群的内容。具体来说,“语言文字积累与梳理”学习任务群贯穿全学段,载体是语文课程与教学中涉及的语言材料与汉字资源。发展型学习任务群的内容载体主要是教材中三大类型的文本、语言材料及相应的表达交流活动。“整本书阅读”任务群的内容载体主要是教材中的必读名著与推荐名著。“跨学科学习”任务群则不然。我国语文课程跨学科整合设计”总体上采用了语文学科单向整合的思路,重在理念倡导和设计综合性学习板块”。综合性学习天然的综合性特征决定了其具有整合多方面内容的功能,体现出跨学科学习是其应然之义。从这个角度说,综合性学习与“跨学科学习”任务群相对接,作为教材的具体板块承载“跨学科学习”任务

6、群的内容,有必然性与合理性。但统编初中语文教材综合性学习与第四学段“跨学科学习”任务群的五大内容并非严密对接。我们可将两方面内容概括梳理如下表:,摩学科学习”任务群内容领域统编教材综合性学习名称敷理化生等学科及科技活动“我们的互我网时代(人上2)心理健康调查环境、安全、人口、资源等社会热点问题“身边的文化遗产“(八上3);“倡导低碟生活”(八下1)公民道德、科学理性、艺术新种“有朋自远方来”(七上1);“少年正是读书时”(七上2);”天下国家”(七下1);“孝亲敬老.从我做起(七下2);“人无信不立(八上1);“以和为黄”(八下3);“君子自我不息(九上1);“岁月如歌我们的初中生活”(九下1

7、)文学社团、文化活动“文学部落”(七上3);“我的语文生活”(七下3);“身边的文化遗产“(八上3);“古诗苑漫步(八下2);“走逸小说天地“(九上2)分析上表可以发现两点。其一,综合性学习与“跨学科学习”任务群内容的五个领域不完全对应。自然科学及科技活动方面仅有一个综合性学习,自然科学课程内容在语文教材中难以体现是其原因。心理健康方面缺少相应的综合性学习,教材编写与新课标颁布之间的时间逆差是重要成因。其二,综合性学习内容指向与跨学科学习领域分布不均。指向第四、五领域的综合性学习众多,指向第一、三领域的偏少,没有指向第二领域的综合性学习,且某一领域内的分布也不均衡。比如,指向第四领域的综合性学

8、习均是指向公民道德修养方面,而没有指向科学理性、艺术精神方面的内容。综上分析,从“跨学科学习”任务群建设与落实的角度看,有这样几点需要注意。其一,第一领域的跨学科学习是一种理念,更多体现为多学科的融合学习,表现为语文学习对其他学科学习的支持与在其他学科学习中提升语文能力与素养,并非将其他学科的内容机械地纳入语文课程。这就需要语文教师与其他学科教师形成跨学科教学的共同认识,建设多学科教师组成的指导团队,共同完成教学任务。其二,课程实施中所设计的跨学科学习活动应尽可能覆盖各个领域,某一领域的跨学科学习设计也应尽量均衡。以第四领域为例,应减少道德修养方面的综合性学习,增加科学、艺术方面的内容。其三,

9、借助综合性学习开展“跨学科学习”任务群教学,无论是主题还是所涉学科,都需要教师灵活调整教材资源,重构任务群的教学内容。三、“跨学科学习”任务群的设计与实施1.以项目统整多学科,构建课程内容。构建一个“跨学科学习”任务群,就是创生与构建一个微课程。综合性学习属于综合实践活动课程,其本身具有整合性。跨学科学习的前提是统整各学科内容,构建“跨学科学习”任务群的关键是统整。学界认为最能体现跨学科学习理念、推动跨学科学习建设的是STEM/STEAM教育。而项目是STEM/STEAM教育的核心,跨学科整合是STEM/STEAM教育的本质特征。语文学科本位的跨学科学习,其项目设计要突出与坚持语文课程主体地位

10、、发展学习者语文素养的主要目标。其实,之前其他版本教材中的一些综合性学习,如果能够适当改造,也能成为好的跨学科学习课程。2 .创设真实情境,实现问题与任务驱动。新课标特别强调情境的重要性,在“课程理念”部分指出要“增强课程实施的情境性和实践性”,在“教学建议”中强调“创设真实而富有意义的学习情境”,在“评价建议”中指出“考试命题应以情境为载体”“创设新颖、有趣、内涵丰富的情境,设计多样的问题或任务”这些都是以往课标中所没有的。跨学科学习更需要创设真实情境,设计真实问题与任务,确保学习的意义。乔纳森认为:教育唯一真正的目标是解决问题一一劣构问题,问题解决需要有意义的学习,学习者为了有效解决问题会

11、有意深入了解问题发生的情境。例如,南京推行垃圾分类期间,南京外国语学校蒋兴超老师设计了垃圾分类的跨学科学习活动,要求学生了解垃圾分类的意义、现状、法规及未来发展,并撰写科普文进行宣传、解惑,撰写新闻进行报道,撰写政策法规分析、研究报告、调查报告劝说市民参与垃圾分类;针对市民经常讨论的行道树问题,南京外国语学校刘飞老师组织学生以“法国梧桐是否适合做行道树”为研究项目开展调查讨论。这两个设计以生活中真实的问题作为学习对象,都很好地激发了学生参与的热情。这样的情境就是学习者的生活情境,是真实的,同时问题与任务是劣构的,能够激发学生的挑战欲,而问题解决、任务完成的过程更是能够有效地训练能力,提升素养。

12、3 .建设学习共同体,营造混合式学习场域。传统语文教学中,静态的陈述性知识与信息多为教师讲授,属于单向传授,作为信息接受端的学生往往是个体接受。跨学科学习因学科多元,学习内容丰富,所涉知识的信息量及层级呈几何增加,传统教学模式下个体的教与学都难取得理想效果。因此,跨学科学习需要建设学习共同体,通过分工合作,提高学习效率。以“黄河,母亲河”跨学科任务群学习为例,共同体中需要有学生长于地理,搜集整理黄河流域的相关知识;有学生长于历史,了解历史上与黄河有关的事件;有学生长于文学,搜集整理有关黄河的文学作品。学习共同体分工协作是互补式耦合。如此,跨学科学习效益才能得到保证。教师作为学习共同体的一部分,

13、要根据项目主题优化不同学科的联系,确定不同学科的教师加入学习共同体,作为智力支持,引领学生将多学科知识进行优化、整合,使之成系统,进而实现学习内容的内化。师生共同体之间应形成联系,前者指导、支持后者,语文教师联系每个学生共同体,其他教师则分别联系若干学生共同体。2022年版课标指出“要引导学生在广阔的学习和生活情境中学语文、用语文”“充分利用图书馆、互联网、社区生活场景、文化场馆等,为学生开展跨学科学习提供必要的支持”。这些提示与跨学科学习的综合性、开放性特征决定了跨学科学习必须营造、建设混合式学习环境。从未来学校发展与建设来看,建设让学习链接生活的跨学科学习中心是必然趋势。跨学科学习则需要打

14、破单一课堂、单一教室的壁垒,尽可能融合多学科元素,实现学习场域的综合化设置;还可以将学习空间适当拓展到校外博物馆、科技馆等各种场域,同时借助高科技手段丰富学习资源,实现多媒介学习交融,丰富学生体验。例如,“黄河,母亲河”跨学科学习中,有条件的学校可以为学生提供黄河流域地形地貌沙盘,或组织学生去校外参观,通过VR技术增强体验感受等。4 .突出学科主体地位,形成物化成果。首先,语文课程跨学科学习设计应突出语文学科主体地位,以培育学生核心素养为主要目标,整合其他学科为我所用,合作开发跨学科学习内容,实现整体育人。其次,要形成物化成果,即以文字为主、图画图片等为辅的交流、表达成果一一文本。比如,调查问

15、卷、分析资料、调查报告等都要形成相应的物化成果。如前文所举例子,完成有关垃圾分类的跨学科学习后,蒋兴超老师指导学生发表了道阻且长,未来可期一一关于中国生活垃圾分类制度实施的社会调查报告外国垃圾分类政策的分析保卫绿水青山,垃圾分类进行时一一南京市垃圾分类推进工作集锦等文章;完成行道树跨学科学习后,刘飞老师指导学生发表了绿化在“绿”不在“率”袅袅秋风,木叶齐下一一南京市绿化情况调查报告树的悲伤!人类执念的冤魂等文章。艾伦雷普克有一个著名的比喻揭示了跨学科学习的本质一一果盘与果汁。每一种水果代表一门学科,它们置于同一果盘中,并不是真正的跨学科学习;只有形成了营养比例恰当的果汁,才可以称得上是跨学科学习。上述这些已发表的作文,就是甘醇的“果汁”。注释:吴刚平,庄燕泽.中美语文课程跨学科整合设计比较研究J.全球教育展望,2020(10).参考文献:1.H美戴维h乔纳森.学会解决问题:支持问题解决的学习环境设计手册M.刘名卓,金慧,陈维超,译.上海:华东师范大学出版社,2015:9.2美艾伦雷普克.如何进行跨学科研究M.傅存良,译.北京:北京大学出版社,2016:21.注:本文为江苏省规划课题“初中语文活动探究单元项目化教学实践研究”(课题编号:2021JY14-L62)阶段性研究成果。

展开阅读全文
相关资源
猜你喜欢
相关搜索
资源标签

当前位置:首页 > 在线阅读 > 生活休闲


备案号:宁ICP备20000045号-1

经营许可证:宁B2-20210002

宁公网安备 64010402000986号