中国四大资产管理系统公司管理系统.doc

上传人:夺命阿水 文档编号:21801 上传时间:2022-07-12 格式:DOC 页数:11 大小:123.50KB
返回 下载 相关 举报
中国四大资产管理系统公司管理系统.doc_第1页
第1页 / 共11页
中国四大资产管理系统公司管理系统.doc_第2页
第2页 / 共11页
中国四大资产管理系统公司管理系统.doc_第3页
第3页 / 共11页
中国四大资产管理系统公司管理系统.doc_第4页
第4页 / 共11页
中国四大资产管理系统公司管理系统.doc_第5页
第5页 / 共11页
点击查看更多>>
资源描述

《中国四大资产管理系统公司管理系统.doc》由会员分享,可在线阅读,更多相关《中国四大资产管理系统公司管理系统.doc(11页珍藏版)》请在课桌文档上搜索。

1、中国四大资产管理公司一、历史背景1999年,东方、信达、华融、长城四大AMC在国务院借鉴国际经验的根底上相继成立,并规定存续期为10年,分别负责收购、管理、处置相对应的中国银行、中国建设银行和国家开发银行、中国工商银行、中国农业银行所剥离的不良资产。当时财政部为四家公司各提供了100亿元资本金,央行发放了5700亿元的再贷款,AMC获准向对口国有商业银行发行了固定利率为2.25%的8200亿元金融债券,并用这些钱向四大行收购1.4万亿元不良资产。二、四大资产公司困境与转型由于AMC在成立时都是以账面价值收购对口银行的不良资产,不良资产处置形成的损失都挂在AMC的账上,因此形成了AMC羞于示人的

2、财务报表。粗略估计,AMC按25左右的回收率,其政策性业务的亏损将超过万亿元。截至2007年,除信达资产管理公司能足额偿还人民银行的再贷款本息之外,其他三家均无力持续履行还贷义务。一四大资产管理公司之病第一次政策性不良资产处置的损失由国家承当,但第二次剥离的商业性不良资产的盈亏,如此由AMC用自己的经营收入归还央行再贷款本息来承当,假设处置不利,再贷款的损失就由资产管理公司的资本金去弥补。转型后盈利状况,除去处置不良资产商业化过程中的亏损,在先前AMC最为看好,具有“自主造血机能的证券行业里,信达证券、东兴证券、华融证券却一直表现不佳。现在四家AMC都忙着转型,其实质仍然是穿新鞋走老路,仍然是

3、穿着官服,却干着经商活动的“四不像组织既非市场组织,也非行政组织。国有商业银行股改之前的毛病,现在的资产管理公司都有。成立之初,国家财政分别为四大AMC注入100亿资本金,但其中约80%属于实物性资产,现金只有20亿元左右。由于资产折旧和利息负担的原因,当初的100亿的资本金已不足额。(2) 四大资产管理公司谋求转型在开展的过程中,四大AMC都开始了各具特色的经营模式:彻底退出非金融类业务,2012年斥资78亿收购了中华联合保险。中华财产保险,在全国财险市场份额占据第四,2012年收入过200亿元,净利27亿元。有一种说法是东方几年内会向保险业务转型。重点服务中小企业,同时将办事处的转型开展作

4、为整个公司可持续开展的根底。2012年,长城有23个办事处年利润过亿人民币。他们也针对中小企业,开发了中小企业财务顾问与不良资产收购综合服务业务和中小企业集合债券票据等业务模块。一直走的是大客户路线,近几年签约客户达252家,合作客户1693户,主要是通过与政府、大企业、大集团、大项目、大金融机构的合作关系,获得持续性的客户资源。也因为此,目前华融集团的资产总额3100亿元,超过了此前一直领先的信达资产的资产规模。该公司官网上有一句话颇有亮点:大客户战略取得了明显成效,凸显中国华融听党的话,跟政府走,按市场规律办事直面市场的经营特色。的不良资产处置的营收和利润一直领先于其他三家,同时他是四大中

5、唯一一个获准处置地产等非金融类资产,因此能更直接的参与到地产信托之类的项目中去。而且信达是四大中第一个改制并进入战略性投资者的,至2012年3月,信达资产引入4名战略投资者,包括社保基金入股8%,以与渣打、瑞银、某某资本合共入股8.54%,合计入股103亿人民币。8月19日的最新消息,信达向港交所递交了IPO申请,预计融资规模达20亿美金。自此,四家资产管理公司的战略定位和开展方向逐渐差异化。信达资产“以不良资产经营为核心,通过协同多元化的业务平台,向客户提供量身定制的金融解决方案和差异化资产管理服务,重点开展“资产管理业务和特殊机遇投资;华融资产如此依托其在银行、信托、证券、租赁等相对较强的

6、金融牌照业务优势;东方资产致力于“成为以资产管理和保险为主导的全价值链金融服务集团;长城资产以不良资产经营管理为核心构建“大资管,以并购重组为核心构建“大投行,实现全牌照综合金融服务业务的“大协同。三、四大AMC的主要业务:(1) 不良资产处理四大AMC分别对应工农建中,永远都会有不良资产需要处置,只是2009年之后不再是政策性任务,而是商业化的操作。这一块空间仍然很大,也仍然会是他们很重要的营收利润来源。至于处理不良资产的方式太多,包括且不限于:债务追偿、债转股、资产证券化、资产置换、债务重组、资产拍卖、资产租赁等等。(2) 信托业务2010年国家新一轮的房地产宏观调控政策出台之后,可谓为A

7、MC提供了丰富的盈利空间,信达能够直接参与房地产项目;而其他三家如此通过收购上游信托公司的应收款或者发放所谓的第二期信托计划都是AMC参与其中的重要方式,其他模式包括提供过桥资金、增信业务等。(3) 投资银行和直投业务四大AMC除长城外都有自己的券商,而他们下属的投资机构也都为数不少。AMC们在做不良资产加投方面原本就有先天的优势,在处理问题资产的时候,AMC们甚至可以通过内部自身的直接投资,对企业的资产进展重组和经营,并以此实现盈利。而他们多年来在大中型国企和各地政府之间的关系,对他们的股权投资和投资银行业务帮助也很大,四大下属的券商,无论是净资本、营收和利润都位居全国前50。(4) 信用评

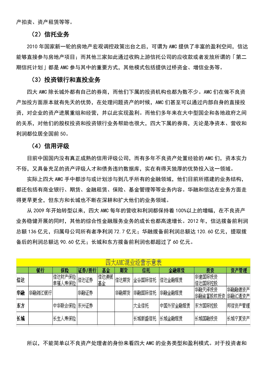
8、级目前中国国内没有真正成熟的信用评级公司,而有多年不良资产处置经验的AMC们,资本实力不俗,又具备充足的资产评级人才和债务违约数据库,实在有得天独厚的优势投入这一领域。实际上四大AMC手中都涉与或计划涉与到几乎所有的金融领域,他们目前所搭建的业务结构,都还包括有商业银行、期货、金融租赁、保险、基金管理等等业务内容。华融和信达在业务方面走得更早更全,但东方和长城也不断在深耕和扩大他们的业务领域。从2009年开始转型以来,四大AMC每年的营收和利润都保持着100%以上的增幅,在不良资产业务稳健开展的同时,其他的综合性金融服务业务的成长也都高速增长。2012年,信达拨备前利润总额136亿元,归属母公

9、司所有者净利润72.7亿元;华融拨备前利润总额达120.60亿元,提取拨备后的利润总额达90.60亿元;长城和东方拨备前利润也都超过了60亿元。所以,不能简单以不良资产处理者的身份来看四大AMC的业务类型和盈利模式。对于投资者和投行而言,AMC们一方面具有得天独厚处理不良资产的经验和权限,另一方面,都具有成为综合性金融平台的能力。2012年四大获准金融银行间同业拆借领域,进一步为他们的资金创造有利条件。四、中国信达资产管理公司(1) 根本情况目前,信达,在中国内地的30个省、自治区、直辖市设有31家分公司,在内地和某某拥有9家从事资产管理和金融服务业务的全资或控股一级子公司,集团员工约1.8万

10、人。主要业务包括:不良资产经营业务、投资与资产管理业务和金融服务业务,其中不良资产经营是本公司核心业务。集团总资产达到10088.3亿元,较去年年底增长41.3%。自有资金投资余额达1119.3亿元,较去年底增长36.2%;自有资金投资收益为50.9亿元,同比提升23.8%;私募基金募集规模达1827.0亿元,较2015年年底增长8.4%。中国信达旗下金融子公司整体经营情况保持稳定,实现收入186.4亿元,同比增长26.2%。本公司的战略是进一步巩固并扩大在不良资产经营领域的领先优势,大力开展资产管理业务,并通过协同多元化业务平台,不断开展和完善差异化的盈利模式,为股东提供持续且具有竞争力的回

11、报。(2) 历史沿革中国信达资产管理公司经国务院批准,于1999年4月20日在成立,是具有独立法人资格的国有独资金融企业,初始注册资本为100亿元人民币。自成立以来,信达公司承当了盘活不良资产、支持国企改革、化解金融风险的重任。2010年6月,信达公司率先整体改制为中国信达资产管理股份某某,转变为主业突出、治理规X的商业化金融企业。2012年4月,信达公司引进全国社会保障基金理事会、UBS AG、某某资本控股某某和渣打银行四家战略投资者。2013年12月12日,信达公司在某某成功上市,成为第一家上市的金融资产管理公司,共募集资金约25亿美元。2016年上半年,中国信达成功收购南洋商业银行,成为

12、拥有银行、证券、保险、信托、金融租赁、期货等全牌照的金融集团。目前南洋商业银行整合工作正在稳步推进,协同效应逐步显现。并购南洋商业银行旨在巩固不良资产核心业务的领先优势,增强集团多元化的协同效应,为客户提供全方位的综合金融服务。未来南洋商业银行将实施“某某+内地双核驱动,推动某某和内地市场均衡开展,强化境内外业务联动,发挥集团不良资产主业、投资与资管业务和其他金融服务业务的协同优势。(3) 中国信达资产管理公司的经营X围 本公司性质为非银行金融机构。经核准,中国信达资产管理股份某某的经营X围为: 1. 收购、受托经营金融机构和非金融机构不良资产,对不良资产进展管理、投资和处置; 2. 债权转股

13、权,对股权资产进展管理、投资和处置; 3. 破产管理; 4. 对外投资; 5. 买卖有价证券; 6. 发行金融债券、同业拆借和向其他金融机构进展商业融资; 7. 经批准的资产证券化业务、金融机构托管和关闭清算业务; 8. 财务、投资、法律与风险管理咨询和顾问; 9. 资产与项目评估;10. 国务院银行业监视管理机构批准的其他业务。五、中国华融资产管理公司(1) 公司根本情况中国华融资产管理股份某某股票代码:2799.HK,以下简称“中国华融成立于2012年9月28日,是经国务院批准,由财政部、中国人寿保险集团公司共同发起设立的国有大型非银行金融企业。公司前身为成立于1999年11月1日的中国华

14、融资产管理公司,是中国四大金融资产管理公司之一。2015年10月30日,中国华融在某某联合交易所主板上市。 中国华融资产管理公司经国务院批准,于1999年10月19日在成立 公司性质:具有独立法人资格的国有独资金融企业 公司注册资本金:100亿元人民币 公司监管部门:公司由中国银行业监视管理委员会负责监管,涉与中国银行业监视管理委员会监管X围以外的金融业务,由中国证券监视管理委员会等相关业务主管部门监管,财政部负责财务监管从2006年开始启动商业化转型。特别是2009年以来,经营业绩连续三年实现翻番,进入了超常规、跨越式开展的新时期。截至2015年12月31日,中国华融总资产达人民币8665.

15、5亿元,较年初增长44.3%,继续保持中国最大资产管理公司地位;净资产人民币1188.0亿元,较年初增长42.2%,实现国有资产大幅保值增值;2015年实现净利润人民币169.5亿元,同比增长30.1%,继续处于同业领先水平;2015年中国华融平均股权回报率17.3%,平均资产回报率2.3%,为股东创造良好的价值回报。目前,公司旗下拥有华融湘江银行、华融证券、华融信托、华融租赁、融德资产、华融渝富股权投资基金、华融期货、华融置业、华融致远投资、华融汇通资产10家控股子公司,服务网络遍与30个省、市、自治区,已初步建设成为国有大型金融控股集团,可以为客户提供资产管理、银行、证券、信托、租赁、基金

16、、期货、投资等全牌照、多功能、一揽子综合金融服务。(2) 主要业务中国华融资产管理公司的业务X围: 收购并经营银行和金融机构的不良资产含商业化收购 追偿债务 对所收购的不良资产形成的资产进展租赁或者以其他形式转让、重组 债权转股权,并对企业阶段性持股 资产管理X围内公司的上市推荐与债券、股票承销 发行金融债券,向金融机构借款 向中央银行申请再贷款 财务与法律咨询,资产与项目评估 承受委托代理处置不良资产 对管理X围内的实物资产追加必要的投资 中国银行业监视管理委员会、中国证券监视管理委员会批准的其他业务(3) 三大业务板块不良资产经营业务是中国华融所有产品业务体系的根底。中国华融针对不良资产细

17、分市场,通过差异化的经营管理模式,实现资产的增值收益与重组收益。中国华融的不良资产经营业务包括不良债权资产经营、债转股资产经营、不良资产受托代理、基于不良资产的特殊机遇投资以与基于不良资产的房地产开发等业务。通过完善的项目流程体系,中国华融完成价值分类、重估和提升,实现不良资产经营收益最大化。中国华融依托金融牌照优势,通过华融证券、华融金融租赁、华融湘江银行和华融期货组成的全方位金融服务平台为客户提供灵活、个性化和多元化的融资渠道与金融产品,形成覆盖客户不同生命周期、覆盖产业链上下游长链条的综合金融服务体系。中国华融有效地结合行业经验和专业化能力,根据不同客户群体的需求设计、提供丰富的、量身定

18、制的金融产品和服务,满足处于不同生命周期和开展阶段的企业多样化的金融服务需求。基于中国华融在开展不良资产经营业务和金融服务业务中积累的资产、客户和技术优势,中国华融的资产管理和投资业务通过资产管理、财务性投资、国际业务与其他业务,实现佣金与手续费收益与投资收益,提高不良资产经营业务的整体盈利能力,优化本集团业务和收益结构。资产管理和投资业务是中国华融不良资产经营管理业务的延伸和补充,同时也是提供客户多元化资产管理服务和投融资服务的重要功能性平台。中国华融立足于不良资产经营业务所带来的资产管理能力、经验和项目资源以与各金融服务子公司所赋予的多元化融资渠道、客户资源和营销渠道,可以有效地开展第三方

19、资产管理业务,并在降低信用风险和流动性风险的同时,持续探索轻资产、轻资本占用的盈利模式。6、 中国长城资产管理公司(1) 根本情况中国长城资产管理公司是经中国政府批准成立的,具有独立法人资格的国有独资金融企业,公司注册资本金100亿元人民币,由中华人民某某国财政部全额拨入。1999年10月18日在正式挂牌成立。该企业作为中国四大金融资产管理公司之一,成立和经营之初的主要任务是收购、管理和处置国有银行剥离的不良资产。全面向商业化转型开展,按照“以资产经营管理为核心、以重点服务中小企业为特色、以多种综合金融服务为手段的现代金融服务企业定位,形成了“主业突出、多元经营、特色鲜明、协同开展的集团化综合

20、经营格局。公司利用其特殊的法律地位和专业化优势,综合运用债务追偿,资产置换、租赁、转让与销售,债务重组与企业重组,债权转股权,资产证券化等手段,实现不良资产的价值回收的最大化,最大限度地保全国有资产。同时,公司的专业化运作,将有力地促进中国资本市场的发育和现代化金融工具的创新,有利于确立正常的社会信用关系,推进社会主义市场经济新秩序的建立,对防X和化解金融风险,深化金融体制改革和增强国有商业银行的国际竞争力具有十分重要的意义。(2) 开展现状在全国4个直辖市、除某某、某某、某某之外的24个省会城市和某某、某某2个计划单列市设有30家办事处;辖属金融业务类长城金融租赁、长生人寿保险、长城新盛信托

21、,中间业务类长城融资担保、某某金融资产交易所、长城金桥咨询,辅助业务类长城国富置业、长城环亚国际、长城国融投资、长城某某资产共三大类、10家平台公司。2014年,长城资产终于拿到银行证券牌照,先后收购了德阳银行和长城国瑞证券,根本形成囊括银行、证券、保险、信托、金融租赁等“全牌照的“金控集团格局。为了做大平台公司,2015年,长城资产对长城租赁增资16亿元,将其注册资本增至40亿元;增资4.55亿并绝对控股长生人寿;长城国瑞证券获得证券自营、融资融券等业务牌照,与股票质押式回购交易资格;长城信托股权结构调整也正在积极推进。中国长城资产管理公司是我国目前拥有金融债权资产资源最多的资产管理公司。自

22、2005年以来,共成功收购了中国银行资产包7个、中国工商银行资产包17个,以与华夏银行资产包1个,收购债权本金2,634.5亿元。这些金融债权资产主要分布在某某671.53亿元、某某308.81亿元、某某368.01亿元、某某243.51亿元、某某185.91亿元、某某161.65亿元、某某46.31亿元、某某46.70亿元、某某156.05亿元、某某105.32亿元、某某106.04亿元、某某46.47亿元、某某38.07亿元、某某49.44亿元、某某33.52亿元、某某53.96亿元等地区,而且有七成集中于地市级以上的经济兴旺区域。在这些资产当中,抵押类、保证类和质押类资产占全部金融债权资

23、产的87.96%,信用类占12.04%,投资风险低,回报价值高。这些金融债权资产的产业分布主要集中在制造业、批发与零售业、房地产业和农林牧业,具有良好的投资前景。(3) 业务品牌与产品作为中国四大金融资产管理公司之一,中国长城资产管理公司成立和经营之初的主要任务是收购、管理和处置国有银行剥离的不良资产。近年来全面向商业化转型开展,按照“以资产经营管理为核心、以重点服务中小企业为特色、以多种综合金融服务为手段的现代金融服务企业定位,致力打造“专业的资产管理服务商“优秀的综合金融服务商和“领先的金融创新探索者三大业务品牌。中国长城资产管理公司通过辖属的三大类、10家平台公司,为企业提供金融租赁、人

24、寿保险、信托、融资担保、金融资产交易、金融咨询、股权投资、基金、置业等“一条龙、一站式、全方位的综合金融服务和专业化、个性化的金融解决方案。其中,金融业务类平台3家,包括金融租赁、人寿保险和信托业务;中间业务类平台3家,包括融资担保、金融资产交易和金融咨询业务;辅助业务类平台4家,包括置业、国际业务、股权投资管理、资产经营等业务。业务X围涵盖“资产经营管理、阶段性投融资、特色化金融服务、专业化平台业务四大类、11个细类、70余种综合金融服务产品,通过集团内部的机构协同、业务协同和对外产品的组合销售、交叉销售,全力支持实体经济开展。1 资产经营管理业务资产经营管理业务是中国长城资产管理公司的核心

25、业务。中国长城资产并不局限于传统的“收购处置转让这一传统交易模式,而是将业务延伸到以专业技术为依托的各类资产管理创新业务。中国长城资产已从传统的收购、管理和处置银行不良贷款,拓展到对各类商业银行、政策性银行、信托投资公司、财务公司、城市信用社、农村信用社、其他金融机构,以与关联实体企业的各类不良资产,通过市场化方式和多种创新手段进展综合开发和升值运作。通过资产置换、并购重组、债转股、追加投资等多种手段,延伸资产经营价值链,提升资产价值,致力于为客户提供基于资产管理的多元化综合金融解决方案。自成立以来,中国长城资产通过债务重组等综合创新手段有效减轻了国有企业的债务和财务负担,重整了渝钛白、西北轴

26、承、光明家具、酒鬼酒、某某恒立等一批ST公司,使其重新复牌;重组了中国一重、晋西车轴、龙煤集团、信邦制药等企业,使其通过改制和IPO获得生机。近年来,中国长城资产密切关注不良资产市场的变化趋势,坚持可持续经营理念,采取逆周期经营策略,多渠道、多层次、更加深入地参与到金融风险化解中。在收购X围上,实现了从金融不良资产到非金融不良债权的突破;在收购对象上,非银行金融机构的收购占比大幅提高,对关联实体企业的不良资产收购也开始探索;在运作模式上,传统的折价收购、转让处置运作大幅减少,“收购+重组模式日渐成为主导,“收购+委托项目稳步增长。2 阶段性投融资业务阶段性投融资业务是中国长城资产管理公司商业化

27、业务的重要组成局部,包括股权投资、固定收益投资、投资顾问、投资银行、资金营运等业务。主要投资模式有:对具有开展潜力的企业提供阶段性股权投资或信托投资,通过设立私募股权投资基金重点开掘具有良好开展前景的企业开展Pre-IPO投资,参与创业板、中小板上市中小企业非公开发行股份的认购,通过资产注入、股权注入或股权互换等方式对有关企业的重组提供服务等,为企业在资本市场进展直接融资提供优质服务。3 特色化中间服务重点服务中小企业是中国长城资产管理公司的业务特色,主要是围绕中小企业的金融服务需求,为其量身定制各类个性化服务业务。以“融资增信、融资担保、融资租赁、融资咨询、股权融资五大业务为支柱,针对不同成

28、长阶段、不同行业特点的中小企业开展需求,全力提供“一条龙、一站式、全生命周期的综合金融服务和专业化、个性化的金融解决方案,包括:为中小企业的股份制改革、兼并与收购、资产重组、开展战略设计、财务管理等活动提供专业化的分析、咨询、方案设计服务,为中小企业提供融资顾问、财务顾问、法律顾问服务,为中小企业提供资产评估、信用评估、资产交易、破产清算等中介服务。中国长城资产依托核心的资产经营管理业务,推出了一系列创新性的中小企业特色金融服务业务,包括中小企业财务顾问与不良资产收购、中小企业集合票据债券远期收购承诺与资产管理等业务。通过多元化的融合创新,为中小企业提供一揽子综合金融服务。七、中国东方资产管理

29、公司(1) 根本情况中国东方资产管理股份某某前身是成立于1999年10月的中国东方资产管理公司“东方资产,是经国务院批准成立的大型国有非银行金融机构。成立初期,东方资产注册资本人民币100亿元,主要开展不良资产收购、管理、处置和风险金融机构托管等业务,承当盘活银行不良资产、支持国企改革、化解金融风险的重要政策性任务。在国家政策支持和有关部门监视指导下,东方资产通过多种途径支持国有企业和国有银行改革,积极参与金融风险处置,探索不良资产的有效处置方式。截至2015年末,17年来,中国东方已累计管理各类不良资产11,035亿元,为熨平经济周期、促进金融稳定做出了贡献。中国东方自成立以来,始终以最大限

30、度保全国有资产、防X和化解金融风险,促进国企改革为使命,在不良资产管理与处置、债权转股权和风险金融机构托管方面发挥了积极作用。通过接收和商业化收购不良贷款,有力地支持了中行、建行和工行的改制工作;通过债权转股权,为数百户国有企业减轻了财务负担,促进了国有企业的扭亏增盈;通过债权处置,圆满完成了历年国家下达的收现指标,百元收现本钱低于财政部核定的指标,较好地实现了回收最大化和本钱最小化。中国东方始终致力于为客户提供多元化、全生命周期的金融服务,统筹公司总部、分公司、 控股公司资源,提高核心竞争力和可持续开展能力,构建“资产管理 + 银保双轮驱动的开展模式,成为领先的全价值链金融服务集团。(2)

31、开展现状自2006年开始,东方资产开始商业化转型,以改革促开展,向市场要效益,在托管清算问题机构、重组问题资产过程中,通过战略投资和并购重组等方式,控股了多家金融类子公司,并确定了“资产管理+银保双轮驱动的战略定位。在这一战略定位下,中国东方致力于在未来建成为客户提供多元化、全价值链的领先的金融服务集团,即依托不良资产管理和特殊机遇投资的核心能力,形成专业资产管理和银行、保险的双轮驱动,并通过多元的金融平台,向客户提供全生命周期的综合金融服务。中国东方资产管理股份某某成立于2016年9月23日,由中国东方资产管理公司改制而来。由财政部与全国社会保障基金理事会共同发起设立的国有综合金融服务集团,

32、注册资本为553.63 亿元,较17年前的100亿元,增长了4.5倍。截至2016年9月底,中国东方总资产6,995.47亿元,较年初增长70.1%;净资产943.62亿元,较年初增长38.9%。服务网络覆盖全国,服务客户1,500 多万, 在国内中心城市设有 25 家分公司和1 家经营部,负责所辖区域的资产管理、经营、处置等工作。通过处置不良资产和重组风险金融机构,重组控股了某某银行股份某某、中华联合保险控股股份某某、东兴证券股份某某、大业信托某某公司、中国外贸金融租赁某某以与东方金诚国际信用评估某某等多家子公司,并已完成全国性布局。境内拥有中华联合保险控股股份某某位列全国财险公司前五、某某

33、银行股份某某、东兴证券股份某某、邦信资产管理某某、东富某某 股权投资基金管理某某、东方邦信融通控股股份某某、中国外贸金融租赁某某、东方金诚国际信用评估某某、大业信托某某公司、东方邦信创业投资某某、某某融达企业管理某某,境外拥有东银开展控股某某和中国东方资产管理国际控股某某等 13 家控股公司,员工总数 5 万多人。涉与主流金融服务的子公司均具有较高的行业地位和开展潜力:中华财险某某银行为在全国多个经济中心进展业务布局的城商行,东兴证券位列行业前20名并已成功在A股上市,东方国际拥有某某投行全牌照。在圆满完成国家赋予的处置政策性不良资产历史使命后,中国东方资产管理公司不断探索可持续开展之路,积极开展商业化转型,综合金融服务集团架构雏形形成并逐年完善,业务涵盖了资产管理、保险、银行、证券、信托、租赁、小微金融、评级和海外业务等,近年来步入跨越式开展的轨道。

展开阅读全文
相关资源
猜你喜欢
相关搜索
资源标签

当前位置:首页 > 在线阅读 > 生活休闲


备案号:宁ICP备20000045号-1

经营许可证:宁B2-20210002

宁公网安备 64010402000986号