《郑州市道德课堂的构建与区域推进》成果相关工具.docx

上传人:夺命阿水 文档编号:84115 上传时间:2022-12-09 格式:DOCX 页数:2 大小:16.72KB
返回 下载 相关 举报
《郑州市道德课堂的构建与区域推进》成果相关工具.docx_第1页
第1页 / 共2页
《郑州市道德课堂的构建与区域推进》成果相关工具.docx_第2页
第2页 / 共2页
亲,该文档总共2页,全部预览完了,如果喜欢就下载吧!
资源描述

《《郑州市道德课堂的构建与区域推进》成果相关工具.docx》由会员分享,可在线阅读,更多相关《《郑州市道德课堂的构建与区域推进》成果相关工具.docx(2页珍藏版)》请在课桌文档上搜索。

1、郑州市道德课堂的构建与区域推进成果相关工具道德课堂理念下有效课堂形态(总结报告)评审标准单位课堂形态维度特征描述名称界定L课堂形态名称明确、简洁,能够直观体现道德课堂理念及本课堂形态的本质特征理论依据2.理论依据与本课堂形态有直接关系,能够具体阐明本课堂形态与所据理论、道德课堂理念的内在关系,切忌理论罗列3.对学生发展核心素养的养成有深入认识,能够具体阐明本课堂形态与落实学科核心素养的内在关系课堂流程内容课堂流程总体设计4.课堂流程或模式结构清晰、合理,能够直观呈现学生学习的内在历程,并与课堂形态名称、理论阐述等内容一致5.对本课堂形态的创新之处有明确阐述,能够具体说明课堂流程或模式的突出特色

2、、功能或价值等6.所提供的教学案例的教学流程与本课堂形态总流程基本一致,不同学科可以有所变化学习目标7.对学习目标的作用有深刻把握,能够阐明目标制定的依据及良好目标(兼顾三维、清晰可评、叙写规范)的内涵8.所提供的教学案例中,学习目标制定的依据阐述得当,目标叙写具体、明确、合理学习策略9.学习策略的选择符合学生认知规律及本课堂形态的内在要求,并能阐明选择学习策略的原则、依据、目的10.所提供的教学案例中学习策略(方式、活动)基于学习目标选取适当,并能突出学科特色课堂评价11.针对目标持续地实施多元评价,能够阐明多元评价的目的、方式、方法;对作业的认识到位、策略科学合理12.所提供的教学案例中课

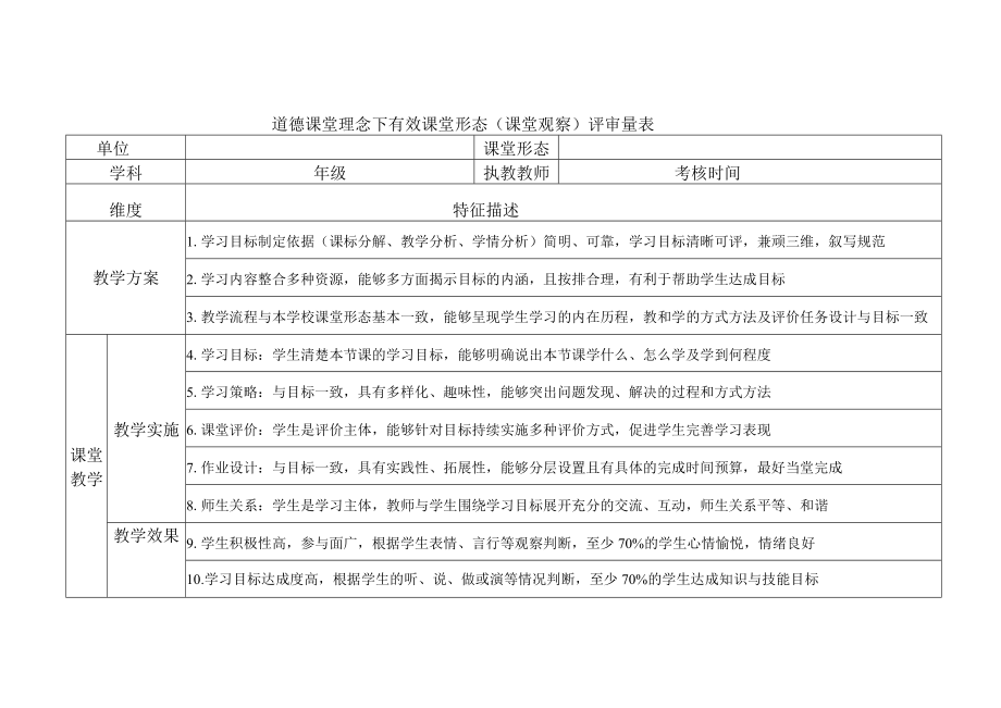
3、堂评价设置与目标一致,且合理、有效;作业布置得当,且有一定依据质量成效13.对教学质量有明确的认识,能够具体阐明学生成绩与教学质量的区别与联系14.对教学质量有具体监督、评价及激励机制,并能阐明本课堂形态的实施对提高教学质量的作用、意义15.所提供的科研成果汇编、荣誉证书等附加材料与本课堂形态建构与实施有直接关系,并能证明本课堂形态实施效果道德课堂理念下有效课堂形态(课堂观察)评审量表单位课堂形态学科年级执教教师考核时间维度特征描述教学方案1.学习目标制定依据(课标分解、教学分析、学情分析)简明、可靠,学习目标清晰可评,兼顽三维,叙写规范2.学习内容整合多种资源,能够多方面揭示目标的内涵,且按

4、排合理,有利于帮助学生达成目标3.教学流程与本学校课堂形态基本一致,能够呈现学生学习的内在历程,教和学的方式方法及评价任务设计与目标一致课堂教学教学实施4.学习目标:学生清楚本节课的学习目标,能够明确说出本节课学什么、怎么学及学到何程度5.学习策略:与目标一致,具有多样化、趣味性,能够突出问题发现、解决的过程和方式方法6.课堂评价:学生是评价主体,能够针对目标持续实施多种评价方式,促进学生完善学习表现7.作业设计:与目标一致,具有实践性、拓展性,能够分层设置且有具体的完成时间预算,最好当堂完成8.师生关系:学生是学习主体,教师与学生围绕学习目标展开充分的交流、互动,师生关系平等、和谐教学效果9.学生积极性高,参与面广,根据学生表情、言行等观察判断,至少70%的学生心情愉悦,情绪良好10.学习目标达成度高,根据学生的听、说、做或演等情况判断,至少70%的学生达成知识与技能目标

展开阅读全文
相关资源
猜你喜欢
相关搜索
资源标签

当前位置:首页 > 在线阅读 > 生活休闲


备案号:宁ICP备20000045号-1

经营许可证:宁B2-20210002

宁公网安备 64010402000986号