地产集团设计变更管理作业指引.docx

上传人:夺命阿水 文档编号:945859 上传时间:2024-01-23 格式:DOCX 页数:4 大小:24.41KB
返回 下载 相关 举报
地产集团设计变更管理作业指引.docx_第1页
第1页 / 共4页
地产集团设计变更管理作业指引.docx_第2页
第2页 / 共4页
地产集团设计变更管理作业指引.docx_第3页
第3页 / 共4页
地产集团设计变更管理作业指引.docx_第4页
第4页 / 共4页
亲,该文档总共4页,全部预览完了,如果喜欢就下载吧!
资源描述

《地产集团设计变更管理作业指引.docx》由会员分享,可在线阅读,更多相关《地产集团设计变更管理作业指引.docx(4页珍藏版)》请在课桌文档上搜索。

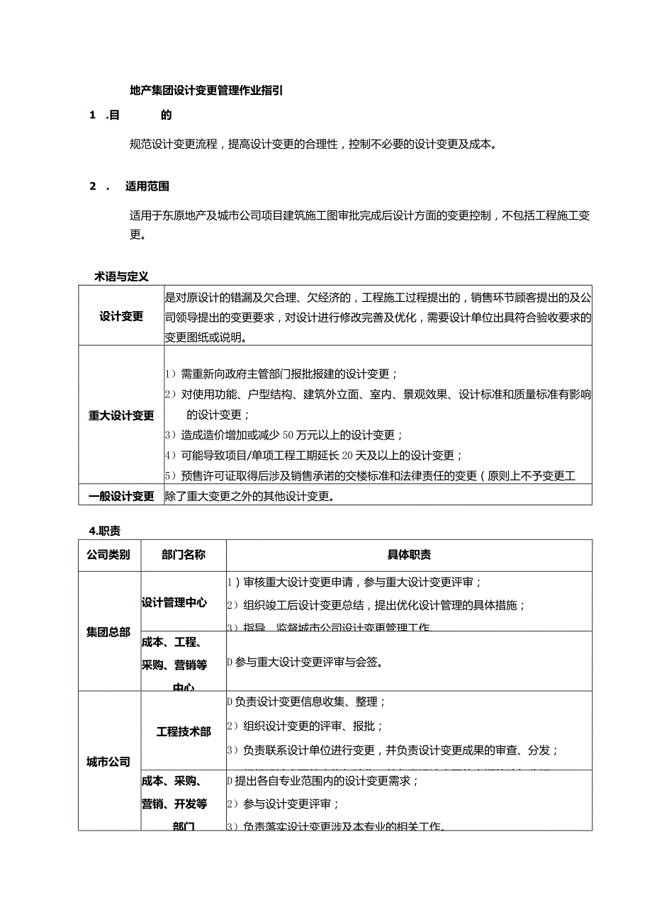
1、地产集团设计变更管理作业指引1 .目的规范设计变更流程,提高设计变更的合理性,控制不必要的设计变更及成本。2 .适用范围适用于东原地产及城市公司项目建筑施工图审批完成后设计方面的变更控制,不包括工程施工变更。术语与定义设计变更是对原设计的错漏及欠合理、欠经济的,工程施工过程提出的,销售环节顾客提出的及公司领导提出的变更要求,对设计进行修改完善及优化,需要设计单位出具符合验收要求的变更图纸或说明。重大设计变更1)需重新向政府主管部门报批报建的设计变更;2)对使用功能、户型结构、建筑外立面、室内、景观效果、设计标准和质量标准有影响的设计变更;3)造成造价增加或减少50万元以上的设计变更;4)可能导

2、致项目/单项工程工期延长20天及以上的设计变更;5)预售许可证取得后涉及销售承诺的交楼标准和法律责任的变更(原则上不予变更工一般设计变更除了重大变更之外的其他设计变更。4.职责公司类别部门名称具体职责集团总部设计管理中心1)审核重大设计变更申请,参与重大设计变更评审;2)组织竣工后设计变更总结,提出优化设计管理的具体措施;3)指导、监督城市公司设计变更管理工作。成本、工程、采购、营销等中心D参与重大设计变更评审与会签。城市公司工程技术部D负责设计变更信息收集、整理;2)组织设计变更的评审、报批;3)负责联系设计单位进行变更,并负责设计变更成果的审查、分发;4)组织设计变更的实施与验收,并负责设

3、计变更的定期统计与分析。成本、采购、营销、开发等部门D提出各自专业范围内的设计变更需求;2)参与设计变更评审;3)负责落实设计变更涉及本专业的相关工作。5.活动描述5.1设计变更的原则原则类别具体规定权力限制原则城市公司对设计变更管理实行严格的权限规定,不在权限范围之内的签字一律无效。时间限制原则城市公司对设计变更及其结算实行严格的时间限制,非经公司审批或授权的特殊情况,禁止事后补办。完工确认原则当设计变更施工完工后,城市公司工程应在完工后2日内对变更施工后情况签字确认,留取影像资料。如属隐蔽工程,还需城市公司成本到现场查验,保证在覆盖前签字确认。5.2设计变更的提出变更类别变更定义提出部门备

4、注设计类各专业在项目进程中因图纸错漏或设计标准的不适宜等原因而发生的设计修改,主要分为A.设计错误、B.设计缺漏、C.超目标成本、D.现场施工条件变化。城市公司工程设计部设计单位提出的,由城市公司设计接收其发出的变更联系单后,办理公司内部提出手续。施工类在项目施工过程中,因施工质量、施工进度、施工工艺、施工环境等因素的影响进行设计变更,分为A.施工错误B.施工困难C.施工进度要求D.新技术、新工艺。城市公司工程技术部施工单位和监理单位提出的设计变更需求由工程受理并统一提报。营销类在销售过程中因销售要求增加或补充的变更设计及因客户要求提出的,分为A.客户需求B.策划补充修改。城市公司营销部超出销

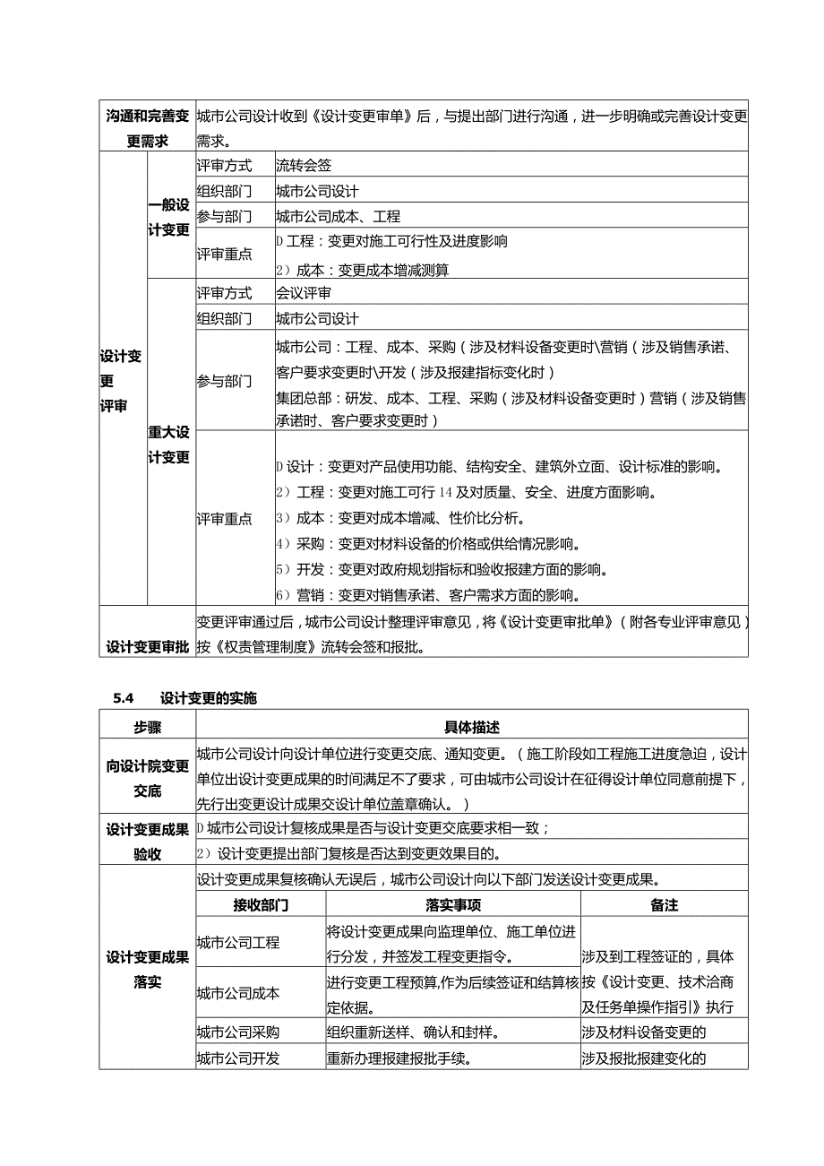
5、售承诺范围的客户变更要求,原则上不予受理,特殊情况需经城市公司营销分管领导、城市公司总经理批准并与客户确认增加费用由客户承担后,方可提出变更。材设类在项目设计和施工过程中发生的材料设备类调整,分为A.材料选型不当B.降低成本。城市公司采购部其它类如公司领导提出、政府部门规划条件变化引起变更等,分为A.高层领导要求B.政府要求。城市公司设计部提出方式与传递路径:提出部门填写设计变更审批单本部门负责人今本部门分管领导今城市公司设计。5.3设计变更的评审与审批步骤具体描述沟通和完善变更需求城市公司设计收到设计变更审单后,与提出部门进行沟通,进一步明确或完善设计变更需求。设计变更评审一般设计变更评审方

6、式流转会签组织部门城市公司设计参与部门城市公司成本、工程评审重点D工程:变更对施工可行性及进度影响2)成本:变更成本增减测算重大设计变更评审方式会议评审组织部门城市公司设计参与部门城市公司:工程、成本、采购(涉及材料设备变更时营销(涉及销售承诺、客户要求变更时开发(涉及报建指标变化时)集团总部:研发、成本、工程、采购(涉及材料设备变更时)营销(涉及销售承诺时、客户要求变更时)评审重点D设计:变更对产品使用功能、结构安全、建筑外立面、设计标准的影响。2)工程:变更对施工可行14及对质量、安全、进度方面影响。3)成本:变更对成本增减、性价比分析。4)采购:变更对材料设备的价格或供给情况影响。5)开

7、发:变更对政府规划指标和验收报建方面的影响。6)营销:变更对销售承诺、客户需求方面的影响。设计变更审批变更评审通过后,城市公司设计整理评审意见,将设计变更审批单(附各专业评审意见)按权责管理制度流转会签和报批。5.4设计变更的实施步骤具体描述向设计院变更交底城市公司设计向设计单位进行变更交底、通知变更。(施工阶段如工程施工进度急迫,设计单位出设计变更成果的时间满足不了要求,可由城市公司设计在征得设计单位同意前提下,先行出变更设计成果交设计单位盖章确认。)设计变更成果验收D城市公司设计复核成果是否与设计变更交底要求相一致;2)设计变更提出部门复核是否达到变更效果目的。设计变更成果落实设计变更成果

8、复核确认无误后,城市公司设计向以下部门发送设计变更成果。接收部门落实事项备注城市公司工程将设计变更成果向监理单位、施工单位进行分发,并签发工程变更指令。涉及到工程签证的,具体按设计变更、技术洽商及任务单操作指引执行城市公司成本进行变更工程预算,作为后续签证和结算核定依据。城市公司采购组织重新送样、确认和封样。涉及材料设备变更的城市公司开发重新办理报建报批手续。涉及报批报建变化的城市公司营销将设计变更结果及效果等告知客户或向客户公示。涉及销售承诺变更的与客户签署补充协议确认增加费用的金额与支付方式,并附由设计单位盖章确认的设计变更成果。超出销售承诺外的客户要求变更的5.5设计变更的统计分析类别报表名称责任部门节点报送途径月度统计设计变更月度汇总表城市公司设计每月30日城市公司成本、集团总部设计、集团总部成本竣工总结项目后评估一设计模块城市公司设计竣工后一个月内合并到项目后评估资料一并报批

展开阅读全文
相关资源
猜你喜欢
相关搜索
资源标签

当前位置:首页 > 在线阅读 > 生活休闲


备案号:宁ICP备20000045号-1

经营许可证:宁B2-20210002

宁公网安备 64010402000986号