【《企业应收账款管理存在的问题及优化策略:以S线束加工公司为例》6800字(论文)】.docx

上传人:夺命阿水 文档编号:1542053 上传时间:2024-07-25 格式:DOCX 页数:10 大小:22.55KB
返回 下载 相关 举报
【《企业应收账款管理存在的问题及优化策略:以S线束加工公司为例》6800字(论文)】.docx_第1页
第1页 / 共10页
【《企业应收账款管理存在的问题及优化策略:以S线束加工公司为例》6800字(论文)】.docx_第2页
第2页 / 共10页
【《企业应收账款管理存在的问题及优化策略:以S线束加工公司为例》6800字(论文)】.docx_第3页
第3页 / 共10页
【《企业应收账款管理存在的问题及优化策略:以S线束加工公司为例》6800字(论文)】.docx_第4页
第4页 / 共10页
【《企业应收账款管理存在的问题及优化策略:以S线束加工公司为例》6800字(论文)】.docx_第5页
第5页 / 共10页
点击查看更多>>
资源描述

《【《企业应收账款管理存在的问题及优化策略:以S线束加工公司为例》6800字(论文)】.docx》由会员分享,可在线阅读,更多相关《【《企业应收账款管理存在的问题及优化策略:以S线束加工公司为例》6800字(论文)】.docx(10页珍藏版)》请在课桌文档上搜索。

1、企业应收账款管理存在的问题及完善对策研究一以S线束加工公司为例摘要应收账款作为企业的全要资产,应收账款的金额数地和应收账款的账龄时间对于企业来说是应收账款管理的主要数据,对企业的资金管理起到重要的意义。企业的资产运营能力也深受应收账款的影响.伴随着商业信用快速发展,各企业之间因为应收账款而产生的问题越发突出,更甚者还会导致企业的正常生产经营活动及企业运转。由于征管制度的不完善,许多公司的资金问题变得非常紧张。企业本身规模小,资金少,容易造成企业危机甚至破产。为此,本文以宏达股份有限公司为例,在阐述企业应收账款管理现状的基础上,分析了其应收账款存在的问题,并针对出现的问题提出/相应的建议。关键词

2、:应收账款:账款管理:赊俏;问题:对策目录摘要I引言1一、企业应收账款的相关理论概述1(一)应收账款的概念1(一)应收账款管理的内容1二宏达有限责任公司应收账款管理的现状分析2()宏达有限货任公司简介2(一)宏达有限贡任公司应收账款现状2三、宏达有限责任公司应收账款管理存在的问迤3(一)缺乏独立的信用管理机构3(二)应收账款内部控制制度不完善4(三)销售管理混乱4(四)应收账款账龄久5(五)应收账控制近视度低5四宏达有限责任公司应收账款管理问题的对策建议6(一)设置独立的的信用管理机构6(二)加强风险管理健全内控制度6(三)提升企业销存管理6(四)完善应收账催收制度7(五)提高财务人员应收账管

3、理的意识7结论8参考文献9引言随着经济全球化的不断加深,企业为了更长远的经营发展,必须从多种方面来提高企业自身的市场竞争优势,从而应对经济全球化卜激烈的市场竞争。企业为了提升商品销售率,提高经营业绩,不断对销售贷款政策进行更改,使其成为吸引客户的方式,从而进一步扩大商品的销售量。然而,这种方式虽然使得企业的销价量大量增加,但是也使企业增加了许多应收账款,而就企业商业信用而言,企业往往面临较高的商业信用风险“比如,客户拖欠了很多应收账款,很难收回,有些客户甚至拖欠了三年多的欠款,从而进一步导致了坏账,致使进一步造成了企业的资金缺乏,企业的资金不够、流动性不足,企业的日常生产经营发生资金亏损,在当

4、前国内许多行业中,因为企业之间有大量的拖欠账款,那些处F债务链条中的企业难以收回账款,使企业难以拥有足够的资金开展正常的生产经营活动,导致企业的生产经营更加底琲甚至企业面临破产的地步。为此,本文对企业应收账款的出现的问返及风险管理进行研究,探讨如何进一步完善和建立企业的信用管理制度。一、企业应收账款的相关理论概述(一)应收账款的概念应收帐款是指在日常经营活动中,因销售商品、产品、劳务等而产生的收入,其中包括采购人或劳务的税费、代购买方支付的各类运输费用等。应收帐款是一种随着企业的他售活动而产生的一种债权。应收帐款包括已支付的和未来发生的支付。前拧是已发生并已明确成立的债权,而后者则为实际尚未发

5、生但未来必然发生的债权。(一)应收账款管理的内容应收账款管理是应收账款的一系列活动,包括信用开发、账龄分析、事后催收等。首先是信用政策。信用政策影响企业拥有的应收账款水平及能力。企业以信用管理部门为执行部门,针对应收帐款的管理,对信贷政策进行了全面的分析.在对企业的信用政策进行全面的分析的同时,还包括信用措施、信用期限、信用额度等方面的影响。其次是信贷额度。信用额度是根据购买方的信用水平和偿债能力给予的最高限额。再次是信用期限。信用期限是买方从合同记我的应付账款的时间开始计莫,到付款的这段期间。通常企业还规定在这段时间内付款可给予一定的现金折扣。二、宏达有限责任公司应收账款管理的现状分析(一)

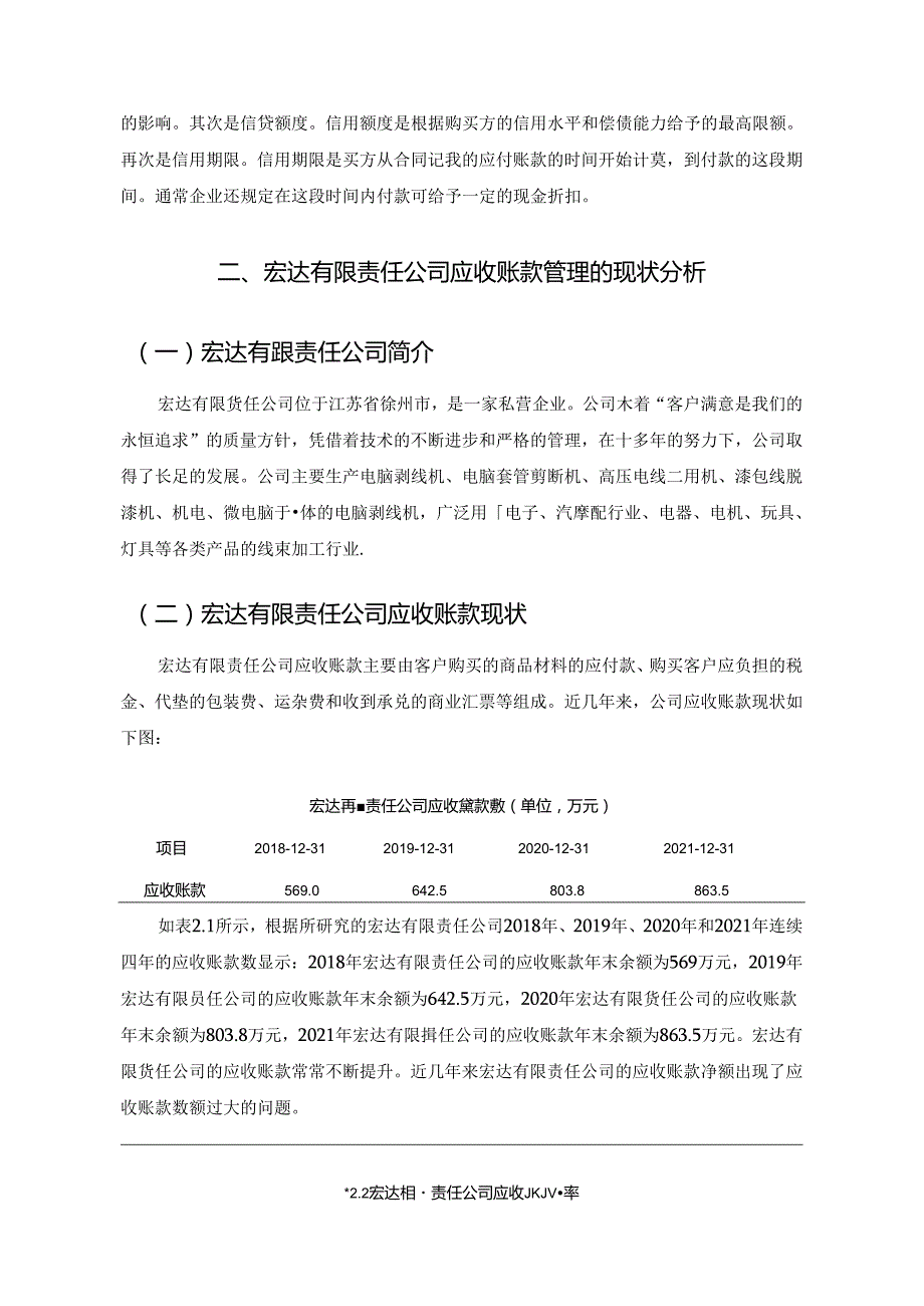
6、宏达有跟责任公司简介宏达有限货任公司位于江苏省徐州市,是一家私营企业。公司木着“客户满意是我们的永恒追求”的质量方针,凭借着技术的不断进步和严格的管理,在十多年的努力下,公司取得了长足的发展。公司主要生产电脑剥线机、电脑套管剪断机、高压电线二用机、漆包线脱漆机、机电、微电脑于体的电脑剥线机,广泛用电子、汽摩配行业、电器、电机、玩具、灯具等各类产品的线束加工行业.(二)宏达有限责任公司应收账款现状宏达有限责任公司应收账款主要由客户购买的商品材料的应付款、购买客户应负担的税金、代垫的包装费、运杂费和收到承兑的商业汇票等组成。近几年来,公司应收账款现状如下图:宏达再责任公司应收黛款敷(单位,万元)项

7、目2018-12-312019-12-312020-12-312021-12-31应收账款569.0642.5803.8863.5如表2.1所示,根据所研究的宏达有限责任公司2018年、2019年、2020年和2021年连续四年的应收账款数显示:2018年宏达有限责任公司的应收账款年末余额为569万元,2019年宏达有限员任公司的应收账款年末余额为642.5万元,2020年宏达有限货任公司的应收账款年末余额为803.8万元,2021年宏达有限揖任公司的应收账款年末余额为863.5万元。宏达有限货任公司的应收账款常常不断提升。近几年来宏达有限责任公司的应收账款净额出现了应收账款数额过大的问题。*

8、2.2宏达相责任公司应收JKJV率项目2018201920202021应收账周转率77.4244.8938.9136.56由表2.2看出,近一年来,宏达公司的应收帐款周转比率呈现出下滑的态势,尤其是2019年,同比卜滑42%,这反映出宏达公司的应收帐款信用管理制度存在很长的账期,公司的现金被公司客户长期使用,而应收账款周转率降低反映企业应收账款回款时间,一旦企业资金链断裂,很容易引发公司无法运营导致破产的情况发生。因此对于这个情况,宏达有限货任公司在制定赊俏政策的时候,必须要做好客户信用的评估工作,并且对客户加强催收,提升回款能力,对F企业应收账款回收的一定要及时,并针对此指定相应的信用政策,

9、以鼓励客户早日还款。2.3宏达育限责任公司2021年应收分析表(单位:万元)账前金额占应收账款的比例(%未到期531.161.56个月以上T年以下106.212.31-2年94.911.02-3年43.25.03年以上88.I10.2合计863.5100应收账款的账聆时间越长,对应收账款进行催收就越困难,并且越仃可能成为坏账,导致企业损失.如果一般企业的应收款项在三年内不予支付,则视为坏帐进行相关的会计核.算。就目前宏达有限於任公司其应收账款账龄如表2,3所示。从以上数据可以看出从以上账龄分析,可以看出宏达有限贵任公司的应收账款管理不到位,目前公司六个月以上的应收账款占总应收账的38.5%,其

10、中三年以上的应收账款占到了10.2这部分应收账款一般情况卜是无法收回的,失去了流动性能,只能竟是坏账或者呆账,基本很难变现,公司作为企业,应收账款管理部完善,这在一定程度上很难让公司成长起来。三、宏达有限责任公司应收账款管理存在的问题(一)缺乏独立的信用管理机构从R前宏达公司销售部门的工作内容上看,企业的销售部门一般不负责应收账款的回收工作,销生人历认为网款是会计和财务部门需要做的,与自己的工作无关。作为销用人员,理应做好销竹工作,努力提高公司的俏传业绩,而销传部对员工的考核办法也是通过当月完成的销售额的大小来考核和评价员工,销传人员的薪酬与应收账款的回收不挂钩,但只与销售额有关。公司员工的月

11、销地表现好,其员工的工资也会随之增长。这种营狷的经营体系,必然会导致销售人员不注意企业的回款情况,为/销售额更高,即使客户的回款能力差依然进行销售,也会与客户签订信用合同,提高业绩,而应收账款的风险更加难以规避。由于销传人员拿握客户的相关信息,向客户的相关信息及信用状况财务人员不能及时/解,且财务人m数量不足,难以对客户的应收账款的回款情况进行跟踪及监控,致使应收账款风险程度难以正确判断,甚至忽视应收账款的风险,给企业带来损失。除此之外,由于财务部门的有美人员十分注重应收账款的风险的管理,对应收账款的风险监管相对保守。因此,财务部门和销售部门经常发生应收账款相关的贡任纠纷,部分应收账款收不回来

12、,这样就会产生瓦相推诿的局面,使得坏账的风险更难控制。(二)应收账款内部控制制度不完善首先,宏达公司的管理以缺乏对应收帐款的风险管理的内控认识,而在公司的内部控制体系中,存在着一定的缺陷,对其执行力的实施力度也不然重视,更甚至在某些企业,应收账款的风险管理制度会因为其管理层的个人主观因素,而导致应收账款风险管理内部控制制度难以按制度执行。这是企业常见的一种管理方式,在公司中,通常由机构的领导来做决定,由于员工的自身素质不高,在一定程度上会造成对财务的认识不足,缺少相应的知识、理论或者思想上的落后,从而造成贲任不清、,越权、金融混乱等问题。没有内部应收账款管理人员的工作,没有相关部门或无法建立这

13、些,企业就会出现监管不力、应收账款统计不完善等情况.一些企业设立这样的部门也会安排合适的人员,但不保证他们的独立权利.因此,应收账款风险管理制度的问题不能得到妥善解决,制度不能充分发挥作用。此外,在每年的外部审计工作也不可能发现企业中所存在的所有问题,这一问题还涉及到了在公应收帐款的风险性问题,使其难以有效地进行管理和控制。(=)销IMf理混乱首先,宏达公司的销件人抗为达到相应的销售目标,销售人员未经财务部及上级部门允许,为了吸引客户,完成销传额,经常自作主张降低对客户的各种标准,增加信用期限、信贷额度,使客户获得更多好处。然而,财务部的人员在记录对应的销售额时也并不清楚该笔情售额是否应该足额

14、入账。这使得应收账款数额与实际收入数额之间形成较大金额差异。而在这种销伶模式卜.,对应的销售额所开具的销售发票也不符合实际的销格情况,也造成r企业在缴纳稹领时,支付的部分远超过未更正的部分,给企业造成了难以弥补并且难以发现更正的经济亏损。其次,由于销隹人员的岗位人员流量大,难以固定销隹人员的去留。这使得企业常常因为销楞人员的离职,而流失r与之对应的销件人员有关的企业信息及销售信息等。由于销传管理混乱导致了企业出现了大量的应收账款问题,这些问题严重影响到企业的资金周转和资金运转,甚至出现了坏账现象。这为企业带来巨大经济损失,同时也给企业的应收账款造成了极其大的风险。(四)应收账款账龄久由于多数企

15、业是由销售主管指定相关的商品的赊俏金额,而销售主管缺乏相应的应收账款风险管理意识,致使销售主管不在意企业在销隹中的事前控制的目的是什么,而只关心销售部门是否能完成当月的销售目标,无论他们下属的销件人员以何种方式完成当月销售目标。加之销售主管制定的信用政策极其不合理,难以规避应收账款风险,这使得信用审核系统亳无用处。企业应该根据授信客户的企业规模、财务状况、是否有抵押资产等情况来确定客户的赊销水平,从而制定不同客户的赊料条件。但企业制定的信用政策在实践中并不合理,这是由于公司在实际操作中所出性的信贷额度是受销件经理的支配,而销住商很难顾及事先的管理目标,他们只顾着销售,因此无论他们下面的推销员怎

16、样来做,都会让信贷稽查制度失去作用,显然,如果这样下去,企业的风唆将会不断增加。(五)应收账控制重视度低首先企业管理层没仃重视应收账的缺失,缺少应收账款风险管理意识。在应收账款管理体系制度建立后,对其执行情况没有落实到实际经营销售工作中,更有些时候,由于个人的主观原因干扰了对应收帐款的实施,如果是这样的话,俏种员也要和顾客维持良好的联系,别因为应付账款而翻脸.不过,公司若能提供一定的激励措施,并设立激励应收账款的激励措施,则应为历工提供大量激励,以激励其将应收账款划拨出去,以增强其有效性。四、宏达有限责任公司应收账款管理问题的对策建议(一)设置独立的的信用管理机构公司应该在信用报表体系的各个层

17、面上进行经常性的沟通,从而使其能终得到及时的资讯。把信用的危险降到最低。信贷汇报会上包含了信贷监管机构的内部研讨会,内容有:信用监管单位的业绩、过去的业绩以及未来的工作计划;信贷控制组与政府联合,着重对关键和当前风险的顾客进行信任风险的分析与评价,对到期的信贷帐户进行分析,并对今后的新顾客进行预测,并搜集金融资料:金融主管或主管会议,就当前信贷控制程序、遇到的困难、信贷风险预测和公司信贷状况实施等问题,以便改善其信贷状况。(二)加强风险管理健全内控制度我们对该公司的应收账款进行了调查,得到了更多有关返还公司的资料。对于公司而言,这是很关键的。在公司长远的利益的前提下,要避开短期的行动。关注公司

18、的可持续发展来评价运营商的绩效时,应该把被低估的销价额和应收账款转换指标,回收率等进行对比,应该将收回的应收款项列入对工作人员的评估,并将其与达到此口的的报酬或惩罚挂钩。对信用期限较长的应收账款,要按怙况分类,明确职货和问货。同时.,为制订专门的债务清理提示计划和建立个适当的回收系统,进行/大量的监笆.当前,公司支付延迟,造成应收账款上升.这是一种严重的金融危机。鉴于管理层节余和提高利息的指标,综合评价了与应收帐款相关的费用和危险,并加大了回收力度,总体上,降低相关的成本损耗应当衡量与之相适应的信用政策的优劣与公司的最佳效益。(=)提升企业精管管理基于上述对出现的问题,公司财务部门和倘售部门负

19、货公司的信贷销传业务,并负有对公司的应收帐款风险的管理费任。但公司的财务部门和销隹部门对于应收账款出现的风险意识及合作意识不足,导致两个部门在公司经营管理过程中难以实现相比合作和监督。以信用管理提升为例,从公司内部高层管理人员到公司各个部门人员进行培训应收账款风险管理意识的相关活动,以此提高公司人员对应收账款风险管理意识。购买方拖欠或拒付货款的因素有很多,而其中三:要的因素是商品需求、商品伊价和商品数量之间产生的矛盾。为减少应收账款的风险,企业需要制度完善的应收账款管理制度和合同耍求,并且要求财务部门和销售部门严格按照签署的销售合同执行严格禁止因为个人原因为人修改合同条款,销售合约必须清晰、清

20、晰,并与国内的相关法规相致。保证销售货物与合约规定的条款完全相同,数额清晰.历量检验文件齐全,特别是付款时间、付款方式、现金折扣等优惠及违反义务等都要明确。情传合约由销价部门,财务部门,相关律师,信用管理机构审核,在合同中出现的矛盾的条约要解释清楚,这和应收账款的收回有非常密切的关系,方便解决好后续纠纷问题。(四)完善应收账催收制度对不同类型的应收帐款采用不同的方法,在对其进行追缴时,要注意的问题有:是要明确追款主体,要有明确的奖赏方法。要建立健全的应收帐款制度,明确相关的追收义务,并严格落实对应收帐款的控制.公司必须将财务工作与营销工作相结合,特别是应收帐款回收比例,将薪酬与收入比率结合在一

21、起。而信贷监管部门则要研究其帐款的帐龄,对于逾期较久、难以收回的应收帐款制定特别的奖励和惩罚措施。对已回收资金的员工进行一定的财务奖励,提高员工的催款能力,进而提高回款比率,降低公司整体的风险。其次,要有一个合理的催款流程,要灵活地改变收费方式.公司的客户太多了,想耍提款很困难.日前,公司的追讨工作比较消极,公司要改变目前的收费方式,制订一个合理有效的收费流程。对客户的退款要持续加强,在进行催款的过程中要进行完整的纪录,作为办理坏帐的有效证明.(五)提高财务人员应收账管理的意识财务部门的工作人员对于应收账款的管理意识应该有待提高。如果财务人员没有提高应收账款风险的管控意识,那么企业的应收账款风

22、险依然难以降低,企业的经营利润难以正常收回,这往往造成企业的极大经济损失,使得企业很难持续良好的经营发展,如要提高财务人员的应收账款的管理意识,首先,财务人m应该要改正错误的应收账款的管理观念,要先从思想上进行改变,提高财务人员的应收账款专业知识,同时也专注自己的工作能力,其次,应该要健全建立货任相关制度,调动财务人员的主动性和积极性,最后,企业需要不断学习其他企业优秀的应收账款管理方案和模式,并结合本公司的实际情况,为公司建立积极有效的应收账款控制管理体系.结论由于公司之间的互相推卸,以及对预付款项的拖延,致使公司长期拖欠的预付款项一直处于高位,这是个严重的问题,它对我国的经济、社会发展产生

23、了巨大的冲击。公司的应收帐款管理的首要目的是耍正确评估其特殊的成本和风险,加强对资本的回收方法和工作,减少与之有关的损失,并在整体上衡量各种信贷策略的优劣,使公司的收益最大化。针对这些问题,本文从加强信用管理、确定合理的催帐机制、运用帐龄法等方面进行了探讨,以期能筋有效地化解目前我国的应收帐款管理难题。参考文献1能进宇.谈企业应收账款管理中存在的问题及对策口.财税研究,2016(12):154-155.2孙远余.关于企业应收账款管理的思考J时代金融,20于(5):104-105.3许远东.浅谈企业应收账款的管理J中国集体经济,2017(11):92-93.4张志勋.企业应收账款管理的分析及对策J山西财经大学学报,2008(1)5卢永红.浅谈企业应收原款的管理问题及对策口.财会研究,2014(2)6魏霁云.企业应收账款管理问题研究J.商业经济,2016(03):39-40-116.7许远东.浅谈企业应收账款的管理U1.中国集体经济,2017(11):92-93.黄燕燕.企业营运资金管理存在的问题及对策J.北方经贸.2017(09):137-138.9娜拉.浅谈企业应收账款的风险管理及其防范J内蒙古教育,2016(2).

展开阅读全文
相关资源
猜你喜欢
相关搜索
资源标签

当前位置:首页 > 在线阅读 > 生活休闲


备案号:宁ICP备20000045号-1

经营许可证:宁B2-20210002

宁公网安备 64010402000986号